Sex and genotype specificities of microvasculature and muscle remodeling in sub-Saharan sickle cell trait and disease.

IF 7.1 1区 医学 Q1 HEMATOLOGY
Léo Blervaque, Pablo Bartolucci, Manon Riccetti, Marion Ravelojaona, Angèle N Merlet, Mathilde Noguer, Manon Rojo, Christophe Hourdé, Cyril Martin, Vincent Pialoux, Barnabas Gellen, Frédéric Galactéros, Samuel Oyono-Enguéllé, Léonard Féasson, Laurent A Messonnier
{"title":"Sex and genotype specificities of microvasculature and muscle remodeling in sub-Saharan sickle cell trait and disease.","authors":"Léo Blervaque, Pablo Bartolucci, Manon Riccetti, Marion Ravelojaona, Angèle N Merlet, Mathilde Noguer, Manon Rojo, Christophe Hourdé, Cyril Martin, Vincent Pialoux, Barnabas Gellen, Frédéric Galactéros, Samuel Oyono-Enguéllé, Léonard Féasson, Laurent A Messonnier","doi":"10.1182/bloodadvances.2024015657","DOIUrl":null,"url":null,"abstract":"<p><strong>Abstract: </strong>Sickle cell disease (SCD) is associated with microvascular and muscle remodeling as well as reduced exercise tolerance. However, SCD repercussions on microvasculature and muscle in women remain unknown. This study aimed to compare (1) muscle microvascular and energetic characteristics of female and male healthy individuals (CON), carriers of sickle cell trait (SCT), and patients with SCD; and (2) adaptations to endurance training (ET) compared with habitual life (untrained [UT]) in patients. In SCD, correlations between capillary density and plasma L-selectin and intercellular adhesion molecule and between capillary diameter and mean corpuscular hemoglobin S concentration were noticed (P < .01 all). The capillary network rarefaction observed in SCD was more pronounced in women than in men (interaction: P < .01). Muscle hypoxia markers were not different between groups. Compared with CON, the surface area for 100 myocytes was lower in men with SCD (both P < .001) but not in women. Advanced oxidation protein products were increased in patients with SCD and to a greater extent in men (interaction: P < .02). Components of muscle pH regulation were specifically higher in SCT. Compared with UT, ET saw its microvascular network and oxidative capacities increase, without differences between men and women. Our results suggest that SCD-associated capillary rarefaction and enlargement could be related to disturbed hemodynamics and reduced erythrocytes deformability, respectively. The specific remodeling in female patients with SCD included aggravated microvascular remodeling but preserved myocytes. Muscle pH regulation mechanisms appeared specifically upregulated in carriers of SCT. Men and women with SCD improved similarly their microvasculature and muscle energetic characteristics in response to ET.</p>","PeriodicalId":9228,"journal":{"name":"Blood advances","volume":" ","pages":"4661-4672"},"PeriodicalIF":7.1000,"publicationDate":"2025-09-23","publicationTypes":"Journal Article","fieldsOfStudy":null,"isOpenAccess":false,"openAccessPdf":"https://www.ncbi.nlm.nih.gov/pmc/articles/PMC12496247/pdf/","citationCount":"0","resultStr":null,"platform":"Semanticscholar","paperid":null,"PeriodicalName":"Blood advances","FirstCategoryId":"3","ListUrlMain":"https://doi.org/10.1182/bloodadvances.2024015657","RegionNum":1,"RegionCategory":"医学","ArticlePicture":[],"TitleCN":null,"AbstractTextCN":null,"PMCID":null,"EPubDate":"","PubModel":"","JCR":"Q1","JCRName":"HEMATOLOGY","Score":null,"Total":0}
引用次数: 0

Abstract

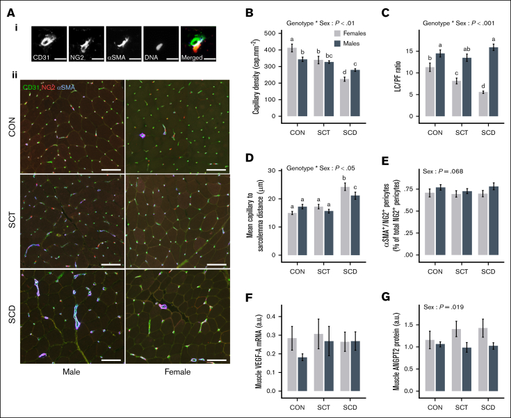
Abstract: Sickle cell disease (SCD) is associated with microvascular and muscle remodeling as well as reduced exercise tolerance. However, SCD repercussions on microvasculature and muscle in women remain unknown. This study aimed to compare (1) muscle microvascular and energetic characteristics of female and male healthy individuals (CON), carriers of sickle cell trait (SCT), and patients with SCD; and (2) adaptations to endurance training (ET) compared with habitual life (untrained [UT]) in patients. In SCD, correlations between capillary density and plasma L-selectin and intercellular adhesion molecule and between capillary diameter and mean corpuscular hemoglobin S concentration were noticed (P < .01 all). The capillary network rarefaction observed in SCD was more pronounced in women than in men (interaction: P < .01). Muscle hypoxia markers were not different between groups. Compared with CON, the surface area for 100 myocytes was lower in men with SCD (both P < .001) but not in women. Advanced oxidation protein products were increased in patients with SCD and to a greater extent in men (interaction: P < .02). Components of muscle pH regulation were specifically higher in SCT. Compared with UT, ET saw its microvascular network and oxidative capacities increase, without differences between men and women. Our results suggest that SCD-associated capillary rarefaction and enlargement could be related to disturbed hemodynamics and reduced erythrocytes deformability, respectively. The specific remodeling in female patients with SCD included aggravated microvascular remodeling but preserved myocytes. Muscle pH regulation mechanisms appeared specifically upregulated in carriers of SCT. Men and women with SCD improved similarly their microvasculature and muscle energetic characteristics in response to ET.

Abstract Image

Abstract Image

Abstract Image

撒哈拉以南地区镰状细胞特征和疾病中微血管和肌肉重塑的性别和基因型特异性
镰状细胞病(SCD)与微血管和肌肉重塑以及运动耐受性降低有关。然而,scd对女性微血管和肌肉的影响尚不清楚。本研究旨在比较1)女性和男性健康受试者(CON)、镰状细胞特征携带者(SCT)和SCD患者的肌肉微血管和能量特征,以及2)耐力训练(ET)与习惯生活(UT)患者的适应性。在SCD中,毛细血管密度与血浆l -选择素的相关性(p
本文章由计算机程序翻译,如有差异,请以英文原文为准。
求助全文
约1分钟内获得全文 求助全文
来源期刊
Blood advances
Blood advances Medicine-Hematology
CiteScore
12.70
自引率
2.70%
发文量
840
期刊介绍: Blood Advances, a semimonthly medical journal published by the American Society of Hematology, marks the first addition to the Blood family in 70 years. This peer-reviewed, online-only, open-access journal was launched under the leadership of founding editor-in-chief Robert Negrin, MD, from Stanford University Medical Center in Stanford, CA, with its inaugural issue released on November 29, 2016. Blood Advances serves as an international platform for original articles detailing basic laboratory, translational, and clinical investigations in hematology. The journal comprehensively covers all aspects of hematology, including disorders of leukocytes (both benign and malignant), erythrocytes, platelets, hemostatic mechanisms, vascular biology, immunology, and hematologic oncology. Each article undergoes a rigorous peer-review process, with selection based on the originality of the findings, the high quality of the work presented, and the clarity of the presentation.
×
引用
GB/T 7714-2015
复制
MLA
复制
APA
复制
导出至
BibTeX EndNote RefMan NoteFirst NoteExpress
×
提示
您的信息不完整,为了账户安全,请先补充。
现在去补充
×
提示
您因"违规操作"
具体请查看互助需知
我知道了
×
提示
确定
请完成安全验证×
copy
已复制链接
快去分享给好友吧!
我知道了
右上角分享
点击右上角分享
0
联系我们:info@booksci.cn Book学术提供免费学术资源搜索服务,方便国内外学者检索中英文文献。致力于提供最便捷和优质的服务体验。 Copyright © 2023 布克学术 All rights reserved.
京ICP备2023020795号-1
ghs 京公网安备 11010802042870号
Book学术文献互助
Book学术文献互助群
群 号:604180095
Book学术官方微信