Assessing Disease Activity in Pediatric Chronic Nonbacterial Osteomyelitis: A Proposal for Composite Scoring, Including Inactivity Measures.

IF 2.8 Q2 RHEUMATOLOGY
Christiane Reiser, Jens Klotsche, Anja Schnabel, Christine Hofmann, Nadine Groesch, Martina Niewerth, Kirsten Minden, Hermann Girschick
{"title":"Assessing Disease Activity in Pediatric Chronic Nonbacterial Osteomyelitis: A Proposal for Composite Scoring, Including Inactivity Measures.","authors":"Christiane Reiser, Jens Klotsche, Anja Schnabel, Christine Hofmann, Nadine Groesch, Martina Niewerth, Kirsten Minden, Hermann Girschick","doi":"10.1002/acr2.70061","DOIUrl":null,"url":null,"abstract":"<p><strong>Objective: </strong>Chronic nonbacterial osteomyelitis (CNO) is an autoinflammatory bone disease with no validated criteria for assessing disease activity (DA), inactive disease, or remission. To date, DA assessment has relied on subjective judgments from patients, rheumatologists, and/or radiologists. Evaluations based on composite DA measures are emerging. The Pediatric CNO (PedCNO) response score documents relative DA changes during follow-up in analogy to the Pediatric American College of Rheumatology score for juvenile idiopathic arthritis. The international Childhood Arthritis and Rheumatology Research Alliance (CARRA) CNO initiative proposed a numeric composite DA score (CDAS) on the basis of the patient global assessment of DA (PAG), patient assessment of pain (PAP), and clinically active CNO lesions. We aim to propose different composite scores for assessment of DA, including physician assessment of DA and magnetic resonance imaging (MRI) findings; to evaluate the previously published CNO CDAS and the PedCNO response score using established registry data; and to suggest a PedCNO 90% improvement (PedCNO90) category.</p><p><strong>Methods: </strong>Newly diagnosed patients with CNO were enrolled between 2015 and 2020 and analyzed for clinical course and DA measures (physician global assessment of DA [PGDA]/PAG and pain scores) for up to 4 years of follow-up (YFU) in the National Pediatric Rheumatologic Database.</p><p><strong>Results: </strong>A total of 400 patients were enrolled. In single numeric scores only, clinical and MRI lesion scores reached significant changes (from baseline to 3 YFU: P = 0.003/P = 0.004). Composite scores, which include MRI DA scores consisting of one clinical patient-based assessment parameter (PAG/PAP of DA), the PGDA and MRI lesion count are less dependent on subjective measures and demonstrate more pronounced changes over time of supposed CNO DA compared with the CNO CDAS. A PedCNO90 response score gradually increased during follow-up, ultimately reaching a PedCNO90 in half of the remaining patients after 4 years.</p><p><strong>Conclusion: </strong>Composite scores, including MRI lesions and PGDA, seem to be promising tools for describing the activity of CNO and are proposed. The composition of DA scores seems essential for future studies.</p>","PeriodicalId":93845,"journal":{"name":"ACR open rheumatology","volume":"7 7","pages":"e70061"},"PeriodicalIF":2.8000,"publicationDate":"2025-07-01","publicationTypes":"Journal Article","fieldsOfStudy":null,"isOpenAccess":false,"openAccessPdf":"https://www.ncbi.nlm.nih.gov/pmc/articles/PMC12221992/pdf/","citationCount":"0","resultStr":null,"platform":"Semanticscholar","paperid":null,"PeriodicalName":"ACR open rheumatology","FirstCategoryId":"1085","ListUrlMain":"https://doi.org/10.1002/acr2.70061","RegionNum":0,"RegionCategory":null,"ArticlePicture":[],"TitleCN":null,"AbstractTextCN":null,"PMCID":null,"EPubDate":"","PubModel":"","JCR":"Q2","JCRName":"RHEUMATOLOGY","Score":null,"Total":0}
引用次数: 0

Abstract

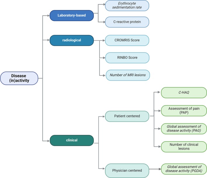
Objective: Chronic nonbacterial osteomyelitis (CNO) is an autoinflammatory bone disease with no validated criteria for assessing disease activity (DA), inactive disease, or remission. To date, DA assessment has relied on subjective judgments from patients, rheumatologists, and/or radiologists. Evaluations based on composite DA measures are emerging. The Pediatric CNO (PedCNO) response score documents relative DA changes during follow-up in analogy to the Pediatric American College of Rheumatology score for juvenile idiopathic arthritis. The international Childhood Arthritis and Rheumatology Research Alliance (CARRA) CNO initiative proposed a numeric composite DA score (CDAS) on the basis of the patient global assessment of DA (PAG), patient assessment of pain (PAP), and clinically active CNO lesions. We aim to propose different composite scores for assessment of DA, including physician assessment of DA and magnetic resonance imaging (MRI) findings; to evaluate the previously published CNO CDAS and the PedCNO response score using established registry data; and to suggest a PedCNO 90% improvement (PedCNO90) category.

Methods: Newly diagnosed patients with CNO were enrolled between 2015 and 2020 and analyzed for clinical course and DA measures (physician global assessment of DA [PGDA]/PAG and pain scores) for up to 4 years of follow-up (YFU) in the National Pediatric Rheumatologic Database.

Results: A total of 400 patients were enrolled. In single numeric scores only, clinical and MRI lesion scores reached significant changes (from baseline to 3 YFU: P = 0.003/P = 0.004). Composite scores, which include MRI DA scores consisting of one clinical patient-based assessment parameter (PAG/PAP of DA), the PGDA and MRI lesion count are less dependent on subjective measures and demonstrate more pronounced changes over time of supposed CNO DA compared with the CNO CDAS. A PedCNO90 response score gradually increased during follow-up, ultimately reaching a PedCNO90 in half of the remaining patients after 4 years.

Conclusion: Composite scores, including MRI lesions and PGDA, seem to be promising tools for describing the activity of CNO and are proposed. The composition of DA scores seems essential for future studies.

Abstract Image

Abstract Image

Abstract Image

评估儿童慢性非细菌性骨髓炎的疾病活动性:综合评分的建议,包括不活动措施。
目的:慢性非细菌性骨髓炎(CNO)是一种自身炎症性骨病,没有有效的标准来评估疾病活动性(DA)、非活动性疾病或缓解。迄今为止,DA评估依赖于患者、风湿病学家和/或放射科医生的主观判断。基于综合数据分析措施的评价正在出现。儿童CNO (PedCNO)反应评分记录了随访期间的相对DA变化,类似于美国儿科风湿病学会对青少年特发性关节炎的评分。国际儿童关节炎和风湿病研究联盟(CARRA) CNO倡议在患者总体DA评估(PAG)、患者疼痛评估(PAP)和临床活动性CNO病变的基础上提出了数字复合DA评分(CDAS)。我们的目标是提出不同的综合评分来评估DA,包括医生对DA的评估和磁共振成像(MRI)的发现;使用已建立的注册中心数据评估先前发布的CNO CDAS和PedCNO反应评分;并提出PedCNO 90%改善(PedCNO90)类别。方法:纳入2015年至2020年期间新诊断的CNO患者,并在国家儿科风湿病数据库中分析长达4年的临床病程和DA措施(医生对DA [PGDA]/PAG和疼痛评分的总体评估)。结果:共入组400例患者。仅在单个数字评分中,临床和MRI病变评分发生了显著变化(从基线到3 YFU: P = 0.003/P = 0.004)。综合评分,包括MRI DA评分,由一个基于临床患者的评估参数(PAG/PAP of DA)组成,PGDA和MRI病变计数对主观测量的依赖性较小,与CNO CDAS相比,假设的CNO DA随时间的变化更明显。在随访期间,PedCNO90反应评分逐渐增加,4年后剩余患者中有一半最终达到PedCNO90。结论:综合评分,包括MRI病变和PGDA,似乎是描述CNO活性的有希望的工具,并被提出。DA分数的构成似乎对未来的研究至关重要。
本文章由计算机程序翻译,如有差异,请以英文原文为准。
求助全文
约1分钟内获得全文 求助全文
来源期刊
CiteScore
5.80
自引率
0.00%
发文量
0
审稿时长
10 weeks
×
引用
GB/T 7714-2015
复制
MLA
复制
APA
复制
导出至
BibTeX EndNote RefMan NoteFirst NoteExpress
×
提示
您的信息不完整,为了账户安全,请先补充。
现在去补充
×
提示
您因"违规操作"
具体请查看互助需知
我知道了
×
提示
确定
请完成安全验证×
copy
已复制链接
快去分享给好友吧!
我知道了
右上角分享
点击右上角分享
0
联系我们:info@booksci.cn Book学术提供免费学术资源搜索服务,方便国内外学者检索中英文文献。致力于提供最便捷和优质的服务体验。 Copyright © 2023 布克学术 All rights reserved.
京ICP备2023020795号-1
ghs 京公网安备 11010802042870号
Book学术文献互助
Book学术文献互助群
群 号:604180095
Book学术官方微信