Hederasaponin C ameliorates chronic obstructive pulmonary disease pathogenesis by targeting TLR4 to inhibit NF-κB/MAPK signaling pathways.

IF 5.7 3区 医学 Q1 INTEGRATIVE & COMPLEMENTARY MEDICINE
Yujie Ning, Liting Huang, Qin-Qin Wang, Lina Liu, Xinghua Ni, Xiaoyun Xie, Jingyu Liu, Qian Su, Shilin Yang, Renyikun Yuan, Hongwei Gao
{"title":"Hederasaponin C ameliorates chronic obstructive pulmonary disease pathogenesis by targeting TLR4 to inhibit NF-κB/MAPK signaling pathways.","authors":"Yujie Ning, Liting Huang, Qin-Qin Wang, Lina Liu, Xinghua Ni, Xiaoyun Xie, Jingyu Liu, Qian Su, Shilin Yang, Renyikun Yuan, Hongwei Gao","doi":"10.1186/s13020-025-01155-5","DOIUrl":null,"url":null,"abstract":"<p><strong>Background: </strong>Chronic obstructive pulmonary disease (COPD) is a complex respiratory disorder characterized by persistent respiratory symptoms and progressive airflow limitation. Long-term exposure to harmful particulates and gases causes structural abnormalities in the airways and alveoli, activating NF-κB/MAPK signaling pathways that drive chronic inflammation and tissue remodeling. Key features include an imbalance between proteolytic enzymes and inhibitors mediated by matrix metalloproteinases, and excessive mucus secretion due to mucin overexpression. These factors exacerbate airway obstruction and inflammation, contributing to disease progression. Hederasaponin C (HSC), a triterpenoid saponin with anti-inflammatory properties, shows potential in mitigating COPD-related inflammation, but its precise mechanisms require further investigation.</p><p><strong>Methods: </strong>We investigated the impact of HSC on COPD models induced by CSE + LPS using a comprehensive approach. In vitro studies included Western blotting, qRT-PCR, ELISA, and immunofluorescence to assess key proteins in NF-κB/MAPK signaling pathways, MMP9 and MMP12 expression, and mucin levels (MUC-5AC, MUC-5B). Binding affinity between HSC and TLR4 was evaluated using molecular docking, SPR analysis, and CETSA. DNA methylation at MUC-5B chr11:1243469 position was detected using an Agilent 2100 Bioanalyzer. In vivo, a COPD mouse model induced by cigarette smoke and LPS (CS + LPS) was developed, and HSC treatment effects were evaluated using H&E staining, multiplex immunofluorescence staining, Western blot, and ELISA kits.</p><p><strong>Results: </strong>HSC significantly inhibited CSE + LPS-induced inflammation by targeting TLR4 and attenuating NF-κB/MAPK signaling pathways overactivation. It also downregulated MMP9, MMP12, MUC-5AC, and MUC-5B expression and suppressed MUC-5B chr11:1243469 position DNA methylation. In vivo, HSC alleviated COPD symptoms in CS + LPS-induced mice, reducing TLR4/NF-κB/MAPK signaling pathways overactivation and smoking-associated factors.</p><p><strong>Conclusion: </strong>HSC targets TLR4, attenuates NF-κB/MAPK signaling pathways overactivation, reduces MMP9, MMP12, MUC-5AC, and MUC-5B expression, and suppresses MUC-5B chr11:1243469 position DNA methylation. These actions reduce inflammation, restore protease-antiprotease balance, and mitigate excessive mucus secretion, highlighting the promise of HSC as a viable treatment strategy for COPD management.</p>","PeriodicalId":10266,"journal":{"name":"Chinese Medicine","volume":"20 1","pages":"104"},"PeriodicalIF":5.7000,"publicationDate":"2025-07-03","publicationTypes":"Journal Article","fieldsOfStudy":null,"isOpenAccess":false,"openAccessPdf":"https://www.ncbi.nlm.nih.gov/pmc/articles/PMC12225042/pdf/","citationCount":"0","resultStr":null,"platform":"Semanticscholar","paperid":null,"PeriodicalName":"Chinese Medicine","FirstCategoryId":"3","ListUrlMain":"https://doi.org/10.1186/s13020-025-01155-5","RegionNum":3,"RegionCategory":"医学","ArticlePicture":[],"TitleCN":null,"AbstractTextCN":null,"PMCID":null,"EPubDate":"","PubModel":"","JCR":"Q1","JCRName":"INTEGRATIVE & COMPLEMENTARY MEDICINE","Score":null,"Total":0}
引用次数: 0

Abstract

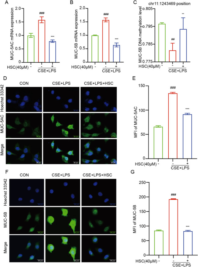
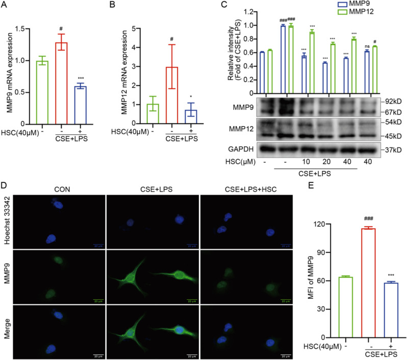
Background: Chronic obstructive pulmonary disease (COPD) is a complex respiratory disorder characterized by persistent respiratory symptoms and progressive airflow limitation. Long-term exposure to harmful particulates and gases causes structural abnormalities in the airways and alveoli, activating NF-κB/MAPK signaling pathways that drive chronic inflammation and tissue remodeling. Key features include an imbalance between proteolytic enzymes and inhibitors mediated by matrix metalloproteinases, and excessive mucus secretion due to mucin overexpression. These factors exacerbate airway obstruction and inflammation, contributing to disease progression. Hederasaponin C (HSC), a triterpenoid saponin with anti-inflammatory properties, shows potential in mitigating COPD-related inflammation, but its precise mechanisms require further investigation.

Methods: We investigated the impact of HSC on COPD models induced by CSE + LPS using a comprehensive approach. In vitro studies included Western blotting, qRT-PCR, ELISA, and immunofluorescence to assess key proteins in NF-κB/MAPK signaling pathways, MMP9 and MMP12 expression, and mucin levels (MUC-5AC, MUC-5B). Binding affinity between HSC and TLR4 was evaluated using molecular docking, SPR analysis, and CETSA. DNA methylation at MUC-5B chr11:1243469 position was detected using an Agilent 2100 Bioanalyzer. In vivo, a COPD mouse model induced by cigarette smoke and LPS (CS + LPS) was developed, and HSC treatment effects were evaluated using H&E staining, multiplex immunofluorescence staining, Western blot, and ELISA kits.

Results: HSC significantly inhibited CSE + LPS-induced inflammation by targeting TLR4 and attenuating NF-κB/MAPK signaling pathways overactivation. It also downregulated MMP9, MMP12, MUC-5AC, and MUC-5B expression and suppressed MUC-5B chr11:1243469 position DNA methylation. In vivo, HSC alleviated COPD symptoms in CS + LPS-induced mice, reducing TLR4/NF-κB/MAPK signaling pathways overactivation and smoking-associated factors.

Conclusion: HSC targets TLR4, attenuates NF-κB/MAPK signaling pathways overactivation, reduces MMP9, MMP12, MUC-5AC, and MUC-5B expression, and suppresses MUC-5B chr11:1243469 position DNA methylation. These actions reduce inflammation, restore protease-antiprotease balance, and mitigate excessive mucus secretion, highlighting the promise of HSC as a viable treatment strategy for COPD management.

Abstract Image

Abstract Image

Abstract Image

Hederasaponin C通过靶向TLR4抑制NF-κB/MAPK信号通路改善慢性阻塞性肺疾病的发病机制
背景:慢性阻塞性肺疾病(COPD)是一种复杂的呼吸系统疾病,其特征是持续的呼吸道症状和进行性气流限制。长期暴露于有害颗粒物和气体中会导致气道和肺泡结构异常,激活NF-κB/MAPK信号通路,导致慢性炎症和组织重塑。主要特征包括蛋白水解酶和基质金属蛋白酶介导的抑制剂之间的不平衡,以及由于粘蛋白过度表达而导致的过多粘液分泌。这些因素加剧气道阻塞和炎症,促进疾病进展。Hederasaponin C (HSC)是一种具有抗炎特性的三萜皂苷,具有减轻copd相关炎症的潜力,但其确切机制有待进一步研究。方法:采用综合方法研究HSC对CSE + LPS诱导的COPD模型的影响。体外研究包括Western blotting、qRT-PCR、ELISA和免疫荧光,以评估NF-κB/MAPK信号通路中的关键蛋白、MMP9和MMP12的表达以及粘蛋白水平(MUC-5AC、MUC-5B)。通过分子对接、SPR分析和CETSA评估HSC与TLR4的结合亲和力。使用Agilent 2100生物分析仪检测MUC-5B chr11:1243469位点的DNA甲基化。在体内,建立了香烟烟雾和LPS (CS + LPS)诱导的COPD小鼠模型,并采用H&E染色、多重免疫荧光染色、Western blot和ELISA试剂盒评估了HSC的治疗效果。结果:HSC通过靶向TLR4,减弱NF-κB/MAPK信号通路的过度激活,显著抑制CSE + lps诱导的炎症。它还下调MMP9、MMP12、MUC-5AC和MUC-5B的表达,抑制MUC-5B chr11:1243469位点DNA甲基化。在体内,HSC减轻了CS + lps诱导小鼠的COPD症状,降低了TLR4/NF-κB/MAPK信号通路的过度激活和吸烟相关因子。结论:HSC靶向TLR4,减弱NF-κB/MAPK信号通路的过度激活,降低MMP9、MMP12、MUC-5AC和MUC-5B的表达,抑制MUC-5B chr11:1243469位点DNA甲基化。这些作用减少炎症,恢复蛋白酶-抗蛋白酶平衡,减轻过多的粘液分泌,突出了HSC作为COPD管理可行治疗策略的前景。
本文章由计算机程序翻译,如有差异,请以英文原文为准。
求助全文
约1分钟内获得全文 求助全文
来源期刊
Chinese Medicine
Chinese Medicine INTEGRATIVE & COMPLEMENTARY MEDICINE-PHARMACOLOGY & PHARMACY
CiteScore
7.90
自引率
4.10%
发文量
133
审稿时长
31 weeks
期刊介绍: Chinese Medicine is an open access, online journal publishing evidence-based, scientifically justified, and ethical research into all aspects of Chinese medicine. Areas of interest include recent advances in herbal medicine, clinical nutrition, clinical diagnosis, acupuncture, pharmaceutics, biomedical sciences, epidemiology, education, informatics, sociology, and psychology that are relevant and significant to Chinese medicine. Examples of research approaches include biomedical experimentation, high-throughput technology, clinical trials, systematic reviews, meta-analysis, sampled surveys, simulation, data curation, statistics, omics, translational medicine, and integrative methodologies. Chinese Medicine is a credible channel to communicate unbiased scientific data, information, and knowledge in Chinese medicine among researchers, clinicians, academics, and students in Chinese medicine and other scientific disciplines of medicine.
×
引用
GB/T 7714-2015
复制
MLA
复制
APA
复制
导出至
BibTeX EndNote RefMan NoteFirst NoteExpress
×
提示
您的信息不完整,为了账户安全,请先补充。
现在去补充
×
提示
您因"违规操作"
具体请查看互助需知
我知道了
×
提示
确定
请完成安全验证×
copy
已复制链接
快去分享给好友吧!
我知道了
右上角分享
点击右上角分享
0
联系我们:info@booksci.cn Book学术提供免费学术资源搜索服务,方便国内外学者检索中英文文献。致力于提供最便捷和优质的服务体验。 Copyright © 2023 布克学术 All rights reserved.
京ICP备2023020795号-1
ghs 京公网安备 11010802042870号
Book学术文献互助
Book学术文献互助群
群 号:604180095
Book学术官方微信