Dental biofilm serves as an ecological reservoir of acidogenic pathobionts in head and neck cancer patients with radiotherapy-related caries.

IF 3.1 2区 生物学 Q2 MICROBIOLOGY
mSphere Pub Date : 2025-07-29 Epub Date: 2025-06-30 DOI:10.1128/msphere.00257-25
Julia S Bruno, Vitor Heidrich, Felipe C F Restini, Tatiana M M T Alves, Wanessa Miranda-Silva, Franciele H Knebel, Elisangela M Cóser, Lilian T Inoue, Paula F Asprino, Anamaria A Camargo, Eduardo R Fregnani
{"title":"Dental biofilm serves as an ecological reservoir of acidogenic pathobionts in head and neck cancer patients with radiotherapy-related caries.","authors":"Julia S Bruno, Vitor Heidrich, Felipe C F Restini, Tatiana M M T Alves, Wanessa Miranda-Silva, Franciele H Knebel, Elisangela M Cóser, Lilian T Inoue, Paula F Asprino, Anamaria A Camargo, Eduardo R Fregnani","doi":"10.1128/msphere.00257-25","DOIUrl":null,"url":null,"abstract":"<p><p>Radiotherapy-related caries (RRC) is an aggressive and debilitating oral toxicity that affects half of the patients who undergo radiotherapy for head and neck cancer. However, the etiology of RRC is not fully established, and there are no clinically validated methods for preventing it. To gain a better understanding of the risk factors and the microbiome's role in causing RRC, we compared clinicopathological characteristics, oncological treatment regimens, oral health condition, and the oral microbiota at three different oral sites of radiotherapy-treated patients with (RRC+) and without radiotherapy-related caries (RRC-). We observed no significant differences between these groups in the clinicopathological characteristics and treatment regimens. However, RRC+ patients were older and had poorer oral health conditions at the start of the radiotherapy treatment, with a lower number of teeth and a higher proportion of rehabilitated teeth. RRC+ patients had lower microbiota diversity and the dental biofilm of RRC+ patients displayed striking alterations in microbiome composition compared to RRC- patients, including enrichment of acidogenic species and altered metabolic potential, with a higher abundance of genes linked to energy-related pathways associated with the synthesis of amino acids and sugars. We also compared the microbiota of RRC+ tissue with conventional caries tissue, revealing lower bacterial diversity and enrichment of Lactobacillaceae members in RRC+. The insights into the irradiated oral microbiota enhance the understanding of RRC etiology and highlight the potential for microbial-targeted therapies in its prevention and treatment.</p><p><strong>Importance: </strong>This study focuses on a dedicated collection of diverse oral sites to comprehensively investigate microbial differences between patients who develop RRC and those who do not. RRC is a severe oral disease that profoundly impacts on the oral health and overall quality of life of cancer survivors. Leveraging shotgun metagenomics, we characterize the unique microbial variations in <i>in vivo</i> irradiated dental biofilms, unveiling novel insights into the microbial ecology of radiotherapy-treated patients. Furthermore, this research integrates extensive data on oral health and oncological profiles, providing a comprehensive understanding of the intricate relationship between oral microbial communities and the outcomes of radiotherapy-induced toxicity.</p>","PeriodicalId":19052,"journal":{"name":"mSphere","volume":" ","pages":"e0025725"},"PeriodicalIF":3.1000,"publicationDate":"2025-07-29","publicationTypes":"Journal Article","fieldsOfStudy":null,"isOpenAccess":false,"openAccessPdf":"https://www.ncbi.nlm.nih.gov/pmc/articles/PMC12306161/pdf/","citationCount":"0","resultStr":null,"platform":"Semanticscholar","paperid":null,"PeriodicalName":"mSphere","FirstCategoryId":"99","ListUrlMain":"https://doi.org/10.1128/msphere.00257-25","RegionNum":2,"RegionCategory":"生物学","ArticlePicture":[],"TitleCN":null,"AbstractTextCN":null,"PMCID":null,"EPubDate":"2025/6/30 0:00:00","PubModel":"Epub","JCR":"Q2","JCRName":"MICROBIOLOGY","Score":null,"Total":0}
引用次数: 0

Abstract

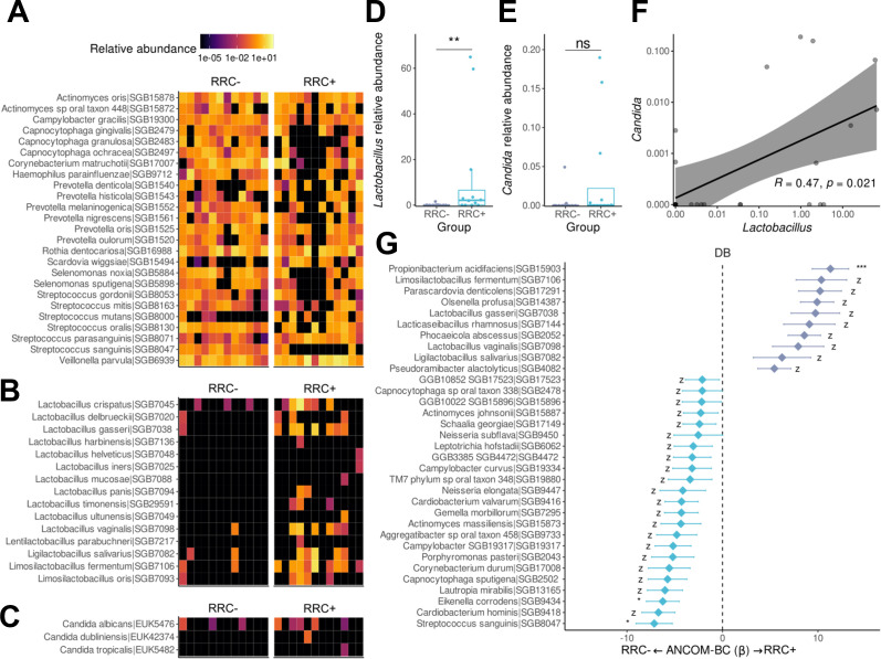
Radiotherapy-related caries (RRC) is an aggressive and debilitating oral toxicity that affects half of the patients who undergo radiotherapy for head and neck cancer. However, the etiology of RRC is not fully established, and there are no clinically validated methods for preventing it. To gain a better understanding of the risk factors and the microbiome's role in causing RRC, we compared clinicopathological characteristics, oncological treatment regimens, oral health condition, and the oral microbiota at three different oral sites of radiotherapy-treated patients with (RRC+) and without radiotherapy-related caries (RRC-). We observed no significant differences between these groups in the clinicopathological characteristics and treatment regimens. However, RRC+ patients were older and had poorer oral health conditions at the start of the radiotherapy treatment, with a lower number of teeth and a higher proportion of rehabilitated teeth. RRC+ patients had lower microbiota diversity and the dental biofilm of RRC+ patients displayed striking alterations in microbiome composition compared to RRC- patients, including enrichment of acidogenic species and altered metabolic potential, with a higher abundance of genes linked to energy-related pathways associated with the synthesis of amino acids and sugars. We also compared the microbiota of RRC+ tissue with conventional caries tissue, revealing lower bacterial diversity and enrichment of Lactobacillaceae members in RRC+. The insights into the irradiated oral microbiota enhance the understanding of RRC etiology and highlight the potential for microbial-targeted therapies in its prevention and treatment.

Importance: This study focuses on a dedicated collection of diverse oral sites to comprehensively investigate microbial differences between patients who develop RRC and those who do not. RRC is a severe oral disease that profoundly impacts on the oral health and overall quality of life of cancer survivors. Leveraging shotgun metagenomics, we characterize the unique microbial variations in in vivo irradiated dental biofilms, unveiling novel insights into the microbial ecology of radiotherapy-treated patients. Furthermore, this research integrates extensive data on oral health and oncological profiles, providing a comprehensive understanding of the intricate relationship between oral microbial communities and the outcomes of radiotherapy-induced toxicity.

Abstract Image

Abstract Image

Abstract Image

口腔生物膜是头颈癌伴放疗相关性龋患者体内致酸病原菌的生态储存库。
放疗相关性龋齿(RRC)是一种侵袭性的、使人衰弱的口服毒性疾病,半数接受放疗的头颈癌患者会受到影响。然而,RRC的病因尚未完全确定,也没有临床验证的预防方法。为了更好地了解导致RRC的危险因素和微生物组的作用,我们比较了放疗患者(RRC+)和非放疗相关性龋齿(RRC-)的临床病理特征、肿瘤治疗方案、口腔健康状况和三个不同口腔部位的口腔微生物群。我们观察到两组在临床病理特征和治疗方案上无显著差异。然而,RRC+患者在放疗开始时年龄较大,口腔健康状况较差,牙齿数量较少,修复牙齿比例较高。RRC+患者的微生物群多样性较低,与RRC-患者相比,RRC+患者的牙生物膜显示出显著的微生物组组成变化,包括产酸物种的富集和代谢潜力的改变,与氨基酸和糖合成相关的能量相关途径相关的基因丰度更高。我们还比较了RRC+组织与常规龋组织的微生物群,发现RRC+中细菌多样性和乳酸杆菌科成员的富集程度较低。对辐照口腔微生物群的深入了解增强了对RRC病因的理解,并强调了微生物靶向治疗在其预防和治疗中的潜力。重要性:本研究的重点是专门收集不同的口腔部位,以全面调查发生RRC和未发生RRC的患者之间的微生物差异。RRC是一种严重的口腔疾病,深刻影响着癌症幸存者的口腔健康和整体生活质量。利用霰弹枪宏基因组学,我们描述了体内辐照牙科生物膜中独特的微生物变化,揭示了放射治疗患者微生物生态的新见解。此外,本研究整合了口腔健康和肿瘤学方面的大量数据,提供了对口腔微生物群落与放疗毒性结果之间复杂关系的全面理解。
本文章由计算机程序翻译,如有差异,请以英文原文为准。
求助全文
约1分钟内获得全文 求助全文
来源期刊
mSphere
mSphere Immunology and Microbiology-Microbiology
CiteScore
8.50
自引率
2.10%
发文量
192
审稿时长
11 weeks
期刊介绍: mSphere™ is a multi-disciplinary open-access journal that will focus on rapid publication of fundamental contributions to our understanding of microbiology. Its scope will reflect the immense range of fields within the microbial sciences, creating new opportunities for researchers to share findings that are transforming our understanding of human health and disease, ecosystems, neuroscience, agriculture, energy production, climate change, evolution, biogeochemical cycling, and food and drug production. Submissions will be encouraged of all high-quality work that makes fundamental contributions to our understanding of microbiology. mSphere™ will provide streamlined decisions, while carrying on ASM''s tradition for rigorous peer review.
×
引用
GB/T 7714-2015
复制
MLA
复制
APA
复制
导出至
BibTeX EndNote RefMan NoteFirst NoteExpress
×
提示
您的信息不完整,为了账户安全,请先补充。
现在去补充
×
提示
您因"违规操作"
具体请查看互助需知
我知道了
×
提示
确定
请完成安全验证×
copy
已复制链接
快去分享给好友吧!
我知道了
右上角分享
点击右上角分享
0
联系我们:info@booksci.cn Book学术提供免费学术资源搜索服务,方便国内外学者检索中英文文献。致力于提供最便捷和优质的服务体验。 Copyright © 2023 布克学术 All rights reserved.
京ICP备2023020795号-1
ghs 京公网安备 11010802042870号
Book学术文献互助
Book学术文献互助群
群 号:604180095
Book学术官方微信