Correction: Modulation of lung CD11b+ dendritic cells by acupuncture alleviates Th2 airway inflammation in allergic asthma.

IF 5.7 3区 医学 Q1 INTEGRATIVE & COMPLEMENTARY MEDICINE
Mi Cheng, Pan-Pan Shang, Dan-Dan Wei, Jie Long, Xue Zhang, Quan-Long Wu, Gabriel Shimizu Bassi, Yu Wang, Yan-Jiao Chen, Lei-Miao Yin, Yong-Qing Yang, Yu-Dong Xu
{"title":"Correction: Modulation of lung CD11b<sup>+</sup> dendritic cells by acupuncture alleviates Th2 airway inflammation in allergic asthma.","authors":"Mi Cheng, Pan-Pan Shang, Dan-Dan Wei, Jie Long, Xue Zhang, Quan-Long Wu, Gabriel Shimizu Bassi, Yu Wang, Yan-Jiao Chen, Lei-Miao Yin, Yong-Qing Yang, Yu-Dong Xu","doi":"10.1186/s13020-025-01140-y","DOIUrl":null,"url":null,"abstract":"","PeriodicalId":10266,"journal":{"name":"Chinese Medicine","volume":"20 1","pages":"91"},"PeriodicalIF":5.7000,"publicationDate":"2025-06-25","publicationTypes":"Journal Article","fieldsOfStudy":null,"isOpenAccess":false,"openAccessPdf":"https://www.ncbi.nlm.nih.gov/pmc/articles/PMC12188650/pdf/","citationCount":"0","resultStr":null,"platform":"Semanticscholar","paperid":null,"PeriodicalName":"Chinese Medicine","FirstCategoryId":"3","ListUrlMain":"https://doi.org/10.1186/s13020-025-01140-y","RegionNum":3,"RegionCategory":"医学","ArticlePicture":[],"TitleCN":null,"AbstractTextCN":null,"PMCID":null,"EPubDate":"","PubModel":"","JCR":"Q1","JCRName":"INTEGRATIVE & COMPLEMENTARY MEDICINE","Score":null,"Total":0}
引用次数: 0

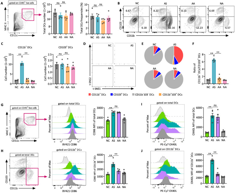
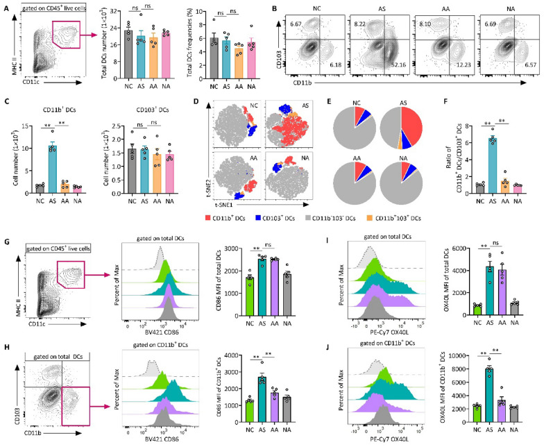
Abstract Image

Abstract Image

纠正:针刺调节肺CD11b+树突状细胞可减轻变应性哮喘患者Th2气道炎症。
本文章由计算机程序翻译,如有差异,请以英文原文为准。
求助全文
约1分钟内获得全文 求助全文
来源期刊
Chinese Medicine
Chinese Medicine INTEGRATIVE & COMPLEMENTARY MEDICINE-PHARMACOLOGY & PHARMACY
CiteScore
7.90
自引率
4.10%
发文量
133
审稿时长
31 weeks
期刊介绍: Chinese Medicine is an open access, online journal publishing evidence-based, scientifically justified, and ethical research into all aspects of Chinese medicine. Areas of interest include recent advances in herbal medicine, clinical nutrition, clinical diagnosis, acupuncture, pharmaceutics, biomedical sciences, epidemiology, education, informatics, sociology, and psychology that are relevant and significant to Chinese medicine. Examples of research approaches include biomedical experimentation, high-throughput technology, clinical trials, systematic reviews, meta-analysis, sampled surveys, simulation, data curation, statistics, omics, translational medicine, and integrative methodologies. Chinese Medicine is a credible channel to communicate unbiased scientific data, information, and knowledge in Chinese medicine among researchers, clinicians, academics, and students in Chinese medicine and other scientific disciplines of medicine.
×
引用
GB/T 7714-2015
复制
MLA
复制
APA
复制
导出至
BibTeX EndNote RefMan NoteFirst NoteExpress
×
提示
您的信息不完整,为了账户安全,请先补充。
现在去补充
×
提示
您因"违规操作"
具体请查看互助需知
我知道了
×
提示
确定
请完成安全验证×
copy
已复制链接
快去分享给好友吧!
我知道了
右上角分享
点击右上角分享
0
联系我们:info@booksci.cn Book学术提供免费学术资源搜索服务,方便国内外学者检索中英文文献。致力于提供最便捷和优质的服务体验。 Copyright © 2023 布克学术 All rights reserved.
京ICP备2023020795号-1
ghs 京公网安备 11010802042870号
Book学术文献互助
Book学术文献互助群
群 号:604180095
Book学术官方微信