Cost-Effectiveness of the CADScor System in Low-Risk Patients Presenting to the Emergency Department with Chest Pain.

IF 2.1 Q2 ECONOMICS
PharmacoEconomics Open Pub Date : 2025-09-01 Epub Date: 2025-06-23 DOI:10.1007/s41669-025-00590-2
Suzanne J Baron, Serge Korjian, C Michael Gibson, Matthew R Reynolds
{"title":"Cost-Effectiveness of the CADScor System in Low-Risk Patients Presenting to the Emergency Department with Chest Pain.","authors":"Suzanne J Baron, Serge Korjian, C Michael Gibson, Matthew R Reynolds","doi":"10.1007/s41669-025-00590-2","DOIUrl":null,"url":null,"abstract":"<p><strong>Background: </strong>Studies have shown that up to 13% of patients presenting to the emergency department (ED) with low-risk chest pain receive further cardiac testing beyond an electrocardiogram and serial cardiac enzymes. The CADScor System is a US Food and Drug Administration (FDA)-cleared device that uses ultra-sensitive phonocardiography to evaluate the risk of significant coronary artery disease (CAD).</p><p><strong>Objective: </strong>To evaluate the relative cost-effectiveness of the CADScor system compared with other diagnostic modalities for the evaluation of low-risk chest pain in patients presenting to the ED in the USA.</p><p><strong>Methods: </strong>A two-part economic model, consisting of a decision analytic tree followed by a short-term Markov model, was developed to compare 1-year costs and outcomes (e.g., quality-adjusted life year [QALY], false-negatives, and related cardiac events) associated with the CADScor System as the first-line test versus other noninvasive cardiac tests from the perspective of the US healthcare system (TreeAge Pro). Model inputs were derived from literature, and costs for treatment strategies were calculated from average US reimbursements associated with Current Procedural Terminology and Medicare Severity Diagnosis Related Group codes. Values were reported in 2023 US dollars (USD). Parameter uncertainty was assessed through a series of deterministic and one-way sensitivity analyses.</p><p><strong>Results: </strong>Base case results demonstrated that a CADScor-First strategy was cost saving compared with other noninvasive cardiac tests without a substantial difference in adverse events. Economic results were consistent when coronary artery disease (CAD) prevalence rates were varied from 2 to 30% and across a variety of sensitivity analyses. The overall cost savings were estimated to be $7.3-15.3 million USD per 10,000 patients with low-risk chest pain.</p><p><strong>Conclusions: </strong>Use of a CADScor-First strategy in the evaluation of patients with low-risk chest pain presenting to the ED may result in substantial cost savings for the US healthcare system. More research is needed to understand the long-term costs and outcomes of this strategy.</p>","PeriodicalId":19770,"journal":{"name":"PharmacoEconomics Open","volume":" ","pages":"805-814"},"PeriodicalIF":2.1000,"publicationDate":"2025-09-01","publicationTypes":"Journal Article","fieldsOfStudy":null,"isOpenAccess":false,"openAccessPdf":"https://www.ncbi.nlm.nih.gov/pmc/articles/PMC12401830/pdf/","citationCount":"0","resultStr":null,"platform":"Semanticscholar","paperid":null,"PeriodicalName":"PharmacoEconomics Open","FirstCategoryId":"1085","ListUrlMain":"https://doi.org/10.1007/s41669-025-00590-2","RegionNum":0,"RegionCategory":null,"ArticlePicture":[],"TitleCN":null,"AbstractTextCN":null,"PMCID":null,"EPubDate":"2025/6/23 0:00:00","PubModel":"Epub","JCR":"Q2","JCRName":"ECONOMICS","Score":null,"Total":0}
引用次数: 0

Abstract

Background: Studies have shown that up to 13% of patients presenting to the emergency department (ED) with low-risk chest pain receive further cardiac testing beyond an electrocardiogram and serial cardiac enzymes. The CADScor System is a US Food and Drug Administration (FDA)-cleared device that uses ultra-sensitive phonocardiography to evaluate the risk of significant coronary artery disease (CAD).

Objective: To evaluate the relative cost-effectiveness of the CADScor system compared with other diagnostic modalities for the evaluation of low-risk chest pain in patients presenting to the ED in the USA.

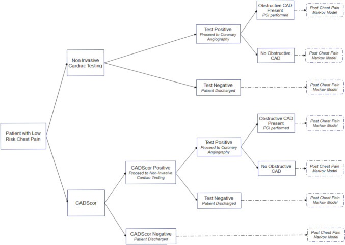
Methods: A two-part economic model, consisting of a decision analytic tree followed by a short-term Markov model, was developed to compare 1-year costs and outcomes (e.g., quality-adjusted life year [QALY], false-negatives, and related cardiac events) associated with the CADScor System as the first-line test versus other noninvasive cardiac tests from the perspective of the US healthcare system (TreeAge Pro). Model inputs were derived from literature, and costs for treatment strategies were calculated from average US reimbursements associated with Current Procedural Terminology and Medicare Severity Diagnosis Related Group codes. Values were reported in 2023 US dollars (USD). Parameter uncertainty was assessed through a series of deterministic and one-way sensitivity analyses.

Results: Base case results demonstrated that a CADScor-First strategy was cost saving compared with other noninvasive cardiac tests without a substantial difference in adverse events. Economic results were consistent when coronary artery disease (CAD) prevalence rates were varied from 2 to 30% and across a variety of sensitivity analyses. The overall cost savings were estimated to be $7.3-15.3 million USD per 10,000 patients with low-risk chest pain.

Conclusions: Use of a CADScor-First strategy in the evaluation of patients with low-risk chest pain presenting to the ED may result in substantial cost savings for the US healthcare system. More research is needed to understand the long-term costs and outcomes of this strategy.

Abstract Image

Abstract Image

Abstract Image

CADScor系统在急诊科胸痛低危患者中的成本效益
背景:研究表明,高达13%的低危胸痛急诊科(ED)患者接受心电图和一系列心脏酶检查之外的进一步心脏检查。CADScor系统是美国食品和药物管理局(FDA)批准的一种设备,使用超敏感心音图来评估严重冠状动脉疾病(CAD)的风险。目的:评估CADScor系统与其他诊断方式在评估美国急诊科低风险胸痛患者中的相对成本效益。方法:从美国医疗保健系统(TreeAge Pro)的角度,建立了一个由决策分析树和短期马尔可夫模型组成的两部分经济模型,以比较CADScor系统作为一线检测与其他无创心脏检测相关的1年成本和结果(例如,质量调整生命年[QALY]、假阴性和相关心脏事件)。模型输入来自文献,治疗策略的成本是根据与当前程序术语和医疗保险严重性诊断相关组代码相关的美国平均报销来计算的。报告的价值以2023年美元计算。通过一系列确定性和单向敏感性分析来评估参数的不确定性。结果:基本病例结果表明,与其他无创心脏试验相比,cadscore - first策略节省了成本,而不良事件没有实质性差异。当冠状动脉疾病(CAD)患病率从2%到30%变化时,通过各种敏感性分析,经济结果是一致的。据估计,每10,000名低风险胸痛患者节省的总成本为730万至1530万美元。结论:在评估到急诊科就诊的低风险胸痛患者时,使用cadscore - first策略可能会为美国医疗保健系统节省大量成本。需要更多的研究来了解这一战略的长期成本和结果。
本文章由计算机程序翻译,如有差异,请以英文原文为准。
求助全文
约1分钟内获得全文 求助全文
来源期刊
CiteScore
3.50
自引率
0.00%
发文量
64
审稿时长
8 weeks
期刊介绍: PharmacoEconomics - Open focuses on applied research on the economic implications and health outcomes associated with drugs, devices and other healthcare interventions. The journal includes, but is not limited to, the following research areas:Economic analysis of healthcare interventionsHealth outcomes researchCost-of-illness studiesQuality-of-life studiesAdditional digital features (including animated abstracts, video abstracts, slide decks, audio slides, instructional videos, infographics, podcasts and animations) can be published with articles; these are designed to increase the visibility, readership and educational value of the journal’s content. In addition, articles published in PharmacoEconomics -Open may be accompanied by plain language summaries to assist readers who have some knowledge of, but not in-depth expertise in, the area to understand important medical advances.All manuscripts are subject to peer review by international experts. Letters to the Editor are welcomed and will be considered for publication.
×
引用
GB/T 7714-2015
复制
MLA
复制
APA
复制
导出至
BibTeX EndNote RefMan NoteFirst NoteExpress
×
提示
您的信息不完整,为了账户安全,请先补充。
现在去补充
×
提示
您因"违规操作"
具体请查看互助需知
我知道了
×
提示
确定
请完成安全验证×
copy
已复制链接
快去分享给好友吧!
我知道了
右上角分享
点击右上角分享
0
联系我们:info@booksci.cn Book学术提供免费学术资源搜索服务,方便国内外学者检索中英文文献。致力于提供最便捷和优质的服务体验。 Copyright © 2023 布克学术 All rights reserved.
京ICP备2023020795号-1
ghs 京公网安备 11010802042870号
Book学术文献互助
Book学术文献互助群
群 号:604180095
Book学术官方微信