Dexmedetomidine promotes colorectal cancer progression mediated by gamma-aminobutyric acid signaling.

IF 5.3 3区 医学 Q1 CELL BIOLOGY
Jing Dong, Yuanyuan Wu, Ji Che, Zhiyong He, Jun Zhang
{"title":"Dexmedetomidine promotes colorectal cancer progression mediated by gamma-aminobutyric acid signaling.","authors":"Jing Dong, Yuanyuan Wu, Ji Che, Zhiyong He, Jun Zhang","doi":"10.1186/s40170-025-00403-4","DOIUrl":null,"url":null,"abstract":"","PeriodicalId":9418,"journal":{"name":"Cancer & Metabolism","volume":"13 1","pages":"33"},"PeriodicalIF":5.3000,"publicationDate":"2025-06-23","publicationTypes":"Journal Article","fieldsOfStudy":null,"isOpenAccess":false,"openAccessPdf":"https://www.ncbi.nlm.nih.gov/pmc/articles/PMC12186342/pdf/","citationCount":"0","resultStr":null,"platform":"Semanticscholar","paperid":null,"PeriodicalName":"Cancer & Metabolism","FirstCategoryId":"3","ListUrlMain":"https://doi.org/10.1186/s40170-025-00403-4","RegionNum":3,"RegionCategory":"医学","ArticlePicture":[],"TitleCN":null,"AbstractTextCN":null,"PMCID":null,"EPubDate":"","PubModel":"","JCR":"Q1","JCRName":"CELL BIOLOGY","Score":null,"Total":0}
引用次数: 0

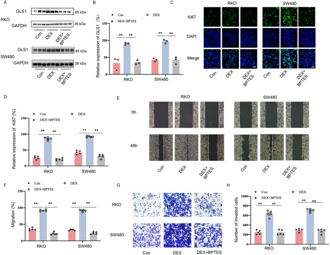
Abstract Image

Abstract Image

Abstract Image

右美托咪定促进γ -氨基丁酸信号介导的结直肠癌进展。
本文章由计算机程序翻译,如有差异,请以英文原文为准。
求助全文
约1分钟内获得全文 求助全文
来源期刊
自引率
1.70%
发文量
17
审稿时长
14 weeks
期刊介绍: Cancer & Metabolism welcomes studies on all aspects of the relationship between cancer and metabolism, including: -Molecular biology and genetics of cancer metabolism -Whole-body metabolism, including diabetes and obesity, in relation to cancer -Metabolomics in relation to cancer; -Metabolism-based imaging -Preclinical and clinical studies of metabolism-related cancer therapies.
×
引用
GB/T 7714-2015
复制
MLA
复制
APA
复制
导出至
BibTeX EndNote RefMan NoteFirst NoteExpress
×
提示
您的信息不完整,为了账户安全,请先补充。
现在去补充
×
提示
您因"违规操作"
具体请查看互助需知
我知道了
×
提示
确定
请完成安全验证×
copy
已复制链接
快去分享给好友吧!
我知道了
右上角分享
点击右上角分享
0
联系我们:info@booksci.cn Book学术提供免费学术资源搜索服务,方便国内外学者检索中英文文献。致力于提供最便捷和优质的服务体验。 Copyright © 2023 布克学术 All rights reserved.
京ICP备2023020795号-1
ghs 京公网安备 11010802042870号
Book学术文献互助
Book学术文献互助群
群 号:604180095
Book学术官方微信