Common and rare variant analyses implicate late-infancy cerebellar development and immune genes in ADHD.

IF 4 2区 医学 Q1 CLINICAL NEUROLOGY
Yuanxin Zhong, Larry W Baum, Justin D Tubbs, Rui Ye, Lu Hua Chen, Tian Wu, Se-Fong Hung, Chun-Pan Tang, Ting-Pong Ho, Robert Moyzis, James Swanson, Chi-Chiu Lee, Pak C Sham, Patrick W L Leung
{"title":"Common and rare variant analyses implicate late-infancy cerebellar development and immune genes in ADHD.","authors":"Yuanxin Zhong, Larry W Baum, Justin D Tubbs, Rui Ye, Lu Hua Chen, Tian Wu, Se-Fong Hung, Chun-Pan Tang, Ting-Pong Ho, Robert Moyzis, James Swanson, Chi-Chiu Lee, Pak C Sham, Patrick W L Leung","doi":"10.1186/s11689-025-09626-4","DOIUrl":null,"url":null,"abstract":"<p><strong>Objective: </strong>Attention-deficit hyperactivity disorder (ADHD) is a common neuropsychiatric disorder with a significant genetic component. The latest genome-wide association study (GWAS) meta-analysis of ADHD identified 27 whole-genome significant risk loci in the European population. However, genetic risk factors for ADHD are less well-characterized in the Asian population, especially for low-frequency / rare variants.</p><p><strong>Methods: </strong>In this study, we aimed to investigate the contributions of both common and low-frequency / rare variants to ADHD in a Hong Kong sample. Our sample comprised 279 cases and 432 controls who underwent genotyping using the Illumina Infinium Global Screening Array. We employed various analytical methods at different levels, while also leveraging multi-omics data and large-scale summary statistics to comprehensively analyze the genetic basis of ADHD.</p><p><strong>Results: </strong>We identified 41 potential genomic risk loci with a suggestive association (p < 1e<sup>-4</sup>), pointing to 111 candidate risk genes, which were enriched for genes differentially expressed during late infancy brain development. Furthermore, tissue enrichment analysis implicated the involvement of the cerebellum. At the polygenic level, we also discovered a strong genetic correlation with resting-state functional MRI connectivity of the cerebellum involved in the attention/central executive and subcortical-cerebellum networks. In addition, an accumulation of ADHD common-variant risks found in European ancestry samples was found to be significantly associated with ADHD in the current study. In low-frequency / rare variant analyses, we discovered the correlations between ADHD and collapsing effects of rare damaging variants in TEP1, MTMR10, DBH, TBCC, and ANO1. Based on biological and functional profiles of the potential risk genes and gene sets, both common and low-frequency / rare variant analyses demonstrated that ADHD genetic risk was associated with immune processes.</p><p><strong>Conclusions: </strong>These findings re-validate the abnormal development of the neural system in ADHD and extend the existing neuro-dysfunction hypothesis to a multi-system perspective. The current study identified convergent risk factors from common and low-frequency / rare variants, which implicates vulnerability in late-infancy brain development, affecting especially the cerebellum, and the involvement of immune processes.</p>","PeriodicalId":16530,"journal":{"name":"Journal of Neurodevelopmental Disorders","volume":"17 1","pages":"34"},"PeriodicalIF":4.0000,"publicationDate":"2025-06-20","publicationTypes":"Journal Article","fieldsOfStudy":null,"isOpenAccess":false,"openAccessPdf":"https://www.ncbi.nlm.nih.gov/pmc/articles/PMC12180188/pdf/","citationCount":"0","resultStr":null,"platform":"Semanticscholar","paperid":null,"PeriodicalName":"Journal of Neurodevelopmental Disorders","FirstCategoryId":"3","ListUrlMain":"https://doi.org/10.1186/s11689-025-09626-4","RegionNum":2,"RegionCategory":"医学","ArticlePicture":[],"TitleCN":null,"AbstractTextCN":null,"PMCID":null,"EPubDate":"","PubModel":"","JCR":"Q1","JCRName":"CLINICAL NEUROLOGY","Score":null,"Total":0}
引用次数: 0

Abstract

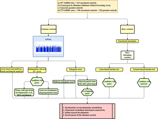
Objective: Attention-deficit hyperactivity disorder (ADHD) is a common neuropsychiatric disorder with a significant genetic component. The latest genome-wide association study (GWAS) meta-analysis of ADHD identified 27 whole-genome significant risk loci in the European population. However, genetic risk factors for ADHD are less well-characterized in the Asian population, especially for low-frequency / rare variants.

Methods: In this study, we aimed to investigate the contributions of both common and low-frequency / rare variants to ADHD in a Hong Kong sample. Our sample comprised 279 cases and 432 controls who underwent genotyping using the Illumina Infinium Global Screening Array. We employed various analytical methods at different levels, while also leveraging multi-omics data and large-scale summary statistics to comprehensively analyze the genetic basis of ADHD.

Results: We identified 41 potential genomic risk loci with a suggestive association (p < 1e-4), pointing to 111 candidate risk genes, which were enriched for genes differentially expressed during late infancy brain development. Furthermore, tissue enrichment analysis implicated the involvement of the cerebellum. At the polygenic level, we also discovered a strong genetic correlation with resting-state functional MRI connectivity of the cerebellum involved in the attention/central executive and subcortical-cerebellum networks. In addition, an accumulation of ADHD common-variant risks found in European ancestry samples was found to be significantly associated with ADHD in the current study. In low-frequency / rare variant analyses, we discovered the correlations between ADHD and collapsing effects of rare damaging variants in TEP1, MTMR10, DBH, TBCC, and ANO1. Based on biological and functional profiles of the potential risk genes and gene sets, both common and low-frequency / rare variant analyses demonstrated that ADHD genetic risk was associated with immune processes.

Conclusions: These findings re-validate the abnormal development of the neural system in ADHD and extend the existing neuro-dysfunction hypothesis to a multi-system perspective. The current study identified convergent risk factors from common and low-frequency / rare variants, which implicates vulnerability in late-infancy brain development, affecting especially the cerebellum, and the involvement of immune processes.

Abstract Image

Abstract Image

Abstract Image

常见和罕见的变异分析暗示婴儿后期小脑发育和免疫基因在多动症。
目的:注意缺陷多动障碍(ADHD)是一种常见的神经精神疾病,具有重要的遗传成分。最新的全基因组关联研究(GWAS)荟萃分析确定了欧洲人群中27个全基因组显著风险位点。然而,ADHD的遗传风险因素在亚洲人群中不太明显,特别是在低频率/罕见的变异中。方法:在本研究中,我们旨在调查香港样本中常见和低频/罕见变异对ADHD的贡献。我们的样本包括279例病例和432例对照,他们使用Illumina Infinium全球筛选阵列进行基因分型。我们采用了不同层次的多种分析方法,同时利用多组学数据和大规模汇总统计,全面分析ADHD的遗传基础。结果:我们确定了41个潜在的基因组风险位点与暗含的关联(p -4),指向111个候选风险基因,这些基因在婴儿后期大脑发育过程中富集了差异表达的基因。此外,组织富集分析暗示了小脑的参与。在多基因水平上,我们还发现小脑的静息状态功能MRI连接与注意/中央执行和皮层下-小脑网络有很强的遗传相关性。此外,在目前的研究中发现,欧洲血统样本中发现的ADHD常见变异风险的积累与ADHD有显著关联。在低频/罕见变异分析中,我们发现了ADHD与TEP1、MTMR10、DBH、TBCC和ANO1罕见破坏性变异的崩溃效应之间的相关性。基于潜在风险基因和基因集的生物学和功能特征,常见和低频/罕见变异分析表明,ADHD遗传风险与免疫过程有关。结论:这些发现再次验证了ADHD患者神经系统发育异常,并将现有的神经功能障碍假说扩展到多系统视角。目前的研究确定了常见和低频/罕见变异的趋同风险因素,这意味着婴儿后期大脑发育的脆弱性,特别是小脑,以及免疫过程的参与。
本文章由计算机程序翻译,如有差异,请以英文原文为准。
求助全文
约1分钟内获得全文 求助全文
来源期刊
CiteScore
7.60
自引率
4.10%
发文量
58
审稿时长
>12 weeks
期刊介绍: Journal of Neurodevelopmental Disorders is an open access journal that integrates current, cutting-edge research across a number of disciplines, including neurobiology, genetics, cognitive neuroscience, psychiatry and psychology. The journal’s primary focus is on the pathogenesis of neurodevelopmental disorders including autism, fragile X syndrome, tuberous sclerosis, Turner Syndrome, 22q Deletion Syndrome, Prader-Willi and Angelman Syndrome, Williams syndrome, lysosomal storage diseases, dyslexia, specific language impairment and fetal alcohol syndrome. With the discovery of specific genes underlying neurodevelopmental syndromes, the emergence of powerful tools for studying neural circuitry, and the development of new approaches for exploring molecular mechanisms, interdisciplinary research on the pathogenesis of neurodevelopmental disorders is now increasingly common. Journal of Neurodevelopmental Disorders provides a unique venue for researchers interested in comparing and contrasting mechanisms and characteristics related to the pathogenesis of the full range of neurodevelopmental disorders, sharpening our understanding of the etiology and relevant phenotypes of each condition.
×
引用
GB/T 7714-2015
复制
MLA
复制
APA
复制
导出至
BibTeX EndNote RefMan NoteFirst NoteExpress
×
提示
您的信息不完整,为了账户安全,请先补充。
现在去补充
×
提示
您因"违规操作"
具体请查看互助需知
我知道了
×
提示
确定
请完成安全验证×
copy
已复制链接
快去分享给好友吧!
我知道了
右上角分享
点击右上角分享
0
联系我们:info@booksci.cn Book学术提供免费学术资源搜索服务,方便国内外学者检索中英文文献。致力于提供最便捷和优质的服务体验。 Copyright © 2023 布克学术 All rights reserved.
京ICP备2023020795号-1
ghs 京公网安备 11010802042870号
Book学术文献互助
Book学术文献互助群
群 号:604180095
Book学术官方微信