Radiomic identification of anemia features in monochromatic conjunctiva photographs in school-age children.

Biophotonics discovery Pub Date : 2025-04-01 Epub Date: 2025-04-15 DOI:10.1117/1.bios.2.2.022303
Shaun G Hong, Sang Mok Park, Semin Kwon, Haripriya Sakthivel, Jung Woo Leem, Steven R Steinhubl, Pascal Ngiruwonsanga, Jean-Louis N Mangara, Célestin Twizere, Young L Kim
{"title":"Radiomic identification of anemia features in monochromatic conjunctiva photographs in school-age children.","authors":"Shaun G Hong, Sang Mok Park, Semin Kwon, Haripriya Sakthivel, Jung Woo Leem, Steven R Steinhubl, Pascal Ngiruwonsanga, Jean-Louis N Mangara, Célestin Twizere, Young L Kim","doi":"10.1117/1.bios.2.2.022303","DOIUrl":null,"url":null,"abstract":"<p><strong>Significance: </strong>Anemia remains a substantial global health challenge. Delayed detection often leads to various health complications. In school-age children, anemia can impair both cognitive and physical development. Timely detection is particularly critical for this vulnerable population as effective interventions are available even in resource-limited settings.</p><p><strong>Aim: </strong>Most existing methods for assessing conjunctiva paleness or redness in anemia detection rely on colorimetric analyses or spectral imaging, which require sophisticated color processing methods or specialized equipment. We introduce an alternative that takes advantage of purely spatial and textural characteristics of the conjunctiva microvasculature for anemia detection.</p><p><strong>Approach: </strong>Radiomics, an emerging machine learning approach for conventional medical imaging, is applied to conjunctiva photos to analyze morphological alterations in the microvasculature beyond direct visualization. Radiomic analyses are conducted on 12,441 palpebral and 12,375 bulbar conjunctiva photos, captured using three different smartphone models from 565 children aged 5 to 15 years.</p><p><strong>Results: </strong>Spatial and textural features extracted from the palpebral and bulbar conjunctivae are significantly associated with anemia status in school-age children, demonstrating their potential as biomarkers of anemia.</p><p><strong>Conclusions: </strong>Instead of relying on color-based or spectral analyses of pallor in the conjunctiva, the proposed framework lays the groundwork for simplifying the hardware and algorithmic requirements of point-of-care, noninvasive anemia screening in sub-Saharan Africa and other resource-limited settings.</p>","PeriodicalId":519981,"journal":{"name":"Biophotonics discovery","volume":"2 2","pages":""},"PeriodicalIF":0.0000,"publicationDate":"2025-04-01","publicationTypes":"Journal Article","fieldsOfStudy":null,"isOpenAccess":false,"openAccessPdf":"https://www.ncbi.nlm.nih.gov/pmc/articles/PMC12176424/pdf/","citationCount":"0","resultStr":null,"platform":"Semanticscholar","paperid":null,"PeriodicalName":"Biophotonics discovery","FirstCategoryId":"1085","ListUrlMain":"https://doi.org/10.1117/1.bios.2.2.022303","RegionNum":0,"RegionCategory":null,"ArticlePicture":[],"TitleCN":null,"AbstractTextCN":null,"PMCID":null,"EPubDate":"2025/4/15 0:00:00","PubModel":"Epub","JCR":"","JCRName":"","Score":null,"Total":0}
引用次数: 0

Abstract

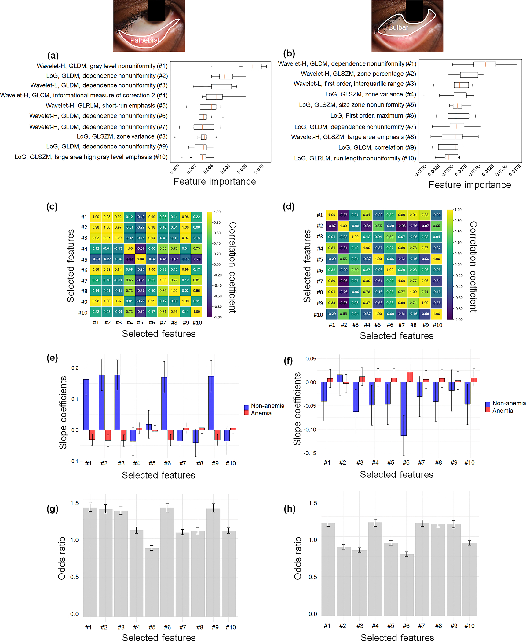
Significance: Anemia remains a substantial global health challenge. Delayed detection often leads to various health complications. In school-age children, anemia can impair both cognitive and physical development. Timely detection is particularly critical for this vulnerable population as effective interventions are available even in resource-limited settings.

Aim: Most existing methods for assessing conjunctiva paleness or redness in anemia detection rely on colorimetric analyses or spectral imaging, which require sophisticated color processing methods or specialized equipment. We introduce an alternative that takes advantage of purely spatial and textural characteristics of the conjunctiva microvasculature for anemia detection.

Approach: Radiomics, an emerging machine learning approach for conventional medical imaging, is applied to conjunctiva photos to analyze morphological alterations in the microvasculature beyond direct visualization. Radiomic analyses are conducted on 12,441 palpebral and 12,375 bulbar conjunctiva photos, captured using three different smartphone models from 565 children aged 5 to 15 years.

Results: Spatial and textural features extracted from the palpebral and bulbar conjunctivae are significantly associated with anemia status in school-age children, demonstrating their potential as biomarkers of anemia.

Conclusions: Instead of relying on color-based or spectral analyses of pallor in the conjunctiva, the proposed framework lays the groundwork for simplifying the hardware and algorithmic requirements of point-of-care, noninvasive anemia screening in sub-Saharan Africa and other resource-limited settings.

Abstract Image

Abstract Image

Abstract Image

学龄儿童单色结膜照片中贫血特征的放射组学鉴定。
意义:贫血仍然是一个重大的全球健康挑战。延迟发现常常导致各种健康并发症。在学龄儿童中,贫血会损害认知和身体发育。及时发现对这一弱势群体尤为重要,因为即使在资源有限的情况下也可以采取有效的干预措施。目的:现有的评估结膜苍白或发红的贫血检测方法大多依赖于比色分析或光谱成像,这需要复杂的颜色处理方法或专门的设备。我们介绍了一种替代方案,利用结膜微血管的纯粹空间和纹理特征进行贫血检测。方法:放射组学是一种新兴的传统医学成像机器学习方法,它被应用于结膜照片,以分析微血管的形态变化,而不是直接可视化。对565名5至15岁儿童使用三种不同的智能手机拍摄的12,441张眼睑和12,375张球结膜照片进行了放射组学分析。结果:从眼睑和球结膜中提取的空间和纹理特征与学龄儿童的贫血状况显著相关,显示了它们作为贫血的生物标志物的潜力。结论:该框架不再依赖于基于颜色或光谱的结膜苍白分析,而是为简化撒哈拉以南非洲地区和其他资源有限地区的即时护理、无创贫血筛查的硬件和算法要求奠定了基础。
本文章由计算机程序翻译,如有差异,请以英文原文为准。
求助全文
约1分钟内获得全文 求助全文
来源期刊
自引率
0.00%
发文量
0
×
引用
GB/T 7714-2015
复制
MLA
复制
APA
复制
导出至
BibTeX EndNote RefMan NoteFirst NoteExpress
×
提示
您的信息不完整,为了账户安全,请先补充。
现在去补充
×
提示
您因"违规操作"
具体请查看互助需知
我知道了
×
提示
确定
请完成安全验证×
copy
已复制链接
快去分享给好友吧!
我知道了
右上角分享
点击右上角分享
0
联系我们:info@booksci.cn Book学术提供免费学术资源搜索服务,方便国内外学者检索中英文文献。致力于提供最便捷和优质的服务体验。 Copyright © 2023 布克学术 All rights reserved.
京ICP备2023020795号-1
ghs 京公网安备 11010802042870号
Book学术文献互助
Book学术文献互助群
群 号:604180095
Book学术官方微信