Hyperprolactinemia caused by extra-pituitary prolactin secretion: a systematic review.

IF 2.8 3区 医学 Q3 ENDOCRINOLOGY & METABOLISM
Yixin Lu, Xiaoxue Chen, Xiaoan Ke, Lian Duan, Hongbo Yang, Hui Pan, Fengying Gong, Linjie Wang, Huijuan Zhu
{"title":"Hyperprolactinemia caused by extra-pituitary prolactin secretion: a systematic review.","authors":"Yixin Lu, Xiaoxue Chen, Xiaoan Ke, Lian Duan, Hongbo Yang, Hui Pan, Fengying Gong, Linjie Wang, Huijuan Zhu","doi":"10.1530/EC-25-0054","DOIUrl":null,"url":null,"abstract":"<p><p>This study aims to summarize the clinical and pathological characteristics, as well as the treatment and therapeutic outcomes, of hyperprolactinemia caused by ectopic prolactin secretion. Case reports of patients with hyperprolactinemia caused by extra-pituitary prolactin secretion were collected by conducting searches in three databases using the terms (ectopic prolactin secretion) OR (ectopic hyperprolactinemia) OR (ectopic prolactinoma). Fifty-two cases were included (age: 45.5 years (34-55.25), baseline serum prolactin level: 218 ng/mL (110.3-680.5)). Extra-pituitary prolactin-secreting sites include ectopic pituitary adenomas (age: 55 years (47-65), baseline prolactin level: 382 ng/mL (200-1,598)) and non-pituitary-derived extracranial lesions (age: 38 years (30-45.5), baseline prolactin level: 148 ng/mL (75.25-246)). The most common symptoms of the two types of patients are, respectively, intracranial mass effect and galactorrhea or amenorrhea. 42.3% of cases received dopamine agonists as initial treatment, and among them, all patients with non-pituitary-derived lesions failed to achieve normalization in prolactin levels by receiving medication alone. 38.5% of cases received surgery as initial treatment, and 70% achieved an immediate decrease in prolactin level. In conclusion, hyperprolactinemia caused by ectopic prolactin secretion is rare, but it should still be considered in patients with hyperprolactinemia of unclear cause. Age, baseline prolactin levels, major symptoms, histology, pathology, and therapeutic outcomes varied between patients with prolactin-secreting ectopic pituitary adenomas and non-pituitary-derived lesions. Hyperprolactinemia caused by the latter had a female predominance. Dopamine agonists were effective for most ectopic pituitary adenomas, while patients with non-pituitary-derived lesions tended to resist dopamine agonists and responded well to surgery.</p>","PeriodicalId":11634,"journal":{"name":"Endocrine Connections","volume":" ","pages":""},"PeriodicalIF":2.8000,"publicationDate":"2025-07-01","publicationTypes":"Journal Article","fieldsOfStudy":null,"isOpenAccess":false,"openAccessPdf":"https://www.ncbi.nlm.nih.gov/pmc/articles/PMC12229282/pdf/","citationCount":"0","resultStr":null,"platform":"Semanticscholar","paperid":null,"PeriodicalName":"Endocrine Connections","FirstCategoryId":"3","ListUrlMain":"https://doi.org/10.1530/EC-25-0054","RegionNum":3,"RegionCategory":"医学","ArticlePicture":[],"TitleCN":null,"AbstractTextCN":null,"PMCID":null,"EPubDate":"","PubModel":"","JCR":"Q3","JCRName":"ENDOCRINOLOGY & METABOLISM","Score":null,"Total":0}
引用次数: 0

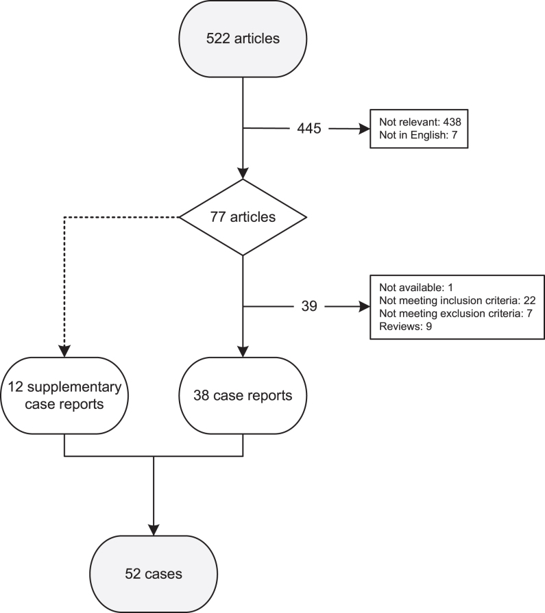
Abstract

This study aims to summarize the clinical and pathological characteristics, as well as the treatment and therapeutic outcomes, of hyperprolactinemia caused by ectopic prolactin secretion. Case reports of patients with hyperprolactinemia caused by extra-pituitary prolactin secretion were collected by conducting searches in three databases using the terms (ectopic prolactin secretion) OR (ectopic hyperprolactinemia) OR (ectopic prolactinoma). Fifty-two cases were included (age: 45.5 years (34-55.25), baseline serum prolactin level: 218 ng/mL (110.3-680.5)). Extra-pituitary prolactin-secreting sites include ectopic pituitary adenomas (age: 55 years (47-65), baseline prolactin level: 382 ng/mL (200-1,598)) and non-pituitary-derived extracranial lesions (age: 38 years (30-45.5), baseline prolactin level: 148 ng/mL (75.25-246)). The most common symptoms of the two types of patients are, respectively, intracranial mass effect and galactorrhea or amenorrhea. 42.3% of cases received dopamine agonists as initial treatment, and among them, all patients with non-pituitary-derived lesions failed to achieve normalization in prolactin levels by receiving medication alone. 38.5% of cases received surgery as initial treatment, and 70% achieved an immediate decrease in prolactin level. In conclusion, hyperprolactinemia caused by ectopic prolactin secretion is rare, but it should still be considered in patients with hyperprolactinemia of unclear cause. Age, baseline prolactin levels, major symptoms, histology, pathology, and therapeutic outcomes varied between patients with prolactin-secreting ectopic pituitary adenomas and non-pituitary-derived lesions. Hyperprolactinemia caused by the latter had a female predominance. Dopamine agonists were effective for most ectopic pituitary adenomas, while patients with non-pituitary-derived lesions tended to resist dopamine agonists and responded well to surgery.

Abstract Image

Abstract Image

Abstract Image

垂体外催乳素分泌引起的高催乳素血症:一项系统综述。
本研究旨在总结由异位催乳素分泌引起的高催乳素血症的临床、病理特点、治疗及治疗效果。以异位催乳素分泌、异位高泌乳素血症、异位催乳素瘤为检索词,在3个数据库中进行检索,收集垂体外泌乳素分泌引起的高泌乳素血症病例报告。纳入52例患者[年龄:45.5岁(34-55.25岁),血清泌乳素基线水平:218 ng/ml(110.3-680.5)]。垂体外催乳素分泌部位包括垂体异位腺瘤[年龄:55岁(47-65岁),基线催乳素水平:382 ng/ml(200-1598)]和非垂体源性颅外病变[年龄:38岁(30-45.5),基线催乳素水平:148 ng/ml(75.25-246)]。两类患者最常见的症状分别为颅内肿块效应和溢乳或闭经。42.3%的病例采用多巴胺激动剂作为初始治疗,其中所有非垂体源性病变患者均未通过单独用药使催乳素水平达到正常化。38.5%的患者接受手术治疗,70%的患者催乳素水平立即下降。综上所述,由泌乳素分泌异位引起的高泌乳素血症是罕见的,但对于原因不明的高泌乳素血症患者,仍应予以考虑。催乳素分泌异位垂体腺瘤和非垂体源性病变患者的年龄、基线催乳素水平、主要症状、组织学、病理学和治疗结果各不相同。后者引起的高泌乳素血症女性占优势。多巴胺激动剂对大多数异位垂体腺瘤有效,而非垂体源性病变的患者倾向于抵抗多巴胺激动剂,对手术反应良好。
本文章由计算机程序翻译,如有差异,请以英文原文为准。
求助全文
约1分钟内获得全文 求助全文
来源期刊
Endocrine Connections
Endocrine Connections Medicine-Internal Medicine
CiteScore
5.00
自引率
3.40%
发文量
361
审稿时长
6 weeks
期刊介绍: Endocrine Connections publishes original quality research and reviews in all areas of endocrinology, including papers that deal with non-classical tissues as source or targets of hormones and endocrine papers that have relevance to endocrine-related and intersecting disciplines and the wider biomedical community.
×
引用
GB/T 7714-2015
复制
MLA
复制
APA
复制
导出至
BibTeX EndNote RefMan NoteFirst NoteExpress
×
提示
您的信息不完整,为了账户安全,请先补充。
现在去补充
×
提示
您因"违规操作"
具体请查看互助需知
我知道了
×
提示
确定
请完成安全验证×
copy
已复制链接
快去分享给好友吧!
我知道了
右上角分享
点击右上角分享
0
联系我们:info@booksci.cn Book学术提供免费学术资源搜索服务,方便国内外学者检索中英文文献。致力于提供最便捷和优质的服务体验。 Copyright © 2023 布克学术 All rights reserved.
京ICP备2023020795号-1
ghs 京公网安备 11010802042870号
Book学术文献互助
Book学术文献互助群
群 号:604180095
Book学术官方微信