Natural product library screening identifies Darutigenol for the treatment of myocardial infarction and ischemia/reperfusion injury.

IF 5.7 3区 医学 Q1 INTEGRATIVE & COMPLEMENTARY MEDICINE
Kun Liu, Li Zheng, Qian-Yu Huang, Hong-Ji Li, Cheng Li, Hui Zhao, Ze-Bing Ye, Hao Wang, Xu-Feng Qi, Meng Wang
{"title":"Natural product library screening identifies Darutigenol for the treatment of myocardial infarction and ischemia/reperfusion injury.","authors":"Kun Liu, Li Zheng, Qian-Yu Huang, Hong-Ji Li, Cheng Li, Hui Zhao, Ze-Bing Ye, Hao Wang, Xu-Feng Qi, Meng Wang","doi":"10.1186/s13020-025-01141-x","DOIUrl":null,"url":null,"abstract":"<p><strong>Introduction: </strong>Ischemic heart diseases are the leading cause of death worldwide due to the inability of regeneration of adult cardiomyocytes (CMs). Natural products from medical herbs are an important source of innovative drugs for many diseases including cardiovascular diseases.</p><p><strong>Objectives: </strong>In this study, we set out to screen novel small-molecule therapies from natural products to protect heart against ischemic injury.</p><p><strong>Methods: </strong>High-throughput screening was performed using a natural product library to identify the potential small molecules which can promote survival of CMs under ischemic and ischemic/reperfusion conditions. In addition, myocardial infarction (MI) and ischemia/reperfusion (I/R) mice models were used to evaluate the in vivo effects of the screened candidate. We also applied various analysis including cell viability, qPCR, Western blot, immunofluorescent staining, echocardiography, Masson's staining, TTC staining, and network pharmacology.</p><p><strong>Results: </strong>High-throughput screening showed that the small molecule compound Darutigenol (Dar), derived from the Chinese traditional herb Herba Siegesbeckiae, could significantly promote CM survival and proliferation under ischemic conditions. Moreover, I/R-induced CM apoptosis and ROS generation could be significantly reduced by Dar treatment. In addition, in vivo administration of Dar was able to attenuate MI- and I/R-induced cardiac injury in adult mice by decreasing fibrosis and apoptosis, thereby improving cardiac function. Network pharmacology analysis and molecule docking assay showed that Dar has the highest binding affinity with AKT1 protein. Western blotting assay further revealed that AKT1 activation was significantly enhanced by Dar administration in the infarcted hearts.</p><p><strong>Conclusions: </strong>Our data revealed that the small molecule compound Dar, screened from the natural product library in this study, is capable of protecting heart against MI and I/R injury by activating AKT1 pathway. These findings enrich the natural product candidates for cardiovascular disease treatment and provide new insights into potential therapeutic agents for MI and I/R injury.</p>","PeriodicalId":10266,"journal":{"name":"Chinese Medicine","volume":"20 1","pages":"90"},"PeriodicalIF":5.7000,"publicationDate":"2025-06-18","publicationTypes":"Journal Article","fieldsOfStudy":null,"isOpenAccess":false,"openAccessPdf":"https://www.ncbi.nlm.nih.gov/pmc/articles/PMC12175470/pdf/","citationCount":"0","resultStr":null,"platform":"Semanticscholar","paperid":null,"PeriodicalName":"Chinese Medicine","FirstCategoryId":"3","ListUrlMain":"https://doi.org/10.1186/s13020-025-01141-x","RegionNum":3,"RegionCategory":"医学","ArticlePicture":[],"TitleCN":null,"AbstractTextCN":null,"PMCID":null,"EPubDate":"","PubModel":"","JCR":"Q1","JCRName":"INTEGRATIVE & COMPLEMENTARY MEDICINE","Score":null,"Total":0}
引用次数: 0

Abstract

Introduction: Ischemic heart diseases are the leading cause of death worldwide due to the inability of regeneration of adult cardiomyocytes (CMs). Natural products from medical herbs are an important source of innovative drugs for many diseases including cardiovascular diseases.

Objectives: In this study, we set out to screen novel small-molecule therapies from natural products to protect heart against ischemic injury.

Methods: High-throughput screening was performed using a natural product library to identify the potential small molecules which can promote survival of CMs under ischemic and ischemic/reperfusion conditions. In addition, myocardial infarction (MI) and ischemia/reperfusion (I/R) mice models were used to evaluate the in vivo effects of the screened candidate. We also applied various analysis including cell viability, qPCR, Western blot, immunofluorescent staining, echocardiography, Masson's staining, TTC staining, and network pharmacology.

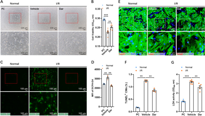
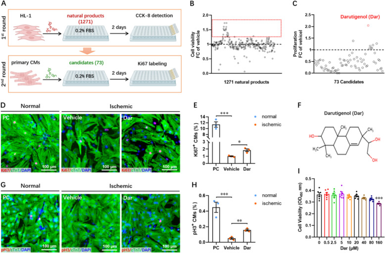
Results: High-throughput screening showed that the small molecule compound Darutigenol (Dar), derived from the Chinese traditional herb Herba Siegesbeckiae, could significantly promote CM survival and proliferation under ischemic conditions. Moreover, I/R-induced CM apoptosis and ROS generation could be significantly reduced by Dar treatment. In addition, in vivo administration of Dar was able to attenuate MI- and I/R-induced cardiac injury in adult mice by decreasing fibrosis and apoptosis, thereby improving cardiac function. Network pharmacology analysis and molecule docking assay showed that Dar has the highest binding affinity with AKT1 protein. Western blotting assay further revealed that AKT1 activation was significantly enhanced by Dar administration in the infarcted hearts.

Conclusions: Our data revealed that the small molecule compound Dar, screened from the natural product library in this study, is capable of protecting heart against MI and I/R injury by activating AKT1 pathway. These findings enrich the natural product candidates for cardiovascular disease treatment and provide new insights into potential therapeutic agents for MI and I/R injury.

Abstract Image

Abstract Image

Abstract Image

天然产物文库筛选确定了达鲁替吉诺对心肌梗死和缺血再灌注损伤的治疗作用。
简介:缺血性心脏病是世界范围内导致死亡的主要原因,原因是成人心肌细胞(CMs)无法再生。中药天然产物是包括心血管疾病在内的许多疾病创新药物的重要来源。目的:在这项研究中,我们着手从天然产物中筛选新的小分子疗法来保护心脏免受缺血性损伤。方法:利用天然产物文库进行高通量筛选,寻找在缺血和缺血/再灌注条件下促进CMs存活的潜在小分子。此外,采用心肌梗死(MI)和缺血/再灌注(I/R)小鼠模型来评估筛选的候选物的体内作用。我们还应用了各种分析,包括细胞活力、qPCR、Western blot、免疫荧光染色、超声心动图、Masson染色、TTC染色和网络药理学。结果:高通量筛选结果显示,提取自中草药百叶草的小分子化合物达鲁替吉酚(Darutigenol, Dar)能显著促进缺血条件下CM的存活和增殖。此外,Dar处理可显著减少I/ r诱导的CM凋亡和ROS生成。此外,体内给药Dar能够通过减少纤维化和细胞凋亡来减轻MI-和I/ r诱导的成年小鼠心脏损伤,从而改善心功能。网络药理学分析和分子对接实验表明,Dar与AKT1蛋白的结合亲和力最高。Western blotting进一步发现,在梗死心脏中,Dar显著增强了AKT1的激活。结论:我们的数据显示,本研究从天然产物库中筛选的小分子化合物Dar能够通过激活AKT1途径保护心脏免受MI和I/R损伤。这些发现丰富了心血管疾病治疗的天然候选药物,并为MI和I/R损伤的潜在治疗药物提供了新的见解。
本文章由计算机程序翻译,如有差异,请以英文原文为准。
求助全文
约1分钟内获得全文 求助全文
来源期刊
Chinese Medicine
Chinese Medicine INTEGRATIVE & COMPLEMENTARY MEDICINE-PHARMACOLOGY & PHARMACY
CiteScore
7.90
自引率
4.10%
发文量
133
审稿时长
31 weeks
期刊介绍: Chinese Medicine is an open access, online journal publishing evidence-based, scientifically justified, and ethical research into all aspects of Chinese medicine. Areas of interest include recent advances in herbal medicine, clinical nutrition, clinical diagnosis, acupuncture, pharmaceutics, biomedical sciences, epidemiology, education, informatics, sociology, and psychology that are relevant and significant to Chinese medicine. Examples of research approaches include biomedical experimentation, high-throughput technology, clinical trials, systematic reviews, meta-analysis, sampled surveys, simulation, data curation, statistics, omics, translational medicine, and integrative methodologies. Chinese Medicine is a credible channel to communicate unbiased scientific data, information, and knowledge in Chinese medicine among researchers, clinicians, academics, and students in Chinese medicine and other scientific disciplines of medicine.
×
引用
GB/T 7714-2015
复制
MLA
复制
APA
复制
导出至
BibTeX EndNote RefMan NoteFirst NoteExpress
×
提示
您的信息不完整,为了账户安全,请先补充。
现在去补充
×
提示
您因"违规操作"
具体请查看互助需知
我知道了
×
提示
确定
请完成安全验证×
copy
已复制链接
快去分享给好友吧!
我知道了
右上角分享
点击右上角分享
0
联系我们:info@booksci.cn Book学术提供免费学术资源搜索服务,方便国内外学者检索中英文文献。致力于提供最便捷和优质的服务体验。 Copyright © 2023 布克学术 All rights reserved.
京ICP备2023020795号-1
ghs 京公网安备 11010802042870号
Book学术文献互助
Book学术文献互助群
群 号:604180095
Book学术官方微信