Axillary adipose tissue-derived lymphatic endothelial cells exhibit distinct transcriptomic signatures reflecting lymphatic invasion status in breast cancer.

IF 5.6 1区 医学 Q1 Medicine
Asumi Iesato, Jun Suzuka, Kazutaka Otsuji, Tomo Osako, Nami Yamashita, Yuka Inoue, Tetsuyo Maeda, Natsue Uehiro, Kazuyo Yoshida, Yoko Takahashi, Kohei Kumegawa, Sumito Saeki, Liying Yang, Ai Tsuchiya, Kana Sakiyama, Miwa Tanaka, Takehiko Sakai, Shinji Ohno, Tetsuo Noda, Takayuki Ueno, Reo Maruyama
{"title":"Axillary adipose tissue-derived lymphatic endothelial cells exhibit distinct transcriptomic signatures reflecting lymphatic invasion status in breast cancer.","authors":"Asumi Iesato, Jun Suzuka, Kazutaka Otsuji, Tomo Osako, Nami Yamashita, Yuka Inoue, Tetsuyo Maeda, Natsue Uehiro, Kazuyo Yoshida, Yoko Takahashi, Kohei Kumegawa, Sumito Saeki, Liying Yang, Ai Tsuchiya, Kana Sakiyama, Miwa Tanaka, Takehiko Sakai, Shinji Ohno, Tetsuo Noda, Takayuki Ueno, Reo Maruyama","doi":"10.1186/s13058-025-02067-w","DOIUrl":null,"url":null,"abstract":"<p><strong>Background: </strong>Lymphatics provide a route for breast cancer cells to metastasize. Lymphatic endothelial cells (LECs), which form the structure of lymphatic vessels, play a key role in this process. Although LECs are pivotal in cancer progression, studies often rely on commercially available cell lines that may not accurately reflect the tumor microenvironment. Therefore, there is a pressing need to directly study patient-derived LECs to better understand their role in breast cancer.</p><p><strong>Methods: </strong>This study developed a method to isolate and characterize LECs directly from human breast-to-axilla adipose tissue. We used magnetic cell separation to remove CD45 + leukocytes and fluorescence-activated cell sorting to isolate cells expressing CD31 and podoplanin. Isolated cells were cultured under conditions promoting endothelial cell growth and were characterized through various assays assessing proliferation, tube formation, and gene expression patterns.</p><p><strong>Results: </strong>The sorted CD31 + /PDPN + /CD45 - cell populations exhibited marked increases in proliferation upon VEGF-C stimulation and formed tubule structures on BME-coated dishes, confirming their LEC properties. Notably, isolated LECs showed distinct gene expression patterns depending on the presence of lymph node metastasis and lymphatic invasion.</p><p><strong>Conclusions: </strong>The ability to isolate and characterize patient-derived LECs from mammary adipose tissue offers new insights into the cellular mechanisms underlying breast cancer metastasis. Significant gene expression variability related to disease state highlights the potential of these cells as biomarkers and therapeutic targets. This study emphasizes the importance of using patient-derived cells to accurately assess the tumor microenvironment, potentially leading to more personalized therapeutic approaches.</p>","PeriodicalId":49227,"journal":{"name":"Breast Cancer Research","volume":"27 1","pages":"109"},"PeriodicalIF":5.6000,"publicationDate":"2025-06-17","publicationTypes":"Journal Article","fieldsOfStudy":null,"isOpenAccess":false,"openAccessPdf":"https://www.ncbi.nlm.nih.gov/pmc/articles/PMC12172209/pdf/","citationCount":"0","resultStr":null,"platform":"Semanticscholar","paperid":null,"PeriodicalName":"Breast Cancer Research","FirstCategoryId":"3","ListUrlMain":"https://doi.org/10.1186/s13058-025-02067-w","RegionNum":1,"RegionCategory":"医学","ArticlePicture":[],"TitleCN":null,"AbstractTextCN":null,"PMCID":null,"EPubDate":"","PubModel":"","JCR":"Q1","JCRName":"Medicine","Score":null,"Total":0}
引用次数: 0

Abstract

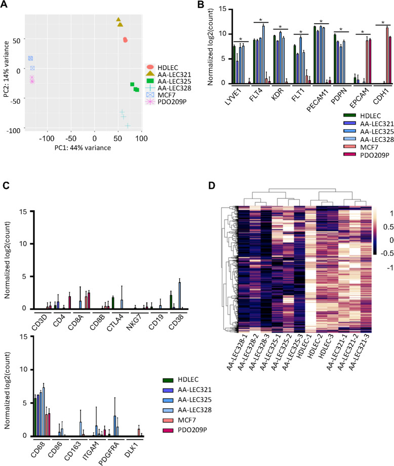
Background: Lymphatics provide a route for breast cancer cells to metastasize. Lymphatic endothelial cells (LECs), which form the structure of lymphatic vessels, play a key role in this process. Although LECs are pivotal in cancer progression, studies often rely on commercially available cell lines that may not accurately reflect the tumor microenvironment. Therefore, there is a pressing need to directly study patient-derived LECs to better understand their role in breast cancer.

Methods: This study developed a method to isolate and characterize LECs directly from human breast-to-axilla adipose tissue. We used magnetic cell separation to remove CD45 + leukocytes and fluorescence-activated cell sorting to isolate cells expressing CD31 and podoplanin. Isolated cells were cultured under conditions promoting endothelial cell growth and were characterized through various assays assessing proliferation, tube formation, and gene expression patterns.

Results: The sorted CD31 + /PDPN + /CD45 - cell populations exhibited marked increases in proliferation upon VEGF-C stimulation and formed tubule structures on BME-coated dishes, confirming their LEC properties. Notably, isolated LECs showed distinct gene expression patterns depending on the presence of lymph node metastasis and lymphatic invasion.

Conclusions: The ability to isolate and characterize patient-derived LECs from mammary adipose tissue offers new insights into the cellular mechanisms underlying breast cancer metastasis. Significant gene expression variability related to disease state highlights the potential of these cells as biomarkers and therapeutic targets. This study emphasizes the importance of using patient-derived cells to accurately assess the tumor microenvironment, potentially leading to more personalized therapeutic approaches.

Abstract Image

Abstract Image

Abstract Image

腋窝脂肪组织来源的淋巴内皮细胞表现出不同的转录组特征,反映了乳腺癌淋巴浸润状态。
背景:淋巴管为乳腺癌细胞转移提供了一条途径。形成淋巴管结构的淋巴内皮细胞(LECs)在这一过程中起着关键作用。尽管LECs在癌症进展中起着关键作用,但研究往往依赖于可能无法准确反映肿瘤微环境的市售细胞系。因此,迫切需要直接研究患者源性LECs以更好地了解其在乳腺癌中的作用。方法:本研究建立了一种直接从人乳腺到腋窝脂肪组织中分离和表征LECs的方法。我们使用磁性细胞分离去除CD45 +白细胞,荧光活化细胞分选分离表达CD31和podoplanin的细胞。分离的细胞在促进内皮细胞生长的条件下培养,并通过各种评估增殖、管形成和基因表达模式的试验来表征。结果:经筛选的CD31 + /PDPN + /CD45 -细胞群在VEGF-C刺激下增殖明显增强,并在bme包被培养皿上形成小管结构,证实了其LEC特性。值得注意的是,分离的LECs表现出不同的基因表达模式,这取决于淋巴结转移和淋巴浸润的存在。结论:从乳腺脂肪组织中分离和表征患者来源的LECs的能力为乳腺癌转移的细胞机制提供了新的见解。与疾病状态相关的显著基因表达变异性突出了这些细胞作为生物标志物和治疗靶点的潜力。这项研究强调了使用患者来源的细胞来准确评估肿瘤微环境的重要性,这可能会导致更个性化的治疗方法。
本文章由计算机程序翻译,如有差异,请以英文原文为准。
求助全文
约1分钟内获得全文 求助全文
来源期刊
CiteScore
12.00
自引率
0.00%
发文量
76
审稿时长
12 weeks
期刊介绍: Breast Cancer Research, an international, peer-reviewed online journal, publishes original research, reviews, editorials, and reports. It features open-access research articles of exceptional interest across all areas of biology and medicine relevant to breast cancer. This includes normal mammary gland biology, with a special emphasis on the genetic, biochemical, and cellular basis of breast cancer. In addition to basic research, the journal covers preclinical, translational, and clinical studies with a biological basis, including Phase I and Phase II trials.
×
引用
GB/T 7714-2015
复制
MLA
复制
APA
复制
导出至
BibTeX EndNote RefMan NoteFirst NoteExpress
×
提示
您的信息不完整,为了账户安全,请先补充。
现在去补充
×
提示
您因"违规操作"
具体请查看互助需知
我知道了
×
提示
确定
请完成安全验证×
copy
已复制链接
快去分享给好友吧!
我知道了
右上角分享
点击右上角分享
0
联系我们:info@booksci.cn Book学术提供免费学术资源搜索服务,方便国内外学者检索中英文文献。致力于提供最便捷和优质的服务体验。 Copyright © 2023 布克学术 All rights reserved.
京ICP备2023020795号-1
ghs 京公网安备 11010802042870号
Book学术文献互助
Book学术文献互助群
群 号:604180095
Book学术官方微信