Direction-dependent contributions of cardiac myofilament networks to myocardial passive stiffness reveal a major disparity for titin.

IF 8 1区 医学 Q1 CARDIAC & CARDIOVASCULAR SYSTEMS
Basic Research in Cardiology Pub Date : 2025-08-01 Epub Date: 2025-06-13 DOI:10.1007/s00395-025-01119-8
Felix A Wagner, Christine M Loescher, Andreas Unger, Michel Kühn, Annika J Klotz, Ivan Liashkovich, Dominika Ciechanska, Hermann Schillers, Franziska Koser, Johanna K Freundt, Anthony L Hessel, Wolfgang A Linke
{"title":"Direction-dependent contributions of cardiac myofilament networks to myocardial passive stiffness reveal a major disparity for titin.","authors":"Felix A Wagner, Christine M Loescher, Andreas Unger, Michel Kühn, Annika J Klotz, Ivan Liashkovich, Dominika Ciechanska, Hermann Schillers, Franziska Koser, Johanna K Freundt, Anthony L Hessel, Wolfgang A Linke","doi":"10.1007/s00395-025-01119-8","DOIUrl":null,"url":null,"abstract":"<p><p>Progressive myocardial dysfunction in patients with heart failure often involves alterations in myocardial passive stiffness, yet the underlying mechanisms remain incompletely understood. While passive stiffness in the longitudinal direction has been extensively characterized via uniaxial tensile stretching of cardiac specimens, transverse stiffness has received far less attention despite its equal mechanical importance. In this study, we combined atomic force microscopy nanoindentation with stretching assays on myocardial preparations to quantify the relative contributions of the three myofilament networks - actin, myosin, and titin - to passive stiffness in both transverse and longitudinal orientations. We employed a transgenic mouse model in which titin's elastic springs contain a tobacco etch virus protease (TEVp) recognition site, enabling selective and acute titin cleavage upon TEVp treatment. Actin filaments were severed using a calcium-independent gelsolin fragment, and myosin filaments were dissociated by high-salt extraction. Along the longitudinal axis, titin accounted for over 50% of total passive stiffness in both cardiac fiber bundles and isolated cardiomyocytes across most physiological strain ranges, whereas actin contributed under 35% overall - and only 15-20% within the collagen-containing fiber bundles. In contrast, in the transverse axis, titin and actin each contributed approximately 20-26% of passive stiffness in cardiac slices under varying compression forces. The myosin-titin composite thick-filament network contributed ~ 55% longitudinally but only ~ 35% transversely. These results reveal pronounced, direction-dependent differences in myofilament contributions to myocardial passive stiffness, with titin exhibiting the greatest disparity. Our findings deepen our understanding of the myocardium's multidimensional mechanics and may inform therapeutic strategies to ameliorate pathological cardiac stiffening.</p>","PeriodicalId":8723,"journal":{"name":"Basic Research in Cardiology","volume":" ","pages":"761-777"},"PeriodicalIF":8.0000,"publicationDate":"2025-08-01","publicationTypes":"Journal Article","fieldsOfStudy":null,"isOpenAccess":false,"openAccessPdf":"https://www.ncbi.nlm.nih.gov/pmc/articles/PMC12325546/pdf/","citationCount":"0","resultStr":null,"platform":"Semanticscholar","paperid":null,"PeriodicalName":"Basic Research in Cardiology","FirstCategoryId":"3","ListUrlMain":"https://doi.org/10.1007/s00395-025-01119-8","RegionNum":1,"RegionCategory":"医学","ArticlePicture":[],"TitleCN":null,"AbstractTextCN":null,"PMCID":null,"EPubDate":"2025/6/13 0:00:00","PubModel":"Epub","JCR":"Q1","JCRName":"CARDIAC & CARDIOVASCULAR SYSTEMS","Score":null,"Total":0}
引用次数: 0

Abstract

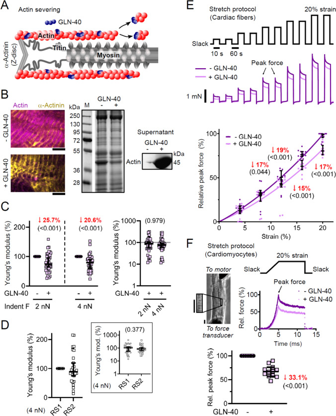
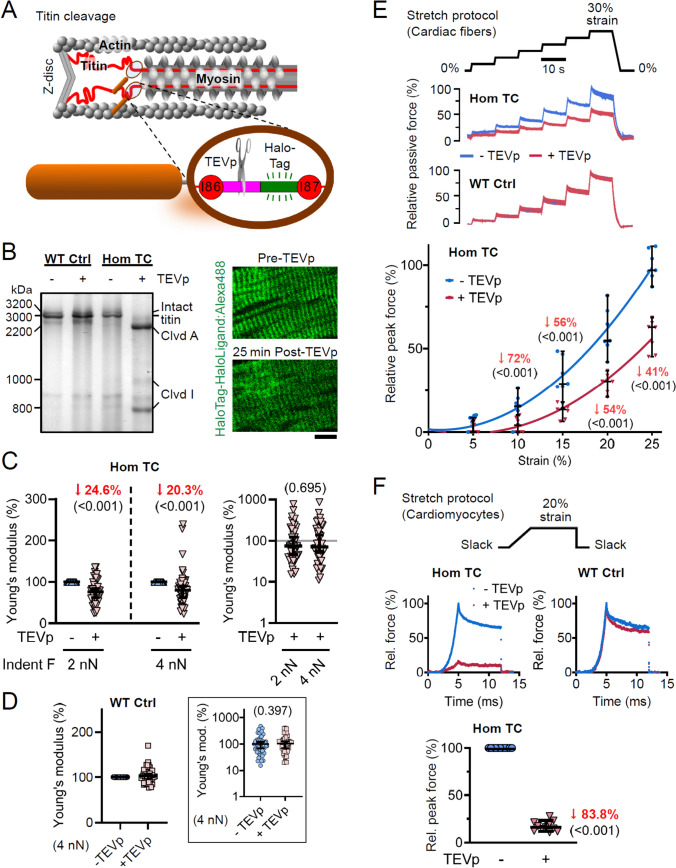
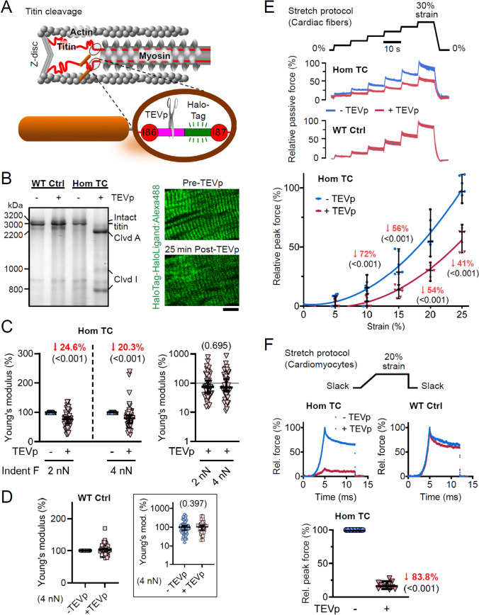
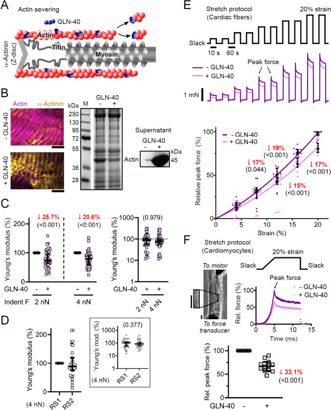
Progressive myocardial dysfunction in patients with heart failure often involves alterations in myocardial passive stiffness, yet the underlying mechanisms remain incompletely understood. While passive stiffness in the longitudinal direction has been extensively characterized via uniaxial tensile stretching of cardiac specimens, transverse stiffness has received far less attention despite its equal mechanical importance. In this study, we combined atomic force microscopy nanoindentation with stretching assays on myocardial preparations to quantify the relative contributions of the three myofilament networks - actin, myosin, and titin - to passive stiffness in both transverse and longitudinal orientations. We employed a transgenic mouse model in which titin's elastic springs contain a tobacco etch virus protease (TEVp) recognition site, enabling selective and acute titin cleavage upon TEVp treatment. Actin filaments were severed using a calcium-independent gelsolin fragment, and myosin filaments were dissociated by high-salt extraction. Along the longitudinal axis, titin accounted for over 50% of total passive stiffness in both cardiac fiber bundles and isolated cardiomyocytes across most physiological strain ranges, whereas actin contributed under 35% overall - and only 15-20% within the collagen-containing fiber bundles. In contrast, in the transverse axis, titin and actin each contributed approximately 20-26% of passive stiffness in cardiac slices under varying compression forces. The myosin-titin composite thick-filament network contributed ~ 55% longitudinally but only ~ 35% transversely. These results reveal pronounced, direction-dependent differences in myofilament contributions to myocardial passive stiffness, with titin exhibiting the greatest disparity. Our findings deepen our understanding of the myocardium's multidimensional mechanics and may inform therapeutic strategies to ameliorate pathological cardiac stiffening.

Abstract Image

Abstract Image

Abstract Image

Abstract Image

Abstract Image

Abstract Image

心肌肌丝网络对心肌被动僵硬的方向依赖性贡献揭示了titin的主要差异。
心力衰竭患者的进行性心肌功能障碍通常涉及心肌被动僵硬的改变,但其潜在机制仍不完全清楚。虽然纵向被动刚度已经通过心脏标本的单轴拉伸拉伸得到了广泛的表征,但横向刚度尽管具有同等的力学重要性,但受到的关注却远远不够。在这项研究中,我们将原子力显微镜纳米压痕与心肌制剂的拉伸试验相结合,量化了三种肌丝网络——肌动蛋白、肌凝蛋白和肌凝蛋白——在横向和纵向上对被动刚度的相对贡献。我们采用了一种转基因小鼠模型,其中titin的弹性弹簧包含一个烟草蚀刻病毒蛋白酶(TEVp)识别位点,在TEVp处理后能够选择性地和急性地切割titin。肌动蛋白丝用不依赖钙的凝胶片段切断,肌球蛋白丝用高盐萃取分离。在纵轴上,在大多数生理应变范围内,肌动蛋白占心脏纤维束和分离心肌细胞总被动刚度的50%以上,而肌动蛋白占35%以下,在含胶原纤维束中仅占15-20%。相反,在横轴上,在不同的压缩力下,titin和actin各自贡献了大约20-26%的心脏切片被动刚度。肌凝蛋白-肌凝蛋白复合厚丝网络纵向贡献约55%,横向贡献约35%。这些结果表明,肌丝对心肌被动僵硬的贡献具有明显的方向依赖性差异,其中titin表现出最大的差异。我们的发现加深了我们对心肌的多维力学的理解,并可能为改善病理性心脏僵硬的治疗策略提供信息。
本文章由计算机程序翻译,如有差异,请以英文原文为准。
求助全文
约1分钟内获得全文 求助全文
来源期刊
Basic Research in Cardiology
Basic Research in Cardiology 医学-心血管系统
CiteScore
16.30
自引率
5.30%
发文量
54
审稿时长
6-12 weeks
期刊介绍: Basic Research in Cardiology is an international journal for cardiovascular research. It provides a forum for original and review articles related to experimental cardiology that meet its stringent scientific standards. Basic Research in Cardiology regularly receives articles from the fields of - Molecular and Cellular Biology - Biochemistry - Biophysics - Pharmacology - Physiology and Pathology - Clinical Cardiology
×
引用
GB/T 7714-2015
复制
MLA
复制
APA
复制
导出至
BibTeX EndNote RefMan NoteFirst NoteExpress
×
提示
您的信息不完整,为了账户安全,请先补充。
现在去补充
×
提示
您因"违规操作"
具体请查看互助需知
我知道了
×
提示
确定
请完成安全验证×
copy
已复制链接
快去分享给好友吧!
我知道了
右上角分享
点击右上角分享
0
联系我们:info@booksci.cn Book学术提供免费学术资源搜索服务,方便国内外学者检索中英文文献。致力于提供最便捷和优质的服务体验。 Copyright © 2023 布克学术 All rights reserved.
京ICP备2023020795号-1
ghs 京公网安备 11010802042870号
Book学术文献互助
Book学术文献互助群
群 号:604180095
Book学术官方微信