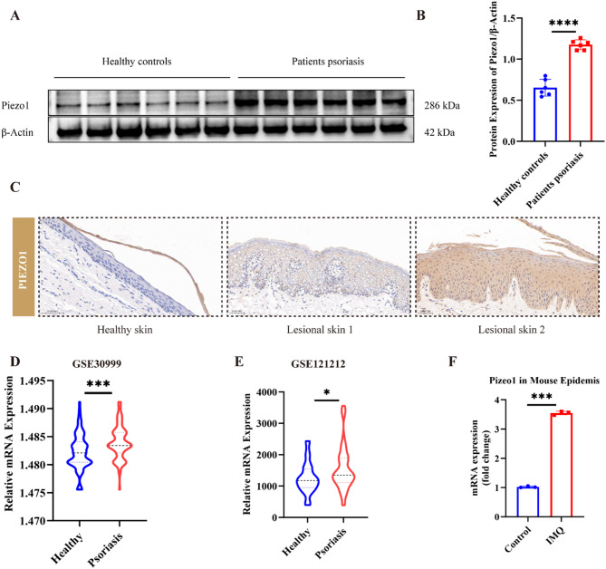
PIEZO1 promotes psoriasis-like skin inflammation in mice via NF-κB/IL-17 signaling pathway activation.

IF 6.4 2区 医学 Q1 BIOCHEMISTRY & MOLECULAR BIOLOGY
Wen Li, Kan Ze, Xufeng He, Lili Yang, Huimin Zhang, Weian Yuan, Wuqing Wang
{"title":"PIEZO1 promotes psoriasis-like skin inflammation in mice via NF-κB/IL-17 signaling pathway activation.","authors":"Wen Li, Kan Ze, Xufeng He, Lili Yang, Huimin Zhang, Weian Yuan, Wuqing Wang","doi":"10.1186/s10020-025-01279-2","DOIUrl":null,"url":null,"abstract":"","PeriodicalId":18813,"journal":{"name":"Molecular Medicine","volume":"31 1","pages":"225"},"PeriodicalIF":6.4000,"publicationDate":"2025-06-10","publicationTypes":"Journal Article","fieldsOfStudy":null,"isOpenAccess":false,"openAccessPdf":"https://www.ncbi.nlm.nih.gov/pmc/articles/PMC12150513/pdf/","citationCount":"0","resultStr":null,"platform":"Semanticscholar","paperid":null,"PeriodicalName":"Molecular Medicine","FirstCategoryId":"3","ListUrlMain":"https://doi.org/10.1186/s10020-025-01279-2","RegionNum":2,"RegionCategory":"医学","ArticlePicture":[],"TitleCN":null,"AbstractTextCN":null,"PMCID":null,"EPubDate":"","PubModel":"","JCR":"Q1","JCRName":"BIOCHEMISTRY & MOLECULAR BIOLOGY","Score":null,"Total":0}
引用次数: 0

Abstract Image

Abstract Image

Abstract Image

PIEZO1通过NF-κB/IL-17信号通路激活促进小鼠牛皮癣样皮肤炎症。
本文章由计算机程序翻译,如有差异,请以英文原文为准。
求助全文
约1分钟内获得全文 求助全文
来源期刊
Molecular Medicine
Molecular Medicine 医学-生化与分子生物学
CiteScore
8.60
自引率
0.00%
发文量
137
审稿时长
1 months
期刊介绍: Molecular Medicine is an open access journal that focuses on publishing recent findings related to disease pathogenesis at the molecular or physiological level. These insights can potentially contribute to the development of specific tools for disease diagnosis, treatment, or prevention. The journal considers manuscripts that present material pertinent to the genetic, molecular, or cellular underpinnings of critical physiological or disease processes. Submissions to Molecular Medicine are expected to elucidate the broader implications of the research findings for human disease and medicine in a manner that is accessible to a wide audience.
×
引用
GB/T 7714-2015
复制
MLA
复制
APA
复制
导出至
BibTeX EndNote RefMan NoteFirst NoteExpress
×
提示
您的信息不完整,为了账户安全,请先补充。
现在去补充
×
提示
您因"违规操作"
具体请查看互助需知
我知道了
×
提示
确定
请完成安全验证×
copy
已复制链接
快去分享给好友吧!
我知道了
右上角分享
点击右上角分享
0
联系我们:info@booksci.cn Book学术提供免费学术资源搜索服务,方便国内外学者检索中英文文献。致力于提供最便捷和优质的服务体验。 Copyright © 2023 布克学术 All rights reserved.
京ICP备2023020795号-1
ghs 京公网安备 11010802042870号
Book学术文献互助
Book学术文献互助群
群 号:604180095
Book学术官方微信