Assessment of plasma derived microbiome profiles in lung cancer using targeted and whole exome sequencing.

IF 3.5 2区 生物学 Q1 MATHEMATICAL & COMPUTATIONAL BIOLOGY
Vichitra Behel, Supriya Hait, Vanita Noronha, Aniket Chowdhury, Pratik Chandrani, Vijay Patil, Nandini Menon, Rohit Mishra, Bhargavi Bawaskar, Ganesh Dahimbekar, Minit Shah, Rajiv Kaushal, Vidya Veldore, Hitesh Goswami, Atul Bharde, Jayant Khandare, Gowhar Shafi, Anuradha Choughule, Neetu Tyagi, Sanket Desai, Kumar Prabhash, Amit Dutt
{"title":"Assessment of plasma derived microbiome profiles in lung cancer using targeted and whole exome sequencing.","authors":"Vichitra Behel, Supriya Hait, Vanita Noronha, Aniket Chowdhury, Pratik Chandrani, Vijay Patil, Nandini Menon, Rohit Mishra, Bhargavi Bawaskar, Ganesh Dahimbekar, Minit Shah, Rajiv Kaushal, Vidya Veldore, Hitesh Goswami, Atul Bharde, Jayant Khandare, Gowhar Shafi, Anuradha Choughule, Neetu Tyagi, Sanket Desai, Kumar Prabhash, Amit Dutt","doi":"10.1038/s41540-025-00536-8","DOIUrl":null,"url":null,"abstract":"<p><p>Microbial infections contribute to ~20% of malignancy. Plasma-derived cell-free DNA presents a promising avenue for non-invasive cancer diagnostics, capturing microbial signatures. We analyzed 261 plasma from 50 patients with lung adenocarcinoma by targeted and whole exome sequencing at 10,000 × and 340 × depth, respectively. Comparative analyses of Kraken 2 and IPD2 reveal substantial discrepancies, highlighting challenges in microbial DNA quantification and the need for stringent bioinformatics approaches to ensure accurate cancer microbiome profiling.</p>","PeriodicalId":19345,"journal":{"name":"NPJ Systems Biology and Applications","volume":"11 1","pages":"62"},"PeriodicalIF":3.5000,"publicationDate":"2025-06-07","publicationTypes":"Journal Article","fieldsOfStudy":null,"isOpenAccess":false,"openAccessPdf":"https://www.ncbi.nlm.nih.gov/pmc/articles/PMC12145415/pdf/","citationCount":"0","resultStr":null,"platform":"Semanticscholar","paperid":null,"PeriodicalName":"NPJ Systems Biology and Applications","FirstCategoryId":"99","ListUrlMain":"https://doi.org/10.1038/s41540-025-00536-8","RegionNum":2,"RegionCategory":"生物学","ArticlePicture":[],"TitleCN":null,"AbstractTextCN":null,"PMCID":null,"EPubDate":"","PubModel":"","JCR":"Q1","JCRName":"MATHEMATICAL & COMPUTATIONAL BIOLOGY","Score":null,"Total":0}
引用次数: 0

Abstract

Microbial infections contribute to ~20% of malignancy. Plasma-derived cell-free DNA presents a promising avenue for non-invasive cancer diagnostics, capturing microbial signatures. We analyzed 261 plasma from 50 patients with lung adenocarcinoma by targeted and whole exome sequencing at 10,000 × and 340 × depth, respectively. Comparative analyses of Kraken 2 and IPD2 reveal substantial discrepancies, highlighting challenges in microbial DNA quantification and the need for stringent bioinformatics approaches to ensure accurate cancer microbiome profiling.

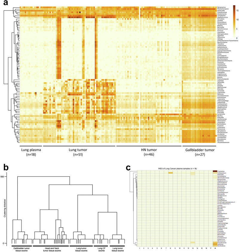
Abstract Image

使用靶向和全外显子组测序评估肺癌血浆来源微生物组谱。
微生物感染约占恶性肿瘤的20%。血浆来源的无细胞DNA为非侵入性癌症诊断提供了一条有前途的途径,捕获微生物特征。我们分别在10000 ×和340 ×深度对50例肺腺癌患者的261份血浆进行了靶向测序和全外显子组测序。Kraken 2和IPD2的比较分析揭示了实质性的差异,突出了微生物DNA定量的挑战和严格的生物信息学方法的需要,以确保准确的癌症微生物组分析。
本文章由计算机程序翻译,如有差异,请以英文原文为准。
求助全文
约1分钟内获得全文 求助全文
来源期刊
NPJ Systems Biology and Applications
NPJ Systems Biology and Applications Mathematics-Applied Mathematics
CiteScore
5.80
自引率
0.00%
发文量
46
审稿时长
8 weeks
期刊介绍: npj Systems Biology and Applications is an online Open Access journal dedicated to publishing the premier research that takes a systems-oriented approach. The journal aims to provide a forum for the presentation of articles that help define this nascent field, as well as those that apply the advances to wider fields. We encourage studies that integrate, or aid the integration of, data, analyses and insight from molecules to organisms and broader systems. Important areas of interest include not only fundamental biological systems and drug discovery, but also applications to health, medical practice and implementation, big data, biotechnology, food science, human behaviour, broader biological systems and industrial applications of systems biology. We encourage all approaches, including network biology, application of control theory to biological systems, computational modelling and analysis, comprehensive and/or high-content measurements, theoretical, analytical and computational studies of system-level properties of biological systems and computational/software/data platforms enabling such studies.
×
引用
GB/T 7714-2015
复制
MLA
复制
APA
复制
导出至
BibTeX EndNote RefMan NoteFirst NoteExpress
×
提示
您的信息不完整,为了账户安全,请先补充。
现在去补充
×
提示
您因"违规操作"
具体请查看互助需知
我知道了
×
提示
确定
请完成安全验证×
copy
已复制链接
快去分享给好友吧!
我知道了
右上角分享
点击右上角分享
0
联系我们:info@booksci.cn Book学术提供免费学术资源搜索服务,方便国内外学者检索中英文文献。致力于提供最便捷和优质的服务体验。 Copyright © 2023 布克学术 All rights reserved.
京ICP备2023020795号-1
ghs 京公网安备 11010802042870号
Book学术文献互助
Book学术文献互助群
群 号:604180095
Book学术官方微信