Genetic Ancestry, Intrinsic Tumor Subtypes, and Breast Cancer Survival in Latin American Women.

IF 3.3 Q3 ONCOLOGY
Daniela Alves da Quinta, Darío Rocha, Cristian Yáñez, Renata Binato, Sheila Coelho Soares-Lima, Xiaosong Huang, Daiana Ganiewich, Valentina A Zavala, Monica Sans, Alejandra Lopez-Vazquez, Jael Quintero, Olivia Valenzuela, Antonio Quintero-Ramos, Alicia Del Toro-Arreola, Mauricio Cerda, Katherine Marcelain, Susanne Crocamo, Maria Aparecida Nagai, Dirce M Carraro, Marcia Maria Chiquitelli Marques, Jorge Gómez, Nora Artagaveytia, Adrian Daneri-Navarro, Bettina G Müller, Javier Retamales, Carlos Velazquez, Elmer A Fernández, Osvaldo L Podhajcer, Eliana Abdelhay, Ricardo A Verdugo, Andrea S Llera, Laura Fejerman
{"title":"Genetic Ancestry, Intrinsic Tumor Subtypes, and Breast Cancer Survival in Latin American Women.","authors":"Daniela Alves da Quinta, Darío Rocha, Cristian Yáñez, Renata Binato, Sheila Coelho Soares-Lima, Xiaosong Huang, Daiana Ganiewich, Valentina A Zavala, Monica Sans, Alejandra Lopez-Vazquez, Jael Quintero, Olivia Valenzuela, Antonio Quintero-Ramos, Alicia Del Toro-Arreola, Mauricio Cerda, Katherine Marcelain, Susanne Crocamo, Maria Aparecida Nagai, Dirce M Carraro, Marcia Maria Chiquitelli Marques, Jorge Gómez, Nora Artagaveytia, Adrian Daneri-Navarro, Bettina G Müller, Javier Retamales, Carlos Velazquez, Elmer A Fernández, Osvaldo L Podhajcer, Eliana Abdelhay, Ricardo A Verdugo, Andrea S Llera, Laura Fejerman","doi":"10.1158/2767-9764.CRC-25-0014","DOIUrl":null,"url":null,"abstract":"<p><p>This study investigates the relationship between genetic ancestry, breast cancer subtypes, and survival outcomes among 951 locally advanced breast cancer cases from Argentina, Brazil, Chile, Mexico, and Uruguay, participating in the Molecular Profile of Breast Cancer Study. Array-based genotyping and ADMIXTURE analysis were used for genetic ancestry evaluation. Breast cancer subtypes were defined by IHC and the gene expression-based PAM50 algorithm. The distribution of genetic ancestry, including European, Indigenous American (IA), African (AFR), and East Asian components, revealed a heterogeneous genetic admixture across countries, with the highest IA ancestry observed in Chile (30.9%) and Mexico (30.8%). Testing the relationship between genetic ancestry and breast cancer subtypes demonstrated that a 10% increase in European ancestry was significantly associated with a 14% decrease in the odds of developing HER2-enriched breast cancer, after adjustment by age, nodal status, and the AFR component (adj. P = 0.021, luminal A as reference). Accordingly, a 10% increase in IA ancestry was associated with a 21% increase in the probability of having HER2-enriched breast cancer (adj. P = 0.022). IA ancestry also significantly increased overall survival after adjustment by age, nodal status, and AFR ancestry, although this result is controversial and may be affected by the size and heterogeneity of the Molecular Profile Breast Cancer Study cohort. Our research confirms previous findings of a high prevalence of HER2-dependent breast tumors among Hispanic/Latina women and strengthens the hypotheses of the existence of either population-specific genetic variant(s) or of other ancestry-correlated factors that impact HER2 expression in breast cancer consistently across different Latin American regions.</p><p><strong>Significance: </strong>The evidence in this work supports the idea that factors linked to genetic ancestry influence the prevalence of breast cancer subtypes in Latin America, potentially affecting treatment needs in the region.</p>","PeriodicalId":72516,"journal":{"name":"Cancer research communications","volume":" ","pages":"1070-1081"},"PeriodicalIF":3.3000,"publicationDate":"2025-07-01","publicationTypes":"Journal Article","fieldsOfStudy":null,"isOpenAccess":false,"openAccessPdf":"https://www.ncbi.nlm.nih.gov/pmc/articles/PMC12223717/pdf/","citationCount":"0","resultStr":null,"platform":"Semanticscholar","paperid":null,"PeriodicalName":"Cancer research communications","FirstCategoryId":"1085","ListUrlMain":"https://doi.org/10.1158/2767-9764.CRC-25-0014","RegionNum":0,"RegionCategory":null,"ArticlePicture":[],"TitleCN":null,"AbstractTextCN":null,"PMCID":null,"EPubDate":"","PubModel":"","JCR":"Q3","JCRName":"ONCOLOGY","Score":null,"Total":0}
引用次数: 0

Abstract

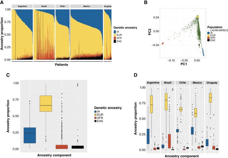
This study investigates the relationship between genetic ancestry, breast cancer subtypes, and survival outcomes among 951 locally advanced breast cancer cases from Argentina, Brazil, Chile, Mexico, and Uruguay, participating in the Molecular Profile of Breast Cancer Study. Array-based genotyping and ADMIXTURE analysis were used for genetic ancestry evaluation. Breast cancer subtypes were defined by IHC and the gene expression-based PAM50 algorithm. The distribution of genetic ancestry, including European, Indigenous American (IA), African (AFR), and East Asian components, revealed a heterogeneous genetic admixture across countries, with the highest IA ancestry observed in Chile (30.9%) and Mexico (30.8%). Testing the relationship between genetic ancestry and breast cancer subtypes demonstrated that a 10% increase in European ancestry was significantly associated with a 14% decrease in the odds of developing HER2-enriched breast cancer, after adjustment by age, nodal status, and the AFR component (adj. P = 0.021, luminal A as reference). Accordingly, a 10% increase in IA ancestry was associated with a 21% increase in the probability of having HER2-enriched breast cancer (adj. P = 0.022). IA ancestry also significantly increased overall survival after adjustment by age, nodal status, and AFR ancestry, although this result is controversial and may be affected by the size and heterogeneity of the Molecular Profile Breast Cancer Study cohort. Our research confirms previous findings of a high prevalence of HER2-dependent breast tumors among Hispanic/Latina women and strengthens the hypotheses of the existence of either population-specific genetic variant(s) or of other ancestry-correlated factors that impact HER2 expression in breast cancer consistently across different Latin American regions.

Significance: The evidence in this work supports the idea that factors linked to genetic ancestry influence the prevalence of breast cancer subtypes in Latin America, potentially affecting treatment needs in the region.

Abstract Image

Abstract Image

拉丁美洲妇女的遗传血统、内在肿瘤亚型和乳腺癌生存率。
本研究调查了来自阿根廷、巴西、智利、墨西哥和乌拉圭的951例局部晚期乳腺癌患者的遗传血统、乳腺癌亚型和生存结果之间的关系,这些患者参加了乳腺癌分子谱研究(MPBCS)。采用阵列基因分型和admix分析进行遗传祖先评估。通过免疫组织化学和基于基因表达的PAM50算法确定乳腺癌亚型。遗传祖先的分布,包括欧洲(EUR)、美洲原住民(IA)、非洲(AFR)和东亚成分,显示出不同国家间的异质性遗传混合,其中智利(30.9%)和墨西哥(30.8%)的IA血统最高。检测遗传血统与乳腺癌亚型之间的关系表明,在年龄、淋巴结状态和AFR成分调整后,EUR血统增加10%与发生her2富集(HER2E)乳腺癌的几率降低14%显著相关(adj.p= 0.021, Luminal a作为参考)。因此,IA血统增加10%与患HER2E乳腺癌的可能性增加21%相关(adj.p=0.022)。经过年龄、淋巴结状态和AFR血统调整后,IA血统也显著增加了总生存率,尽管这一结果存在争议,可能受到MPBCS队列的大小和异质性的影响。我们的研究证实了先前的发现,即在西班牙裔/拉丁裔女性中HER2依赖性乳腺癌的高患病率,并加强了存在人群特异性遗传变异或其他与血统相关的因素的假设,这些因素在不同拉丁美洲地区一致影响乳腺癌中HER2的表达。
本文章由计算机程序翻译,如有差异,请以英文原文为准。
求助全文
约1分钟内获得全文 求助全文
来源期刊
自引率
0.00%
发文量
0
×
引用
GB/T 7714-2015
复制
MLA
复制
APA
复制
导出至
BibTeX EndNote RefMan NoteFirst NoteExpress
×
提示
您的信息不完整,为了账户安全,请先补充。
现在去补充
×
提示
您因"违规操作"
具体请查看互助需知
我知道了
×
提示
确定
请完成安全验证×
copy
已复制链接
快去分享给好友吧!
我知道了
右上角分享
点击右上角分享
0
联系我们:info@booksci.cn Book学术提供免费学术资源搜索服务,方便国内外学者检索中英文文献。致力于提供最便捷和优质的服务体验。 Copyright © 2023 布克学术 All rights reserved.
京ICP备2023020795号-1
ghs 京公网安备 11010802042870号
Book学术文献互助
Book学术文献互助群
群 号:604180095
Book学术官方微信