A novel CDK4 inhibitor for myeloid protection in chemotherapy-treated triple-negative breast Cancer.

IF 2.7 3区 医学 Q2 ONCOLOGY
Investigational New Drugs Pub Date : 2025-06-01 Epub Date: 2025-06-06 DOI:10.1007/s10637-025-01550-7
Ava Safaroghli-Azar, Laychiluh B Mekonnen, Ramin Hassankhani, Jimma Lenjisa, Sunita Kc Basnet, Hajer Batayneh, Muhammed H Rahaman, Shudong Wang
{"title":"A novel CDK4 inhibitor for myeloid protection in chemotherapy-treated triple-negative breast Cancer.","authors":"Ava Safaroghli-Azar, Laychiluh B Mekonnen, Ramin Hassankhani, Jimma Lenjisa, Sunita Kc Basnet, Hajer Batayneh, Muhammed H Rahaman, Shudong Wang","doi":"10.1007/s10637-025-01550-7","DOIUrl":null,"url":null,"abstract":"<p><strong>Background: </strong>Despite advances in cancer treatment, chemotherapy remains a cornerstone of clinical practice. However, its efficacy is often compromised by dose-limiting haematologic toxicities. Recent strategies aim to enhance chemotherapy tolerability while preserving its effectiveness. One emerging approach involves selective CDK4 inhibitors to serve as myeloid-protective agents in retinoblastoma (RB)-negative tumours, such as triple-negative breast cancer (TNBC). Because bone marrow (BM) cells rely on RB for proliferation, CDK4 inhibitors may protect these cells while sparing RB-deficient tumour cells. The present study investigated the potential of AU2-94, a first-in-class CDK4 inhibitor, to protect BM cells during myelosuppressive chemotherapy in TNBC, beyond its established application in RB-positive cancers.</p><p><strong>Methods: </strong>This study employed in vitro, ex vivo, and in vivo experiments to evaluate the myeloid-protective effects of AU2-94 against chemotherapy-induced damage.</p><p><strong>Results: </strong>AU2-94 induced a transient G1 arrest that protects BM cells from chemotherapy-induced apoptosis by preventing DNA double-strand breaks. Pre-treatment with AU2-94 prior to 5-fluorouracil (5-FU) administration reduced BM cells apoptosis, preserved Ki67-positive cells, and mitigated declines in red blood cells and neutrophils. Similarly, AU2-94 pre-treatment before cisplatin administration reduced cisplatin-induced haematologic toxicity in RB-deficient TNBC bearing mice without compromising the efficacy of chemotherapy.</p><p><strong>Conclusion: </strong>These findings support the repurposing of AU2-94 as a myeloprotective agent, highlighting its therapeutic potential in RB-deficient tumours. With AU2-94 advancing to clinical trials, these results underscore its broader therapeutic promise, extending to both RB-positive and RB-negative cancer treatment.</p>","PeriodicalId":14513,"journal":{"name":"Investigational New Drugs","volume":" ","pages":"728-741"},"PeriodicalIF":2.7000,"publicationDate":"2025-06-01","publicationTypes":"Journal Article","fieldsOfStudy":null,"isOpenAccess":false,"openAccessPdf":"https://www.ncbi.nlm.nih.gov/pmc/articles/PMC12310753/pdf/","citationCount":"0","resultStr":null,"platform":"Semanticscholar","paperid":null,"PeriodicalName":"Investigational New Drugs","FirstCategoryId":"3","ListUrlMain":"https://doi.org/10.1007/s10637-025-01550-7","RegionNum":3,"RegionCategory":"医学","ArticlePicture":[],"TitleCN":null,"AbstractTextCN":null,"PMCID":null,"EPubDate":"2025/6/6 0:00:00","PubModel":"Epub","JCR":"Q2","JCRName":"ONCOLOGY","Score":null,"Total":0}
引用次数: 0

Abstract

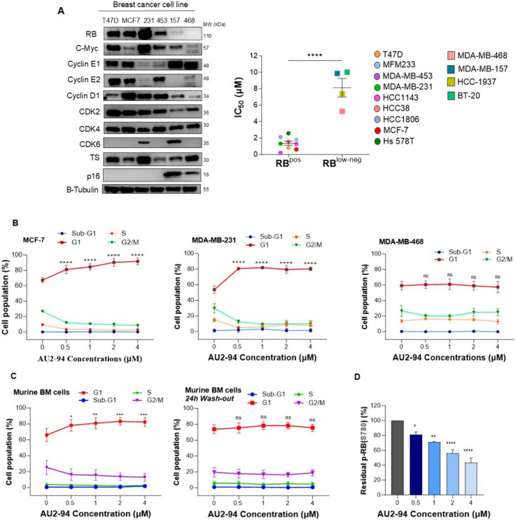
Background: Despite advances in cancer treatment, chemotherapy remains a cornerstone of clinical practice. However, its efficacy is often compromised by dose-limiting haematologic toxicities. Recent strategies aim to enhance chemotherapy tolerability while preserving its effectiveness. One emerging approach involves selective CDK4 inhibitors to serve as myeloid-protective agents in retinoblastoma (RB)-negative tumours, such as triple-negative breast cancer (TNBC). Because bone marrow (BM) cells rely on RB for proliferation, CDK4 inhibitors may protect these cells while sparing RB-deficient tumour cells. The present study investigated the potential of AU2-94, a first-in-class CDK4 inhibitor, to protect BM cells during myelosuppressive chemotherapy in TNBC, beyond its established application in RB-positive cancers.

Methods: This study employed in vitro, ex vivo, and in vivo experiments to evaluate the myeloid-protective effects of AU2-94 against chemotherapy-induced damage.

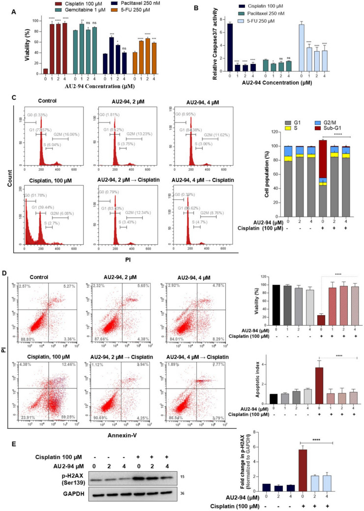
Results: AU2-94 induced a transient G1 arrest that protects BM cells from chemotherapy-induced apoptosis by preventing DNA double-strand breaks. Pre-treatment with AU2-94 prior to 5-fluorouracil (5-FU) administration reduced BM cells apoptosis, preserved Ki67-positive cells, and mitigated declines in red blood cells and neutrophils. Similarly, AU2-94 pre-treatment before cisplatin administration reduced cisplatin-induced haematologic toxicity in RB-deficient TNBC bearing mice without compromising the efficacy of chemotherapy.

Conclusion: These findings support the repurposing of AU2-94 as a myeloprotective agent, highlighting its therapeutic potential in RB-deficient tumours. With AU2-94 advancing to clinical trials, these results underscore its broader therapeutic promise, extending to both RB-positive and RB-negative cancer treatment.

Abstract Image

Abstract Image

Abstract Image

一种新的CDK4抑制剂用于化疗治疗的三阴性乳腺癌的髓细胞保护。
背景:尽管癌症治疗取得了进展,但化疗仍然是临床实践的基石。然而,其功效往往受到剂量限制性血液学毒性的影响。最近的策略旨在提高化疗耐受性,同时保持其有效性。一种新兴的方法涉及选择性CDK4抑制剂作为视网膜母细胞瘤(RB)阴性肿瘤的髓细胞保护剂,如三阴性乳腺癌(TNBC)。因为骨髓(BM)细胞依赖RB增殖,CDK4抑制剂可以保护这些细胞,同时保留RB缺陷的肿瘤细胞。本研究调查了AU2-94(一种一流的CDK4抑制剂)在TNBC骨髓抑制化疗期间保护BM细胞的潜力,超出了其在rb阳性癌症中的既定应用。方法:本研究采用体外、离体和体内实验,评价AU2-94对化疗诱导损伤的髓细胞保护作用。结果:AU2-94诱导短暂的G1阻滞,通过防止DNA双链断裂来保护BM细胞免受化疗诱导的凋亡。在给予5-氟尿嘧啶(5-FU)之前,用AU2-94预处理可减少BM细胞的凋亡,保存ki67阳性细胞,并减轻红细胞和中性粒细胞的下降。同样,在顺铂给药前,AU2-94预处理降低了顺铂诱导的rb缺陷TNBC小鼠的血液学毒性,而不影响化疗的疗效。结论:这些发现支持AU2-94作为骨髓保护剂的重新用途,突出了其在rb缺陷肿瘤中的治疗潜力。随着AU2-94进入临床试验阶段,这些结果强调了其更广泛的治疗前景,可扩展到rb阳性和rb阴性的癌症治疗。
本文章由计算机程序翻译,如有差异,请以英文原文为准。
求助全文
约1分钟内获得全文 求助全文
来源期刊
CiteScore
7.60
自引率
0.00%
发文量
121
审稿时长
1 months
期刊介绍: The development of new anticancer agents is one of the most rapidly changing aspects of cancer research. Investigational New Drugs provides a forum for the rapid dissemination of information on new anticancer agents. The papers published are of interest to the medical chemist, toxicologist, pharmacist, pharmacologist, biostatistician and clinical oncologist. Investigational New Drugs provides the fastest possible publication of new discoveries and results for the whole community of scientists developing anticancer agents.
×
引用
GB/T 7714-2015
复制
MLA
复制
APA
复制
导出至
BibTeX EndNote RefMan NoteFirst NoteExpress
×
提示
您的信息不完整,为了账户安全,请先补充。
现在去补充
×
提示
您因"违规操作"
具体请查看互助需知
我知道了
×
提示
确定
请完成安全验证×
copy
已复制链接
快去分享给好友吧!
我知道了
右上角分享
点击右上角分享
0
联系我们:info@booksci.cn Book学术提供免费学术资源搜索服务,方便国内外学者检索中英文文献。致力于提供最便捷和优质的服务体验。 Copyright © 2023 布克学术 All rights reserved.
京ICP备2023020795号-1
ghs 京公网安备 11010802042870号
Book学术文献互助
Book学术文献互助群
群 号:604180095
Book学术官方微信