BMP5 signalling in beta cells and the impact on insulin secretion in the context of type 2 diabetes.

IF 10.2 1区 医学 Q1 ENDOCRINOLOGY & METABOLISM
Diabetologia Pub Date : 2025-09-01 Epub Date: 2025-06-05 DOI:10.1007/s00125-025-06457-9
Esmée Dekker, Twan J J de Winter, Amadeo Muñoz Garcia, Natascha de Graaf, Maaike J Roodzant, Eelco J P de Koning, Françoise Carlotti
{"title":"BMP5 signalling in beta cells and the impact on insulin secretion in the context of type 2 diabetes.","authors":"Esmée Dekker, Twan J J de Winter, Amadeo Muñoz Garcia, Natascha de Graaf, Maaike J Roodzant, Eelco J P de Koning, Françoise Carlotti","doi":"10.1007/s00125-025-06457-9","DOIUrl":null,"url":null,"abstract":"<p><strong>Aims/hypothesis: </strong>Identifying signalling pathways that are important in pancreatic beta cell stress and failure can give insight into possible treatment options to prevent the loss of functional beta cell mass in diabetes. The bone morphogenetic protein (BMP)/SMAD family member BMP5 has been reported to be specifically expressed in human beta cells, but its function is unknown. Here we hypothesised that BMP5 plays a role in the maintenance of beta cell function.</p><p><strong>Methods: </strong>We assessed the expression of BMP5 in publicly available single-cell RNA sequencing (scRNA-seq) datasets of primary human pancreatic islet cells from donors with or without type 2 diabetes, or islets exposed to stress conditions. Human islets and EndoC-βH1 cells were exposed to recombinant BMP5 and used for gene analysis, mitochondrial respiration and glucose-stimulated insulin secretion tests. In addition, we performed lentivirus-mediated knockdown using short hairpin RNAs targeting BMP5 in human islets and EndoC-βH1 cells for gene expression and glucose-stimulated insulin secretion analyses.</p><p><strong>Results: </strong>scRNA-seq data revealed that BMP5 is the most predominantly expressed BMP ligand in beta cells. BMP5 and its target genes are upregulated in beta cells from donors with type 2 diabetes. Enhanced BMP5 signalling triggered an upregulation of stress-related genes, and a reduction in glucose-stimulated mitochondrial oxygen consumption and insulin secretion. In contrast, downregulation of BMP5 in primary human islets enhanced beta cell function, which was associated with increased expression of key beta cell genes.</p><p><strong>Conclusions/interpretation: </strong>Altogether, these findings point toward a role for BMP5 in the regulation of beta cell function.</p>","PeriodicalId":11164,"journal":{"name":"Diabetologia","volume":" ","pages":"1983-1996"},"PeriodicalIF":10.2000,"publicationDate":"2025-09-01","publicationTypes":"Journal Article","fieldsOfStudy":null,"isOpenAccess":false,"openAccessPdf":"https://www.ncbi.nlm.nih.gov/pmc/articles/PMC12361344/pdf/","citationCount":"0","resultStr":null,"platform":"Semanticscholar","paperid":null,"PeriodicalName":"Diabetologia","FirstCategoryId":"3","ListUrlMain":"https://doi.org/10.1007/s00125-025-06457-9","RegionNum":1,"RegionCategory":"医学","ArticlePicture":[],"TitleCN":null,"AbstractTextCN":null,"PMCID":null,"EPubDate":"2025/6/5 0:00:00","PubModel":"Epub","JCR":"Q1","JCRName":"ENDOCRINOLOGY & METABOLISM","Score":null,"Total":0}
引用次数: 0

Abstract

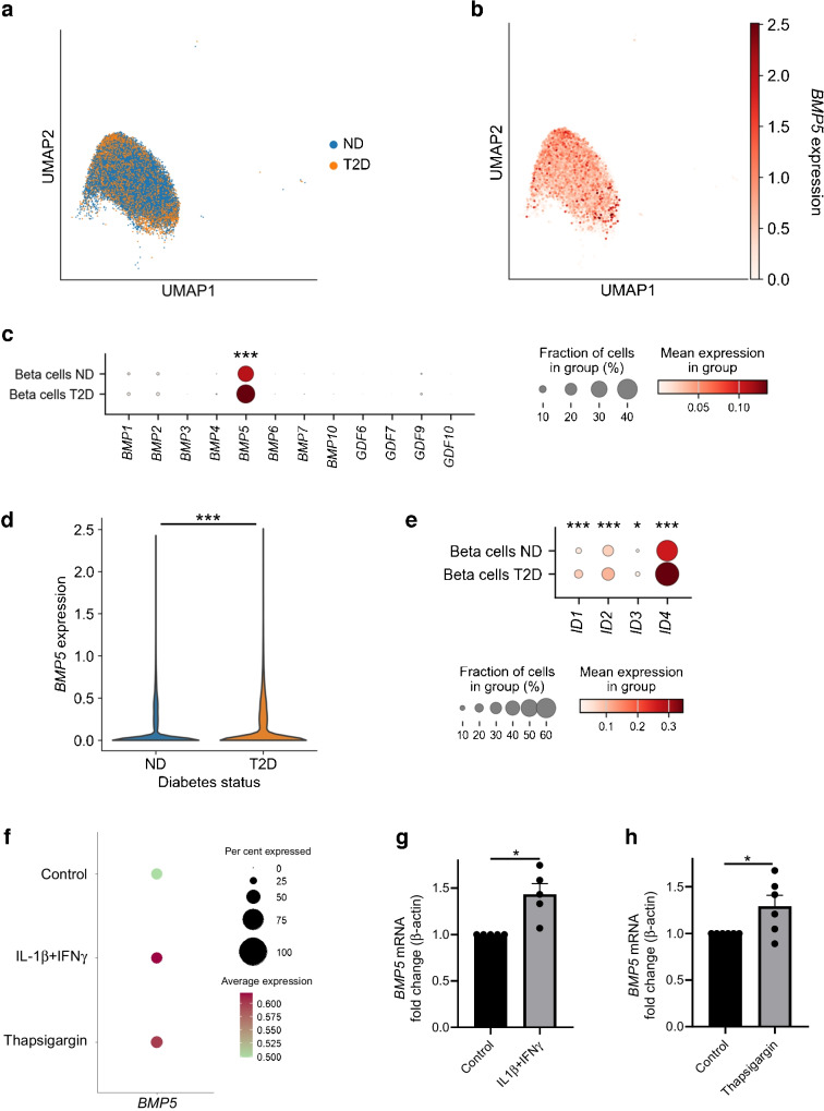
Aims/hypothesis: Identifying signalling pathways that are important in pancreatic beta cell stress and failure can give insight into possible treatment options to prevent the loss of functional beta cell mass in diabetes. The bone morphogenetic protein (BMP)/SMAD family member BMP5 has been reported to be specifically expressed in human beta cells, but its function is unknown. Here we hypothesised that BMP5 plays a role in the maintenance of beta cell function.

Methods: We assessed the expression of BMP5 in publicly available single-cell RNA sequencing (scRNA-seq) datasets of primary human pancreatic islet cells from donors with or without type 2 diabetes, or islets exposed to stress conditions. Human islets and EndoC-βH1 cells were exposed to recombinant BMP5 and used for gene analysis, mitochondrial respiration and glucose-stimulated insulin secretion tests. In addition, we performed lentivirus-mediated knockdown using short hairpin RNAs targeting BMP5 in human islets and EndoC-βH1 cells for gene expression and glucose-stimulated insulin secretion analyses.

Results: scRNA-seq data revealed that BMP5 is the most predominantly expressed BMP ligand in beta cells. BMP5 and its target genes are upregulated in beta cells from donors with type 2 diabetes. Enhanced BMP5 signalling triggered an upregulation of stress-related genes, and a reduction in glucose-stimulated mitochondrial oxygen consumption and insulin secretion. In contrast, downregulation of BMP5 in primary human islets enhanced beta cell function, which was associated with increased expression of key beta cell genes.

Conclusions/interpretation: Altogether, these findings point toward a role for BMP5 in the regulation of beta cell function.

Abstract Image

Abstract Image

Abstract Image

2型糖尿病背景下β细胞BMP5信号传导及其对胰岛素分泌的影响
目的/假设:确定在胰腺β细胞应激和衰竭中起重要作用的信号通路,可以深入了解可能的治疗方案,以防止糖尿病患者功能性β细胞质量的丧失。骨形态发生蛋白(BMP)/SMAD家族成员BMP5已报道在人β细胞中特异性表达,但其功能尚不清楚。在这里,我们假设BMP5在维持β细胞功能中起作用。方法:我们在公开的单细胞RNA测序(scRNA-seq)数据集中评估了BMP5的表达,这些数据集来自患有或不患有2型糖尿病的供体或暴露于应激条件下的胰岛细胞。将人胰岛和内啡肽-βH1细胞暴露于重组BMP5中,用于基因分析、线粒体呼吸和葡萄糖刺激胰岛素分泌试验。此外,我们在人胰岛和内皮细胞β h1细胞中使用针对BMP5的短发夹rna进行慢病毒介导的敲低,用于基因表达和葡萄糖刺激的胰岛素分泌分析。结果:scRNA-seq数据显示BMP5是β细胞中最主要表达的BMP配体。BMP5及其靶基因在2型糖尿病供体的β细胞中表达上调。BMP5信号的增强触发了应激相关基因的上调,并减少了葡萄糖刺激的线粒体耗氧量和胰岛素分泌。相比之下,原代胰岛中BMP5的下调增强了β细胞的功能,这与关键β细胞基因的表达增加有关。结论/解释:总之,这些发现表明BMP5在调节β细胞功能中的作用。
本文章由计算机程序翻译,如有差异,请以英文原文为准。
求助全文
约1分钟内获得全文 求助全文
来源期刊
Diabetologia
Diabetologia 医学-内分泌学与代谢
CiteScore
18.10
自引率
2.40%
发文量
193
审稿时长
1 months
期刊介绍: Diabetologia, the authoritative journal dedicated to diabetes research, holds high visibility through society membership, libraries, and social media. As the official journal of the European Association for the Study of Diabetes, it is ranked in the top quartile of the 2019 JCR Impact Factors in the Endocrinology & Metabolism category. The journal boasts dedicated and expert editorial teams committed to supporting authors throughout the peer review process.
×
引用
GB/T 7714-2015
复制
MLA
复制
APA
复制
导出至
BibTeX EndNote RefMan NoteFirst NoteExpress
×
提示
您的信息不完整,为了账户安全,请先补充。
现在去补充
×
提示
您因"违规操作"
具体请查看互助需知
我知道了
×
提示
确定
请完成安全验证×
copy
已复制链接
快去分享给好友吧!
我知道了
右上角分享
点击右上角分享
0
联系我们:info@booksci.cn Book学术提供免费学术资源搜索服务,方便国内外学者检索中英文文献。致力于提供最便捷和优质的服务体验。 Copyright © 2023 布克学术 All rights reserved.
京ICP备2023020795号-1
ghs 京公网安备 11010802042870号
Book学术文献互助
Book学术文献互助群
群 号:604180095
Book学术官方微信