ROSA: a knowledge-based solution for robot self-adaptation.

IF 3 Q2 ROBOTICS
Frontiers in Robotics and AI Pub Date : 2025-05-20 eCollection Date: 2025-01-01 DOI:10.3389/frobt.2025.1531743
Gustavo Rezende Silva, Juliane Päßler, S Lizeth Tapia Tarifa, Einar Broch Johnsen, Carlos Hernández Corbato
{"title":"ROSA: a knowledge-based solution for robot self-adaptation.","authors":"Gustavo Rezende Silva, Juliane Päßler, S Lizeth Tapia Tarifa, Einar Broch Johnsen, Carlos Hernández Corbato","doi":"10.3389/frobt.2025.1531743","DOIUrl":null,"url":null,"abstract":"<p><p>Autonomous robots must operate in diverse environments and handle multiple tasks despite uncertainties. This creates challenges in designing software architectures and task decision-making algorithms, as different contexts may require distinct task logic and architectural configurations. To address this, robotic systems can be designed as self-adaptive systems capable of adapting their task execution and software architecture at runtime based on their context. This paper introduces ROSA, a novel knowledge-based framework for RObot Self-Adaptation, which enables task-and-architecture co-adaptation (TACA) in robotic systems. ROSA achieves this by providing a knowledge model that captures all application-specific knowledge required for adaptation and by reasoning over this knowledge at runtime to determine when and how adaptation should occur. In addition to a conceptual framework, this work provides an open-source ROS 2-based reference implementation of ROSA and evaluates its feasibility and performance in an underwater robotics application. Experimental results highlight ROSA's advantages in reusability and development effort for designing self-adaptive robotic systems.</p>","PeriodicalId":47597,"journal":{"name":"Frontiers in Robotics and AI","volume":"12 ","pages":"1531743"},"PeriodicalIF":3.0000,"publicationDate":"2025-05-20","publicationTypes":"Journal Article","fieldsOfStudy":null,"isOpenAccess":false,"openAccessPdf":"https://www.ncbi.nlm.nih.gov/pmc/articles/PMC12131011/pdf/","citationCount":"0","resultStr":null,"platform":"Semanticscholar","paperid":null,"PeriodicalName":"Frontiers in Robotics and AI","FirstCategoryId":"1085","ListUrlMain":"https://doi.org/10.3389/frobt.2025.1531743","RegionNum":0,"RegionCategory":null,"ArticlePicture":[],"TitleCN":null,"AbstractTextCN":null,"PMCID":null,"EPubDate":"2025/1/1 0:00:00","PubModel":"eCollection","JCR":"Q2","JCRName":"ROBOTICS","Score":null,"Total":0}
引用次数: 0

Abstract

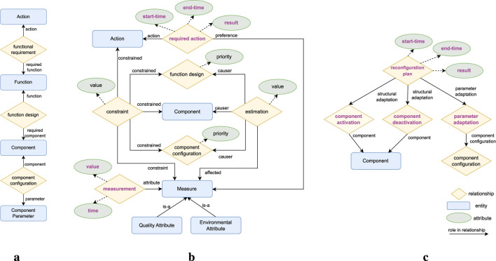
Autonomous robots must operate in diverse environments and handle multiple tasks despite uncertainties. This creates challenges in designing software architectures and task decision-making algorithms, as different contexts may require distinct task logic and architectural configurations. To address this, robotic systems can be designed as self-adaptive systems capable of adapting their task execution and software architecture at runtime based on their context. This paper introduces ROSA, a novel knowledge-based framework for RObot Self-Adaptation, which enables task-and-architecture co-adaptation (TACA) in robotic systems. ROSA achieves this by providing a knowledge model that captures all application-specific knowledge required for adaptation and by reasoning over this knowledge at runtime to determine when and how adaptation should occur. In addition to a conceptual framework, this work provides an open-source ROS 2-based reference implementation of ROSA and evaluates its feasibility and performance in an underwater robotics application. Experimental results highlight ROSA's advantages in reusability and development effort for designing self-adaptive robotic systems.

Abstract Image

Abstract Image

Abstract Image

ROSA:基于知识的机器人自适应解决方案。
自主机器人必须在不同的环境中运行,并在不确定的情况下处理多种任务。这给设计软件体系结构和任务决策算法带来了挑战,因为不同的上下文可能需要不同的任务逻辑和体系结构配置。为了解决这个问题,机器人系统可以被设计成自适应系统,能够根据其上下文在运行时调整其任务执行和软件架构。本文介绍了一种新的基于知识的机器人自适应框架ROSA,该框架实现了机器人系统中的任务与架构协同适应(TACA)。ROSA通过提供一个知识模型来实现这一点,该模型捕获了适应所需的所有特定于应用程序的知识,并在运行时对这些知识进行推理,以确定何时以及如何进行适应。除了概念框架之外,这项工作还提供了一个基于开源ROS 2的ROSA参考实现,并评估了其在水下机器人应用中的可行性和性能。实验结果显示了ROSA在可重用性和自适应机器人系统开发方面的优势。
本文章由计算机程序翻译,如有差异,请以英文原文为准。
求助全文
约1分钟内获得全文 求助全文
来源期刊
CiteScore
6.50
自引率
5.90%
发文量
355
审稿时长
14 weeks
期刊介绍: Frontiers in Robotics and AI publishes rigorously peer-reviewed research covering all theory and applications of robotics, technology, and artificial intelligence, from biomedical to space robotics.
×
引用
GB/T 7714-2015
复制
MLA
复制
APA
复制
导出至
BibTeX EndNote RefMan NoteFirst NoteExpress
×
提示
您的信息不完整,为了账户安全,请先补充。
现在去补充
×
提示
您因"违规操作"
具体请查看互助需知
我知道了
×
提示
确定
请完成安全验证×
copy
已复制链接
快去分享给好友吧!
我知道了
右上角分享
点击右上角分享
0
联系我们:info@booksci.cn Book学术提供免费学术资源搜索服务,方便国内外学者检索中英文文献。致力于提供最便捷和优质的服务体验。 Copyright © 2023 布克学术 All rights reserved.
京ICP备2023020795号-1
ghs 京公网安备 11010802042870号
Book学术文献互助
Book学术文献互助群
群 号:604180095
Book学术官方微信