NNT-AS1, A Long Non-coding RNA with Therapeutic Promise in Mycoplasma Pneumoniae Pneumonia via the Mir-410-3p/TMEM14A/Wnt/ΒCatenin Signalling Pathway.

IF 1.5 4区 生物学 Q4 BIOTECHNOLOGY & APPLIED MICROBIOLOGY
Yingjuan Yuan, Yue Zhou
{"title":"NNT-AS1, A Long Non-coding RNA with Therapeutic Promise in Mycoplasma Pneumoniae Pneumonia via the Mir-410-3p/TMEM14A/Wnt/ΒCatenin Signalling Pathway.","authors":"Yingjuan Yuan, Yue Zhou","doi":"10.30498/ijb.2025.492048.4034","DOIUrl":null,"url":null,"abstract":"<p><strong>Background: </strong>Long non-coding RNA (lncRNA) NNT-AS1 is involved in the progression of various lung and inflammatory diseases, and has been reported to be upregulated in patients with Mycoplasma pneumoniae pneumonia (MPP). However, its role in MPP progression remains largely unknown.</p><p><strong>Objectives: </strong>We aimed to investigate the function and underlying mechanism of action for lncRNA NNT-AS1 in MPP.</p><p><strong>Materials and methods: </strong>Mycoplasma pneumonia (MP)-stimulated mouse models and MP-induced A549 cells were established to explore the effects of NNT-AS1 knockdown on MPP progression. The levels of inflammatory cytokines including TNF-α, IL-1β, and IL-6 were detected using ELISA. Histological changes in mouse lung tissues were examined using H&E Staining. The expression of NNT-AS1 in mouse lung tissues or A549 cells was determined by RT-qPCR. CCK-8 and colony formation assays were used to detect the viability and proliferative capacity of A549 cells, and flow cytometry analysis was applied to determine A549 cell apoptosis. The interaction between RNA and downstream targets was explored using RNA Pull-down, RIP, and dual-Luciferase Reporter Assay assays. Western blot was used to measure the levels of downstream target TMEM14A as well as key proteins on the Wnt/βcatenin pathway.</p><p><strong>Results: </strong>NNT-AS1 was upregulated in MPP mice and MP-stimulated A549 cells, accompanied by increased levels of inflammatory mediators, which were suppressed by NNT-AS1 silencing. Besides, NNT-AS1 deficiency elevated the proliferation while inhibiting apoptosis in MP-induced A549 cells. Additionally, through online databases and mechanical assays, we verified that NNT-AS1 served as a miRNA sponge for miR-410-3p, and transmembrane protein 14A (TMEM14A) was targeted by miR-410-3p. NNT-AS1 elevated TMEM14A expression by interacting with miR-410-3p. Moreover, NNT-AS1 promoted the activation of the Wnt/β-catenin pathway via elevating TMEM14A expression. Further rescue experiments validated that miR-410-3p inhibition or TMEM14A elevation rescued the impacts of NNT-AS1 silencing on proliferation, apoptosis, as well as inflammation in MP-stimulated A549 cells.</p><p><strong>Conclusions: </strong>Our study unveiled that NNT-AS1 facilitated inflammatory injury in MP-stimulated A549 cells via the miR-410-3p/TMEM14A/Wnt/βcatenin signalling pathway, which might provide a novel therapeutic target for MPP.</p>","PeriodicalId":14492,"journal":{"name":"Iranian Journal of Biotechnology","volume":"23 1","pages":""},"PeriodicalIF":1.5000,"publicationDate":"2025-01-01","publicationTypes":"Journal Article","fieldsOfStudy":null,"isOpenAccess":false,"openAccessPdf":"https://www.ncbi.nlm.nih.gov/pmc/articles/PMC12128951/pdf/","citationCount":"0","resultStr":null,"platform":"Semanticscholar","paperid":null,"PeriodicalName":"Iranian Journal of Biotechnology","FirstCategoryId":"5","ListUrlMain":"https://doi.org/10.30498/ijb.2025.492048.4034","RegionNum":4,"RegionCategory":"生物学","ArticlePicture":[],"TitleCN":null,"AbstractTextCN":null,"PMCID":null,"EPubDate":"","PubModel":"","JCR":"Q4","JCRName":"BIOTECHNOLOGY & APPLIED MICROBIOLOGY","Score":null,"Total":0}
引用次数: 0

Abstract

Background: Long non-coding RNA (lncRNA) NNT-AS1 is involved in the progression of various lung and inflammatory diseases, and has been reported to be upregulated in patients with Mycoplasma pneumoniae pneumonia (MPP). However, its role in MPP progression remains largely unknown.

Objectives: We aimed to investigate the function and underlying mechanism of action for lncRNA NNT-AS1 in MPP.

Materials and methods: Mycoplasma pneumonia (MP)-stimulated mouse models and MP-induced A549 cells were established to explore the effects of NNT-AS1 knockdown on MPP progression. The levels of inflammatory cytokines including TNF-α, IL-1β, and IL-6 were detected using ELISA. Histological changes in mouse lung tissues were examined using H&E Staining. The expression of NNT-AS1 in mouse lung tissues or A549 cells was determined by RT-qPCR. CCK-8 and colony formation assays were used to detect the viability and proliferative capacity of A549 cells, and flow cytometry analysis was applied to determine A549 cell apoptosis. The interaction between RNA and downstream targets was explored using RNA Pull-down, RIP, and dual-Luciferase Reporter Assay assays. Western blot was used to measure the levels of downstream target TMEM14A as well as key proteins on the Wnt/βcatenin pathway.

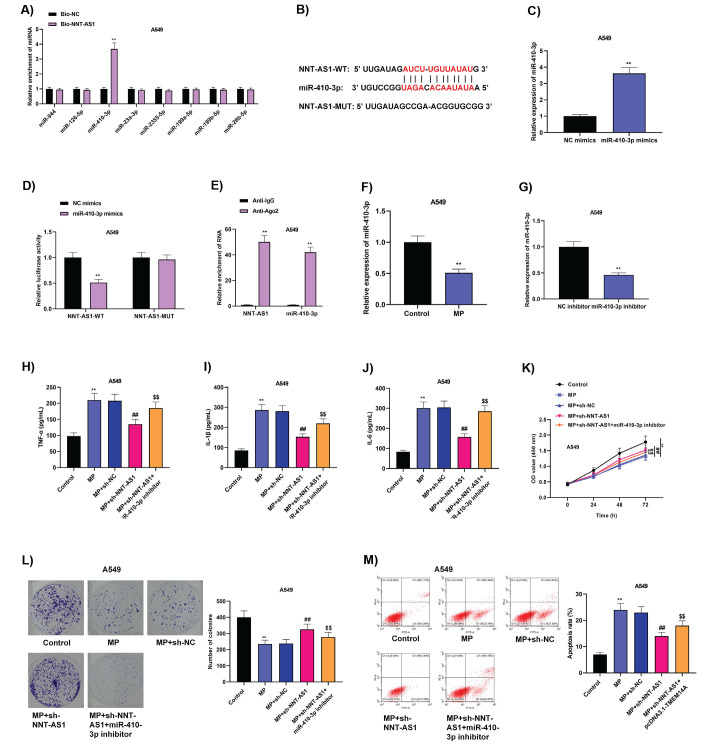
Results: NNT-AS1 was upregulated in MPP mice and MP-stimulated A549 cells, accompanied by increased levels of inflammatory mediators, which were suppressed by NNT-AS1 silencing. Besides, NNT-AS1 deficiency elevated the proliferation while inhibiting apoptosis in MP-induced A549 cells. Additionally, through online databases and mechanical assays, we verified that NNT-AS1 served as a miRNA sponge for miR-410-3p, and transmembrane protein 14A (TMEM14A) was targeted by miR-410-3p. NNT-AS1 elevated TMEM14A expression by interacting with miR-410-3p. Moreover, NNT-AS1 promoted the activation of the Wnt/β-catenin pathway via elevating TMEM14A expression. Further rescue experiments validated that miR-410-3p inhibition or TMEM14A elevation rescued the impacts of NNT-AS1 silencing on proliferation, apoptosis, as well as inflammation in MP-stimulated A549 cells.

Conclusions: Our study unveiled that NNT-AS1 facilitated inflammatory injury in MP-stimulated A549 cells via the miR-410-3p/TMEM14A/Wnt/βcatenin signalling pathway, which might provide a novel therapeutic target for MPP.

Abstract Image

Abstract Image

Abstract Image

NNT-AS1:通过Mir-410-3p/TMEM14A/Wnt/ΒCatenin信号通路治疗肺炎支原体肺炎的长链非编码RNA
背景:长链非编码RNA (lncRNA) NNT-AS1参与多种肺部和炎症性疾病的进展,据报道在肺炎支原体肺炎(MPP)患者中表达上调。然而,其在MPP进展中的作用在很大程度上仍然未知。目的:研究lncRNA NNT-AS1在MPP中的功能和作用机制。材料与方法:建立肺炎支原体(Mycoplasma pneumonia, MP)刺激小鼠模型和MP诱导的A549细胞,探讨NNT-AS1敲低对MPP进展的影响。ELISA法检测炎性因子TNF-α、IL-1β、IL-6水平。采用H&E染色法观察小鼠肺组织组织学变化。RT-qPCR检测NNT-AS1在小鼠肺组织或A549细胞中的表达。采用CCK-8法和集落形成法检测A549细胞的活力和增殖能力,采用流式细胞术检测A549细胞凋亡情况。利用RNA Pull-down、RIP和双荧光素酶报告基因测定法探索RNA与下游靶点之间的相互作用。Western blot检测下游靶蛋白TMEM14A以及Wnt/βcatenin通路上的关键蛋白水平。结果:NNT-AS1在MPP小鼠和mp刺激的A549细胞中上调,同时炎症介质水平升高,炎症介质被NNT-AS1沉默抑制。此外,在mp诱导的A549细胞中,NNT-AS1缺失可促进细胞增殖,抑制细胞凋亡。此外,通过在线数据库和机械实验,我们验证了NNT-AS1作为miR-410-3p的miRNA海绵,而跨膜蛋白14A (TMEM14A)被miR-410-3p靶向。NNT-AS1通过与miR-410-3p相互作用提高TMEM14A的表达。此外,NNT-AS1通过提高TMEM14A表达促进Wnt/β-catenin通路的激活。进一步的挽救实验证实,miR-410-3p抑制或TMEM14A升高挽救了NNT-AS1沉默对mp刺激的A549细胞增殖、凋亡和炎症的影响。结论:我们的研究揭示了NNT-AS1通过miR-410-3p/TMEM14A/Wnt/βcatenin信号通路促进mp刺激的A549细胞的炎症损伤,这可能为MPP提供新的治疗靶点。
本文章由计算机程序翻译,如有差异,请以英文原文为准。
求助全文
约1分钟内获得全文 求助全文
来源期刊
Iranian Journal of Biotechnology
Iranian Journal of Biotechnology BIOTECHNOLOGY & APPLIED MICROBIOLOGY-
CiteScore
2.60
自引率
7.70%
发文量
20
期刊介绍: Iranian Journal of Biotechnology (IJB) is published quarterly by the National Institute of Genetic Engineering and Biotechnology. IJB publishes original scientific research papers in the broad area of Biotechnology such as, Agriculture, Animal and Marine Sciences, Basic Sciences, Bioinformatics, Biosafety and Bioethics, Environment, Industry and Mining and Medical Sciences.
×
引用
GB/T 7714-2015
复制
MLA
复制
APA
复制
导出至
BibTeX EndNote RefMan NoteFirst NoteExpress
×
提示
您的信息不完整,为了账户安全,请先补充。
现在去补充
×
提示
您因"违规操作"
具体请查看互助需知
我知道了
×
提示
确定
请完成安全验证×
copy
已复制链接
快去分享给好友吧!
我知道了
右上角分享
点击右上角分享
0
联系我们:info@booksci.cn Book学术提供免费学术资源搜索服务,方便国内外学者检索中英文文献。致力于提供最便捷和优质的服务体验。 Copyright © 2023 布克学术 All rights reserved.
京ICP备2023020795号-1
ghs 京公网安备 11010802042870号
Book学术文献互助
Book学术文献互助群
群 号:604180095
Book学术官方微信