Augmentation of [18F]-C-SNAT4 PET imaging of apoptosis after radiotherapy using a cold mixing strategy.

IF 3.1 3区 医学 Q1 RADIOLOGY, NUCLEAR MEDICINE & MEDICAL IMAGING
Jeffrey Qiu, Min Chen, Zixin Chen, Corinne Beinat, Stavros Melemenidis, Edward Graves, Jianghong Rao
{"title":"Augmentation of [<sup>18</sup>F]-C-SNAT4 PET imaging of apoptosis after radiotherapy using a cold mixing strategy.","authors":"Jeffrey Qiu, Min Chen, Zixin Chen, Corinne Beinat, Stavros Melemenidis, Edward Graves, Jianghong Rao","doi":"10.1186/s13550-025-01255-1","DOIUrl":null,"url":null,"abstract":"<p><strong>Background: </strong>Positron Emission Tomography (PET) imaging can monitor cancer treatment response by non-invasively detecting apoptosis in vivo. Signal-to-noise (SNR) remains one of the critical barriers to approval for clinical use. We have previously developed a PET tracer [18 F]-C-SNAT4 for imaging capase-3 activity in apoptotic tumors induced by chemo- and immunotherapy. [18 F]-C-SNAT4 is designed to undergo caspase-3 activated intramolecular cyclization. The product then self-assembles in situ into nanoparticles to generate preferential retention of F18 radioactivity in apoptotic cells. This unique mechanism prompted us to investigate if a cold mixture could enhance the probe retention and further augment the sensitivity for imaging radiotherapy.</p><p><strong>Results: </strong>[18 F]-C-SNAT4 and hot/cold mixture [18 F]/[19 F]-C-SNAT4 were used to detect human NSCLC (NCI-H460) apoptosis induced by radiation. Both hot [18 F]-C-SNAT4 and hot/cold mixture [18 F]/[19 F]-C-SNAT4 had significantly increased uptake in radiation treated vs. untreated NCI-H460 cells in vitro. A 1: 80 hot/cold mixture increased signal by 1.6x compared to [18 F]-C-SNAT4 alone. In vivo studies were performed in murine xenograft models in high-dose radiation and low-dose radiation treatment groups. The hot/cold mixture showed an increase in the signal by 2.5x in high-dose radiation treated murine NCI-H460 xenograft models. Low-dose radiation induced apoptosis was only detected with the hot/cold mixture with 2.4x signal compared to hot [18 F]-C-SNAT4. Toxicity and dosimetry safety were evaluated at 250x and 10x respective dosages, then normalized to human dose equivalent.</p><p><strong>Conclusion: </strong>A hot/cold mixture of [18 F]/[19 F]-C-SNAT4 generates significantly more signal compared to hot [18 F]-C-SNAT4, leading to higher sensitivity in detecting treatment response. This may present a solution to low sensitivity in the translation of apoptosis-specific radionuclides to clinical application.</p>","PeriodicalId":11611,"journal":{"name":"EJNMMI Research","volume":"15 1","pages":"65"},"PeriodicalIF":3.1000,"publicationDate":"2025-06-03","publicationTypes":"Journal Article","fieldsOfStudy":null,"isOpenAccess":false,"openAccessPdf":"https://www.ncbi.nlm.nih.gov/pmc/articles/PMC12133672/pdf/","citationCount":"0","resultStr":null,"platform":"Semanticscholar","paperid":null,"PeriodicalName":"EJNMMI Research","FirstCategoryId":"3","ListUrlMain":"https://doi.org/10.1186/s13550-025-01255-1","RegionNum":3,"RegionCategory":"医学","ArticlePicture":[],"TitleCN":null,"AbstractTextCN":null,"PMCID":null,"EPubDate":"","PubModel":"","JCR":"Q1","JCRName":"RADIOLOGY, NUCLEAR MEDICINE & MEDICAL IMAGING","Score":null,"Total":0}
引用次数: 0

Abstract

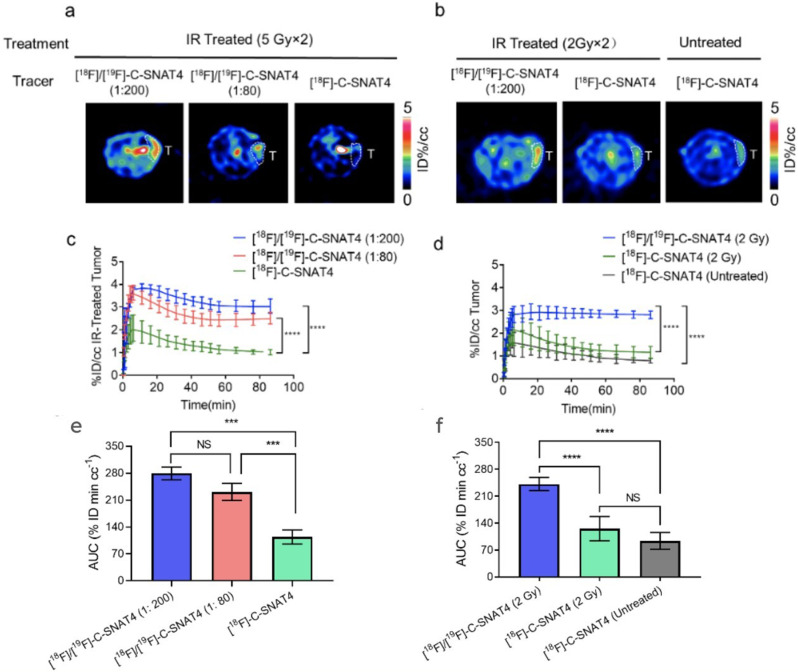
Background: Positron Emission Tomography (PET) imaging can monitor cancer treatment response by non-invasively detecting apoptosis in vivo. Signal-to-noise (SNR) remains one of the critical barriers to approval for clinical use. We have previously developed a PET tracer [18 F]-C-SNAT4 for imaging capase-3 activity in apoptotic tumors induced by chemo- and immunotherapy. [18 F]-C-SNAT4 is designed to undergo caspase-3 activated intramolecular cyclization. The product then self-assembles in situ into nanoparticles to generate preferential retention of F18 radioactivity in apoptotic cells. This unique mechanism prompted us to investigate if a cold mixture could enhance the probe retention and further augment the sensitivity for imaging radiotherapy.

Results: [18 F]-C-SNAT4 and hot/cold mixture [18 F]/[19 F]-C-SNAT4 were used to detect human NSCLC (NCI-H460) apoptosis induced by radiation. Both hot [18 F]-C-SNAT4 and hot/cold mixture [18 F]/[19 F]-C-SNAT4 had significantly increased uptake in radiation treated vs. untreated NCI-H460 cells in vitro. A 1: 80 hot/cold mixture increased signal by 1.6x compared to [18 F]-C-SNAT4 alone. In vivo studies were performed in murine xenograft models in high-dose radiation and low-dose radiation treatment groups. The hot/cold mixture showed an increase in the signal by 2.5x in high-dose radiation treated murine NCI-H460 xenograft models. Low-dose radiation induced apoptosis was only detected with the hot/cold mixture with 2.4x signal compared to hot [18 F]-C-SNAT4. Toxicity and dosimetry safety were evaluated at 250x and 10x respective dosages, then normalized to human dose equivalent.

Conclusion: A hot/cold mixture of [18 F]/[19 F]-C-SNAT4 generates significantly more signal compared to hot [18 F]-C-SNAT4, leading to higher sensitivity in detecting treatment response. This may present a solution to low sensitivity in the translation of apoptosis-specific radionuclides to clinical application.

Abstract Image

Abstract Image

Abstract Image

使用冷混合策略增强放疗后凋亡的[18F]-C-SNAT4 PET成像。
背景:正电子发射断层扫描(PET)成像可以通过无创检测体内细胞凋亡来监测癌症治疗反应。信噪比(SNR)仍然是批准临床应用的关键障碍之一。我们之前开发了一种PET示踪剂[18f]- c - snat4,用于成像化疗和免疫治疗诱导的凋亡肿瘤中capase-3的活性。[18 F]-C-SNAT4被设计为经过caspase-3激活的分子内环化。然后产物在原位自组装成纳米颗粒,在凋亡细胞中产生F18放射性的优先保留。这种独特的机制促使我们研究冷混合物是否可以增强探针保留并进一步增强成像放疗的敏感性。结果:用[18f]-C-SNAT4和热/冷混合物[18f]/[19f]-C-SNAT4检测辐射诱导的人NSCLC (NCI-H460)细胞凋亡。热[18 F]-C-SNAT4和热/冷混合物[18 F]/[19 F]-C-SNAT4在体外辐射处理的NCI-H460细胞中与未处理的相比,摄取显著增加。与单独使用[18 F]-C-SNAT4相比,1:80的冷热混合物使信号增加1.6倍。在高剂量辐射和低剂量辐射治疗组的小鼠异种移植模型中进行了体内研究。在高剂量辐射处理的小鼠NCI-H460异种移植模型中,热/冷混合物的信号增加了2.5倍。低剂量辐射诱导的细胞凋亡仅在热/冷混合物中检测到,信号比热[18 F]-C-SNAT4高2.4倍。分别在250倍和10倍剂量下评估毒性和剂量学安全性,然后归一化为人体剂量当量。结论:热/冷混合[18 F]/[19 F]-C-SNAT4比热混合[18 F]-C-SNAT4产生的信号明显更多,检测治疗反应的灵敏度更高。这可能为细胞凋亡特异性放射性核素转化为临床应用的低敏感性提供了一个解决方案。
本文章由计算机程序翻译,如有差异,请以英文原文为准。
求助全文
约1分钟内获得全文 求助全文
来源期刊
EJNMMI Research
EJNMMI Research RADIOLOGY, NUCLEAR MEDICINE & MEDICAL IMAGING&nb-
CiteScore
5.90
自引率
3.10%
发文量
72
审稿时长
13 weeks
期刊介绍: EJNMMI Research publishes new basic, translational and clinical research in the field of nuclear medicine and molecular imaging. Regular features include original research articles, rapid communication of preliminary data on innovative research, interesting case reports, editorials, and letters to the editor. Educational articles on basic sciences, fundamental aspects and controversy related to pre-clinical and clinical research or ethical aspects of research are also welcome. Timely reviews provide updates on current applications, issues in imaging research and translational aspects of nuclear medicine and molecular imaging technologies. The main emphasis is placed on the development of targeted imaging with radiopharmaceuticals within the broader context of molecular probes to enhance understanding and characterisation of the complex biological processes underlying disease and to develop, test and guide new treatment modalities, including radionuclide therapy.
×
引用
GB/T 7714-2015
复制
MLA
复制
APA
复制
导出至
BibTeX EndNote RefMan NoteFirst NoteExpress
×
提示
您的信息不完整,为了账户安全,请先补充。
现在去补充
×
提示
您因"违规操作"
具体请查看互助需知
我知道了
×
提示
确定
请完成安全验证×
copy
已复制链接
快去分享给好友吧!
我知道了
右上角分享
点击右上角分享
0
联系我们:info@booksci.cn Book学术提供免费学术资源搜索服务,方便国内外学者检索中英文文献。致力于提供最便捷和优质的服务体验。 Copyright © 2023 布克学术 All rights reserved.
京ICP备2023020795号-1
ghs 京公网安备 11010802042870号
Book学术文献互助
Book学术文献互助群
群 号:604180095
Book学术官方微信