APG-115 synergizes with bortezomib to induce apoptosis in cervical cancer cells.

IF 2.2 4区 医学 Q3 ONCOLOGY
Anti-Cancer Drugs Pub Date : 2025-09-01 Epub Date: 2025-06-03 DOI:10.1097/CAD.0000000000001735
Chuanyue Sun, Xueqiong Meng, Xiaoxi Cui, Shihao Liang, Jie Sun, Binghui Zhang, Yanhong Cui, Yinzhen Zhao, Ning Chen, Kangli Tian, Yixiang Chen
{"title":"APG-115 synergizes with bortezomib to induce apoptosis in cervical cancer cells.","authors":"Chuanyue Sun, Xueqiong Meng, Xiaoxi Cui, Shihao Liang, Jie Sun, Binghui Zhang, Yanhong Cui, Yinzhen Zhao, Ning Chen, Kangli Tian, Yixiang Chen","doi":"10.1097/CAD.0000000000001735","DOIUrl":null,"url":null,"abstract":"<p><p>Despite significant advancements in vaccination, screening, and therapeutic strategies have substantially reduced cervical cancer incidence, effective treatment for this disease remains a major clinical challenge. This study reveals that APG-115, a murine double minute 2 (MDM2) inhibitor, upregulates the transcription and expression of MDM2, p53, and p21, effectively inhibiting cell proliferation and inducing apoptosis in cervical cancer cells. Mechanistically, APG-115 suppresses the activation of the AKT and ERK signaling pathways and reduces the expression of antiapoptotic proteins BCL-2, BCL-xL, and MCL-1, while promoting the expression of pro-apoptotic proteins BAK, BAX, and BIM. Notably, the combination of APG-115 with bortezomib enhances p53 and p21 expression, synergistically induces cell apoptosis. In the cervical cancer xenograft models, APG-115 and bortezomib significantly downregulated the expression of Ki67 and BCL-2 while markedly increasing p21 protein levels, effectively suppressing tumor growth and inducing apoptosis. The combination further amplified the effects on Ki67, BCL-2, and p21 expression, leading to enhanced tumor growth inhibition. In summary, this study demonstrates that APG-115 exerts antitumor effects in cervical cancer, and its combination with bortezomib further enhances this inhibitory effect, probably through maximal activation of p53 and inhibition of BCL-2, suggesting a potential application of APG-115 in the treatment of cervical cancer.</p>","PeriodicalId":7969,"journal":{"name":"Anti-Cancer Drugs","volume":" ","pages":"637-647"},"PeriodicalIF":2.2000,"publicationDate":"2025-09-01","publicationTypes":"Journal Article","fieldsOfStudy":null,"isOpenAccess":false,"openAccessPdf":"https://www.ncbi.nlm.nih.gov/pmc/articles/PMC12329801/pdf/","citationCount":"0","resultStr":null,"platform":"Semanticscholar","paperid":null,"PeriodicalName":"Anti-Cancer Drugs","FirstCategoryId":"3","ListUrlMain":"https://doi.org/10.1097/CAD.0000000000001735","RegionNum":4,"RegionCategory":"医学","ArticlePicture":[],"TitleCN":null,"AbstractTextCN":null,"PMCID":null,"EPubDate":"2025/6/3 0:00:00","PubModel":"Epub","JCR":"Q3","JCRName":"ONCOLOGY","Score":null,"Total":0}
引用次数: 0

Abstract

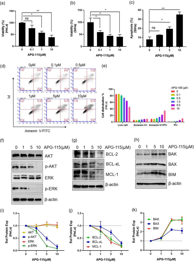
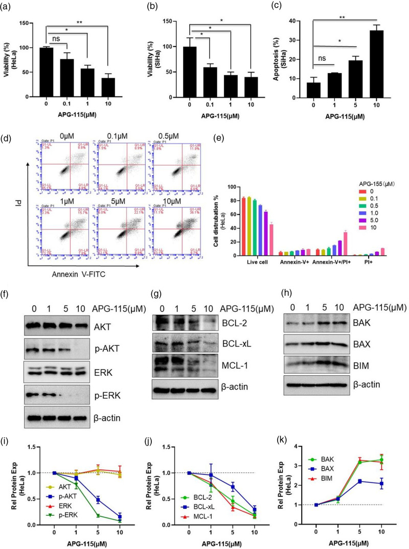
Despite significant advancements in vaccination, screening, and therapeutic strategies have substantially reduced cervical cancer incidence, effective treatment for this disease remains a major clinical challenge. This study reveals that APG-115, a murine double minute 2 (MDM2) inhibitor, upregulates the transcription and expression of MDM2, p53, and p21, effectively inhibiting cell proliferation and inducing apoptosis in cervical cancer cells. Mechanistically, APG-115 suppresses the activation of the AKT and ERK signaling pathways and reduces the expression of antiapoptotic proteins BCL-2, BCL-xL, and MCL-1, while promoting the expression of pro-apoptotic proteins BAK, BAX, and BIM. Notably, the combination of APG-115 with bortezomib enhances p53 and p21 expression, synergistically induces cell apoptosis. In the cervical cancer xenograft models, APG-115 and bortezomib significantly downregulated the expression of Ki67 and BCL-2 while markedly increasing p21 protein levels, effectively suppressing tumor growth and inducing apoptosis. The combination further amplified the effects on Ki67, BCL-2, and p21 expression, leading to enhanced tumor growth inhibition. In summary, this study demonstrates that APG-115 exerts antitumor effects in cervical cancer, and its combination with bortezomib further enhances this inhibitory effect, probably through maximal activation of p53 and inhibition of BCL-2, suggesting a potential application of APG-115 in the treatment of cervical cancer.

Abstract Image

Abstract Image

Abstract Image

Abstract Image

Abstract Image

Abstract Image

APG-115与硼替佐米协同诱导宫颈癌细胞凋亡。
尽管在疫苗接种、筛查和治疗策略方面取得了重大进展,大大降低了宫颈癌的发病率,但有效治疗这种疾病仍然是一项重大的临床挑战。本研究发现,小鼠双分钟2 (MDM2)抑制剂APG-115可上调MDM2、p53和p21的转录和表达,有效抑制宫颈癌细胞增殖,诱导细胞凋亡。机制上,APG-115抑制AKT和ERK信号通路的激活,降低抗凋亡蛋白BCL-2、BCL-xL和MCL-1的表达,同时促进促凋亡蛋白BAK、BAX和BIM的表达。值得注意的是,APG-115联合硼替佐米可增强p53和p21的表达,协同诱导细胞凋亡。在宫颈癌异种移植模型中,APG-115和硼替佐米显著下调Ki67和BCL-2的表达,同时显著提高p21蛋白的表达水平,有效抑制肿瘤生长并诱导细胞凋亡。该组合进一步放大了对Ki67、BCL-2和p21表达的影响,从而增强了肿瘤生长抑制。综上所述,本研究表明APG-115在宫颈癌中具有抗肿瘤作用,与硼替佐米联用可能通过最大限度地激活p53和抑制BCL-2进一步增强了这种抑制作用,提示APG-115在宫颈癌治疗中的潜在应用。
本文章由计算机程序翻译,如有差异,请以英文原文为准。
求助全文
约1分钟内获得全文 求助全文
来源期刊
Anti-Cancer Drugs
Anti-Cancer Drugs 医学-药学
CiteScore
3.80
自引率
0.00%
发文量
244
审稿时长
3 months
期刊介绍: Anti-Cancer Drugs reports both clinical and experimental results related to anti-cancer drugs, and welcomes contributions on anti-cancer drug design, drug delivery, pharmacology, hormonal and biological modalities and chemotherapy evaluation. An internationally refereed journal devoted to the fast publication of innovative investigations on therapeutic agents against cancer, Anti-Cancer Drugs aims to stimulate and report research on both toxic and non-toxic anti-cancer agents. Consequently, the scope on the journal will cover both conventional cytotoxic chemotherapy and hormonal or biological response modalities such as interleukins and immunotherapy. Submitted articles undergo a preliminary review by the editor. Some articles may be returned to authors without further consideration. Those being considered for publication will undergo further assessment and peer-review by the editors and those invited to do so from a reviewer pool.
×
引用
GB/T 7714-2015
复制
MLA
复制
APA
复制
导出至
BibTeX EndNote RefMan NoteFirst NoteExpress
×
提示
您的信息不完整,为了账户安全,请先补充。
现在去补充
×
提示
您因"违规操作"
具体请查看互助需知
我知道了
×
提示
确定
请完成安全验证×
copy
已复制链接
快去分享给好友吧!
我知道了
右上角分享
点击右上角分享
0
联系我们:info@booksci.cn Book学术提供免费学术资源搜索服务,方便国内外学者检索中英文文献。致力于提供最便捷和优质的服务体验。 Copyright © 2023 布克学术 All rights reserved.
京ICP备2023020795号-1
ghs 京公网安备 11010802042870号
Book学术文献互助
Book学术文献互助群
群 号:604180095
Book学术官方微信