High ovarian hormones present during fear extinction reduce fear relapse through a nigrostriatal dopamine pathway.

IF 5.1 2区 医学 Q1 ENDOCRINOLOGY & METABOLISM
Alyssa A Hohorst, Margaret K Tanner, Rebecca Han, Kamryn M Korth, Jessica D Westerman, Carolina Sanchez Mendoza, Miles Q Dryden, Lareina A Alvarez, Remla A Abdul, Esteban C Loetz, Erik B Oleson, Benjamin N Greenwood
{"title":"High ovarian hormones present during fear extinction reduce fear relapse through a nigrostriatal dopamine pathway.","authors":"Alyssa A Hohorst, Margaret K Tanner, Rebecca Han, Kamryn M Korth, Jessica D Westerman, Carolina Sanchez Mendoza, Miles Q Dryden, Lareina A Alvarez, Remla A Abdul, Esteban C Loetz, Erik B Oleson, Benjamin N Greenwood","doi":"10.1186/s13293-025-00722-7","DOIUrl":null,"url":null,"abstract":"<p><strong>Background: </strong>Elevated ovarian hormones during fear extinction can enhance fear extinction memory retention and reduce fear renewal, but the mechanisms remain unknown. High levels of ovarian hormones are associated with heightened dopamine (DA) transmission, a key player in fear extinction. In males, stimulation of substantia nigra (SN) DA neurons during fear extinction reduces renewal; an effect mimicked by DA D1 receptor agonist administration into the dorsolateral striatum (DLS), a primary target of the SN. The current studies tested the role of the SN-DLS pathway in estrous cycle-modulation of fear extinction and relapse.</p><p><strong>Methods: </strong>Male and female Long-Evans rats were used to investigate the effects of sex and ovarian hormone levels during fear extinction on later fear relapse and underlying mechanisms. Fear extinction-induced cFos in SN DA neurons was quantified with double-label immunohistochemistry. An intersectional chemogenetic approach was used to determine whether SN-DLS pathway activity during fear extinction is necessary and sufficient for observed effects of ovarian hormones on fear relapse. Finally, fast scan cyclic voltammetry revealed the effects of sex and ovarian hormones on electrically-evoked DA release in the DLS and verified the effectiveness of chemogenetic approaches.</p><p><strong>Results: </strong>Female rats exposed to fear extinction during proestrus or estrus (Pro/Est; high hormones) had less relapse (renewal and spontaneous recovery) compared to males or females exposed to fear extinction during metestrus or diestrus (Met/Di; low hormones). Fear extinction-induced cFos within SN DA neurons and electrically-evoked DA release in the DLS was highest in female rats during Pro/Est. The behavioral and neurochemical effects of Pro/Est were mimicked by estradiol administration to ovariectomized female rats. Inhibition of the SN-DLS pathway suppressed electrically-evoked DA release in the DLS and restored fear renewal in females exposed to simultaneous fear extinction and SN-DLS inhibition during Pro/Est. Conversely, stimulation of the SN-DLS pathway during extinction reduced fear renewal in males.</p><p><strong>Conclusions: </strong>Results indicate that ovarian hormones present during fear extinction reduce later fear relapse through a SN-DLS dopamine pathway. Data suggest the SN-DLS DA pathway is a novel target for the reduction of fear relapse in both sexes.</p>","PeriodicalId":8890,"journal":{"name":"Biology of Sex Differences","volume":"16 1","pages":"38"},"PeriodicalIF":5.1000,"publicationDate":"2025-06-01","publicationTypes":"Journal Article","fieldsOfStudy":null,"isOpenAccess":false,"openAccessPdf":"https://www.ncbi.nlm.nih.gov/pmc/articles/PMC12128558/pdf/","citationCount":"0","resultStr":null,"platform":"Semanticscholar","paperid":null,"PeriodicalName":"Biology of Sex Differences","FirstCategoryId":"3","ListUrlMain":"https://doi.org/10.1186/s13293-025-00722-7","RegionNum":2,"RegionCategory":"医学","ArticlePicture":[],"TitleCN":null,"AbstractTextCN":null,"PMCID":null,"EPubDate":"","PubModel":"","JCR":"Q1","JCRName":"ENDOCRINOLOGY & METABOLISM","Score":null,"Total":0}
引用次数: 0

Abstract

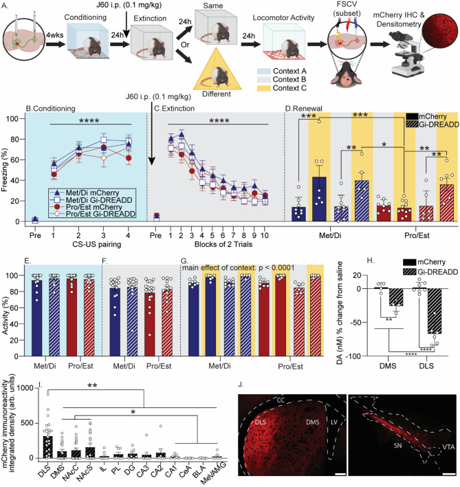
Background: Elevated ovarian hormones during fear extinction can enhance fear extinction memory retention and reduce fear renewal, but the mechanisms remain unknown. High levels of ovarian hormones are associated with heightened dopamine (DA) transmission, a key player in fear extinction. In males, stimulation of substantia nigra (SN) DA neurons during fear extinction reduces renewal; an effect mimicked by DA D1 receptor agonist administration into the dorsolateral striatum (DLS), a primary target of the SN. The current studies tested the role of the SN-DLS pathway in estrous cycle-modulation of fear extinction and relapse.

Methods: Male and female Long-Evans rats were used to investigate the effects of sex and ovarian hormone levels during fear extinction on later fear relapse and underlying mechanisms. Fear extinction-induced cFos in SN DA neurons was quantified with double-label immunohistochemistry. An intersectional chemogenetic approach was used to determine whether SN-DLS pathway activity during fear extinction is necessary and sufficient for observed effects of ovarian hormones on fear relapse. Finally, fast scan cyclic voltammetry revealed the effects of sex and ovarian hormones on electrically-evoked DA release in the DLS and verified the effectiveness of chemogenetic approaches.

Results: Female rats exposed to fear extinction during proestrus or estrus (Pro/Est; high hormones) had less relapse (renewal and spontaneous recovery) compared to males or females exposed to fear extinction during metestrus or diestrus (Met/Di; low hormones). Fear extinction-induced cFos within SN DA neurons and electrically-evoked DA release in the DLS was highest in female rats during Pro/Est. The behavioral and neurochemical effects of Pro/Est were mimicked by estradiol administration to ovariectomized female rats. Inhibition of the SN-DLS pathway suppressed electrically-evoked DA release in the DLS and restored fear renewal in females exposed to simultaneous fear extinction and SN-DLS inhibition during Pro/Est. Conversely, stimulation of the SN-DLS pathway during extinction reduced fear renewal in males.

Conclusions: Results indicate that ovarian hormones present during fear extinction reduce later fear relapse through a SN-DLS dopamine pathway. Data suggest the SN-DLS DA pathway is a novel target for the reduction of fear relapse in both sexes.

Abstract Image

Abstract Image

Abstract Image

在恐惧消退过程中存在的高卵巢激素通过黑质纹状体多巴胺途径减少恐惧复发。
背景:恐惧消退过程中卵巢激素升高可增强恐惧消退记忆保留,减少恐惧更新,但机制尚不清楚。卵巢激素水平高与多巴胺(DA)传递增加有关,多巴胺是消除恐惧的关键因素。在男性中,在恐惧消退过程中刺激黑质DA神经元会减少更新;DA D1受体激动剂进入背外侧纹状体(DLS),这是SN的主要靶点。目前的研究测试了SN-DLS通路在恐惧消退和复发的发情周期调节中的作用。方法:采用雄性和雌性Long-Evans大鼠,研究恐惧消退过程中性激素和卵巢激素水平对恐惧复发的影响及其机制。采用双标记免疫组化方法定量分析SN DA神经元恐惧消除诱导的cFos。交叉化学遗传学方法用于确定恐惧消退过程中SN-DLS通路的活性对于观察到的卵巢激素对恐惧复发的影响是否必要和充分。最后,快速扫描循环伏安法揭示了性激素和卵巢激素对DLS电诱发DA释放的影响,验证了化学发生方法的有效性。结果:雌性大鼠在发情前期或发情期(Pro/Est;高激素)的复发(更新和自发恢复)比暴露于恐惧消退的男性或女性在春潮或春潮期间(Met/Di;低激素)。在Pro/Est期间,雌性大鼠SN - DA神经元中恐惧消退诱导的cFos和DLS中电诱发的DA释放在雌性大鼠中最高。用雌二醇模拟Pro/Est对去卵巢雌性大鼠的行为和神经化学影响。在Pro/Est过程中,对SN-DLS通路的抑制抑制了DLS中电诱发的DA释放,并恢复了同时存在恐惧消退和SN-DLS抑制的女性的恐惧更新。相反,在灭绝过程中刺激SN-DLS通路会减少雄性的恐惧更新。结论:结果表明,恐惧消退过程中存在的卵巢激素通过SN-DLS多巴胺通路减少了后期恐惧复发。数据表明,SN-DLS DA通路是减少男女恐惧复发的新靶点。
本文章由计算机程序翻译,如有差异,请以英文原文为准。
求助全文
约1分钟内获得全文 求助全文
来源期刊
Biology of Sex Differences
Biology of Sex Differences ENDOCRINOLOGY & METABOLISM-GENETICS & HEREDITY
CiteScore
12.10
自引率
1.30%
发文量
69
审稿时长
14 weeks
期刊介绍: Biology of Sex Differences is a unique scientific journal focusing on sex differences in physiology, behavior, and disease from molecular to phenotypic levels, incorporating both basic and clinical research. The journal aims to enhance understanding of basic principles and facilitate the development of therapeutic and diagnostic tools specific to sex differences. As an open-access journal, it is the official publication of the Organization for the Study of Sex Differences and co-published by the Society for Women's Health Research. Topical areas include, but are not limited to sex differences in: genomics; the microbiome; epigenetics; molecular and cell biology; tissue biology; physiology; interaction of tissue systems, in any system including adipose, behavioral, cardiovascular, immune, muscular, neural, renal, and skeletal; clinical studies bearing on sex differences in disease or response to therapy.
×
引用
GB/T 7714-2015
复制
MLA
复制
APA
复制
导出至
BibTeX EndNote RefMan NoteFirst NoteExpress
×
提示
您的信息不完整,为了账户安全,请先补充。
现在去补充
×
提示
您因"违规操作"
具体请查看互助需知
我知道了
×
提示
确定
请完成安全验证×
copy
已复制链接
快去分享给好友吧!
我知道了
右上角分享
点击右上角分享
0
联系我们:info@booksci.cn Book学术提供免费学术资源搜索服务,方便国内外学者检索中英文文献。致力于提供最便捷和优质的服务体验。 Copyright © 2023 布克学术 All rights reserved.
京ICP备2023020795号-1
ghs 京公网安备 11010802042870号
Book学术文献互助
Book学术文献互助群
群 号:604180095
Book学术官方微信