Impaired membrane lipids in ischemic stroke: a key player in inflammation and thrombosis.

IF 10.1 1区 医学 Q1 IMMUNOLOGY
Qian Wang, Dandan Wang, Yan Gao, Jie Jiang, Minghui Li, Shuhui Li, Xiaowen Hu, Jinfeng Wang, Tianqi Wang, Juan Zhang, Lei Feng, Chao Quan, Ping Zhang, Lan Zheng, Chunling Wan
{"title":"Impaired membrane lipids in ischemic stroke: a key player in inflammation and thrombosis.","authors":"Qian Wang, Dandan Wang, Yan Gao, Jie Jiang, Minghui Li, Shuhui Li, Xiaowen Hu, Jinfeng Wang, Tianqi Wang, Juan Zhang, Lei Feng, Chao Quan, Ping Zhang, Lan Zheng, Chunling Wan","doi":"10.1186/s12974-025-03464-w","DOIUrl":null,"url":null,"abstract":"<p><strong>Background: </strong>Membrane lipids play a crucial role in brain function and cell signalling, and they serve as key biological substrates in inflammatory responses, thrombosis, and energy metabolism. Multiple clinical and molecular evidences suggest that membrane lipids are probably involved in the pathogenesis of ischemic stroke (IS). However, current knowledge about the membrane lipid landscape and its involvement in IS pathophysiology is limited.</p><p><strong>Methods: </strong>We performed untargeted lipidomic analysis on erythrocyte membranes from 56 IS patients and 55 healthy controls. Integrated with gene expression and weighted gene co-expression network analysis, we identified dysregulated lipid signalling pathways and their contributions to IS pathophysiology.</p><p><strong>Results: </strong>A total of 1392 erythrocyte membrane lipids were detected and quantified. Our results revealed significant impairment of membrane lipid homeostasis in IS patients, characterized by a marked reduction in glycerophospholipids (GPLs) and lysophospholipids (LPLs). Further analysis indicated that the impaired lipids were primarily concentrated in three disturbed signalling pathways, including the phospholipase A2-mediated GPL-LPL pathway, the phospholipase C-mediated inositol 1,4,5-trisphosphate/diglyceride pathway, and the sphingosine-1-phosphate (S1P)-S1P receptors pathway. Gene expression results indicated that these pathways were inhibited during the subacute phase of IS. Furthermore, these lipid signalling pathways form a highly interconnected network that collaboratively contributes to inflammation and thrombosis in IS, thereby influencing the progression and prognosis of the disease.</p><p><strong>Conclusion: </strong>Our findings reveal impaired erythrocyte membrane lipid homeostasis in IS, which implicates inflammatory processes and thrombosis in IS. This research offers new insights into the role of membrane lipids in IS pathogenesis, potentially informing future monitoring and therapeutic strategies.</p>","PeriodicalId":16577,"journal":{"name":"Journal of Neuroinflammation","volume":"22 1","pages":"144"},"PeriodicalIF":10.1000,"publicationDate":"2025-05-28","publicationTypes":"Journal Article","fieldsOfStudy":null,"isOpenAccess":false,"openAccessPdf":"https://www.ncbi.nlm.nih.gov/pmc/articles/PMC12117946/pdf/","citationCount":"0","resultStr":null,"platform":"Semanticscholar","paperid":null,"PeriodicalName":"Journal of Neuroinflammation","FirstCategoryId":"3","ListUrlMain":"https://doi.org/10.1186/s12974-025-03464-w","RegionNum":1,"RegionCategory":"医学","ArticlePicture":[],"TitleCN":null,"AbstractTextCN":null,"PMCID":null,"EPubDate":"","PubModel":"","JCR":"Q1","JCRName":"IMMUNOLOGY","Score":null,"Total":0}
引用次数: 0

Abstract

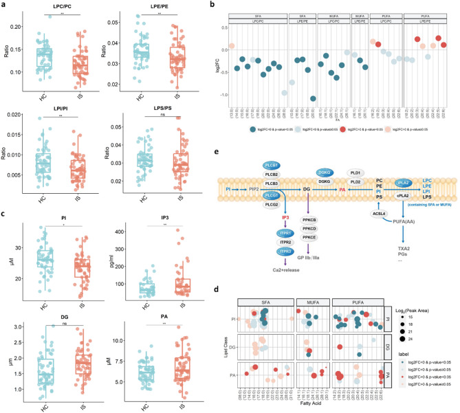
Background: Membrane lipids play a crucial role in brain function and cell signalling, and they serve as key biological substrates in inflammatory responses, thrombosis, and energy metabolism. Multiple clinical and molecular evidences suggest that membrane lipids are probably involved in the pathogenesis of ischemic stroke (IS). However, current knowledge about the membrane lipid landscape and its involvement in IS pathophysiology is limited.

Methods: We performed untargeted lipidomic analysis on erythrocyte membranes from 56 IS patients and 55 healthy controls. Integrated with gene expression and weighted gene co-expression network analysis, we identified dysregulated lipid signalling pathways and their contributions to IS pathophysiology.

Results: A total of 1392 erythrocyte membrane lipids were detected and quantified. Our results revealed significant impairment of membrane lipid homeostasis in IS patients, characterized by a marked reduction in glycerophospholipids (GPLs) and lysophospholipids (LPLs). Further analysis indicated that the impaired lipids were primarily concentrated in three disturbed signalling pathways, including the phospholipase A2-mediated GPL-LPL pathway, the phospholipase C-mediated inositol 1,4,5-trisphosphate/diglyceride pathway, and the sphingosine-1-phosphate (S1P)-S1P receptors pathway. Gene expression results indicated that these pathways were inhibited during the subacute phase of IS. Furthermore, these lipid signalling pathways form a highly interconnected network that collaboratively contributes to inflammation and thrombosis in IS, thereby influencing the progression and prognosis of the disease.

Conclusion: Our findings reveal impaired erythrocyte membrane lipid homeostasis in IS, which implicates inflammatory processes and thrombosis in IS. This research offers new insights into the role of membrane lipids in IS pathogenesis, potentially informing future monitoring and therapeutic strategies.

Abstract Image

Abstract Image

Abstract Image

缺血性卒中中膜脂受损:炎症和血栓形成的关键因素。
背景:膜脂在脑功能和细胞信号传导中起着至关重要的作用,它们是炎症反应、血栓形成和能量代谢的关键生物底物。多种临床和分子证据表明,膜脂可能参与缺血性脑卒中的发病机制。然而,目前关于膜脂景观及其参与IS病理生理的知识是有限的。方法:我们对56名IS患者和55名健康对照者的红细胞膜进行了非靶向脂质组学分析。结合基因表达和加权基因共表达网络分析,我们确定了异常的脂质信号通路及其对IS病理生理的贡献。结果:共检出1392个红细胞膜脂质。我们的研究结果显示,IS患者的膜脂稳态明显受损,其特征是甘油磷脂(GPLs)和溶血磷脂(LPLs)显著减少。进一步分析表明,受损的脂质主要集中在3条受干扰的信号通路上,包括磷脂酶a2介导的GPL-LPL通路、磷脂酶c介导的肌醇1,4,5-三磷酸/二甘油酯通路和鞘氨醇-1-磷酸(S1P)-S1P受体通路。基因表达结果表明,这些途径在IS亚急性期被抑制。此外,这些脂质信号通路形成了一个高度互联的网络,共同促进IS中的炎症和血栓形成,从而影响疾病的进展和预后。结论:我们的研究结果揭示了IS的红细胞膜脂质稳态受损,这与IS的炎症过程和血栓形成有关。这项研究为膜脂在IS发病机制中的作用提供了新的见解,可能为未来的监测和治疗策略提供信息。
本文章由计算机程序翻译,如有差异,请以英文原文为准。
求助全文
约1分钟内获得全文 求助全文
来源期刊
Journal of Neuroinflammation
Journal of Neuroinflammation 医学-神经科学
CiteScore
15.90
自引率
3.20%
发文量
276
审稿时长
1 months
期刊介绍: The Journal of Neuroinflammation is a peer-reviewed, open access publication that emphasizes the interaction between the immune system, particularly the innate immune system, and the nervous system. It covers various aspects, including the involvement of CNS immune mediators like microglia and astrocytes, the cytokines and chemokines they produce, and the influence of peripheral neuro-immune interactions, T cells, monocytes, complement proteins, acute phase proteins, oxidative injury, and related molecular processes. Neuroinflammation is a rapidly expanding field that has significantly enhanced our knowledge of chronic neurological diseases. It attracts researchers from diverse disciplines such as pathology, biochemistry, molecular biology, genetics, clinical medicine, and epidemiology. Substantial contributions to this field have been made through studies involving populations, patients, postmortem tissues, animal models, and in vitro systems. The Journal of Neuroinflammation consolidates research that centers around common pathogenic processes. It serves as a platform for integrative reviews and commentaries in this field.
×
引用
GB/T 7714-2015
复制
MLA
复制
APA
复制
导出至
BibTeX EndNote RefMan NoteFirst NoteExpress
×
提示
您的信息不完整,为了账户安全,请先补充。
现在去补充
×
提示
您因"违规操作"
具体请查看互助需知
我知道了
×
提示
确定
请完成安全验证×
copy
已复制链接
快去分享给好友吧!
我知道了
右上角分享
点击右上角分享
0
联系我们:info@booksci.cn Book学术提供免费学术资源搜索服务,方便国内外学者检索中英文文献。致力于提供最便捷和优质的服务体验。 Copyright © 2023 布克学术 All rights reserved.
京ICP备2023020795号-1
ghs 京公网安备 11010802042870号
Book学术文献互助
Book学术文献互助群
群 号:604180095
Book学术官方微信