GSK-3484862, a DNMT1 degrader, promotes DNMT3B expression in lung cancer cells.

IF 3.2 Q2 BIOCHEMISTRY & MOLECULAR BIOLOGY
NAR cancer Pub Date : 2025-05-27 eCollection Date: 2025-06-01 DOI:10.1093/narcan/zcaf018
Qin Chen, Swanand Hardikar, Kimie Kondo, Nan Dai, Ivan R Corrêa Jr, Meigen Yu, Marcos R Estecio, Xing Zhang, Taiping Chen, Xiaodong Cheng
{"title":"GSK-3484862, a DNMT1 degrader, promotes <i>DNMT3B</i> expression in lung cancer cells.","authors":"Qin Chen, Swanand Hardikar, Kimie Kondo, Nan Dai, Ivan R Corrêa Jr, Meigen Yu, Marcos R Estecio, Xing Zhang, Taiping Chen, Xiaodong Cheng","doi":"10.1093/narcan/zcaf018","DOIUrl":null,"url":null,"abstract":"<p><p>DNA methylation alterations, including hypermethylation and silencing of tumor suppressor genes, contribute to cancer formation and progression. The FDA-approved nucleoside analogs azacytidine and decitabine are effective demethylating agents for hematologic malignancies but their general use has been limited by their toxicity and ineffectiveness against solid tumors. GSK-3484862, a dicyanopyridine-containing, DNMT1-selective inhibitor and degrader, offers a promising lead for developing novel demethylating therapeutics. Here, we demonstrate that GSK-3484862 treatment upregulates <i>DNMT3B</i> expression in lung cancer cell lines (A549 and NCI-H1299). Disrupting <i>DNMT3B</i> in NCI-H1299 sensitizes these cells to GSK-3484862, enhancing its inhibitory effects on cell viability and growth. GSK-3484862 treatment induces demethylation at <i>DNMT3B</i> regulatory elements including a candidate enhancer located ∼10 kb upstream of the <i>DNMT3B</i> transcription start site, as well as at the promoter of <i>TERT</i> (telomerase reverse transcriptase), a potential activator of <i>DNMT3B</i> expression. These demethylation events correlate with upregulation of <i>DNMT3B</i> expression. These findings suggest that combining inhibitors targeting DNMT1, the maintenance methyltransferase, with those targeting DNMT3A/3B, the <i>de novo</i> methyltransferases, or using pan-DNMT inhibitors, could enhance anticancer efficacy and reduce resistance.</p>","PeriodicalId":94149,"journal":{"name":"NAR cancer","volume":"7 2","pages":"zcaf018"},"PeriodicalIF":3.2000,"publicationDate":"2025-05-27","publicationTypes":"Journal Article","fieldsOfStudy":null,"isOpenAccess":false,"openAccessPdf":"https://www.ncbi.nlm.nih.gov/pmc/articles/PMC12107434/pdf/","citationCount":"0","resultStr":null,"platform":"Semanticscholar","paperid":null,"PeriodicalName":"NAR cancer","FirstCategoryId":"1085","ListUrlMain":"https://doi.org/10.1093/narcan/zcaf018","RegionNum":0,"RegionCategory":null,"ArticlePicture":[],"TitleCN":null,"AbstractTextCN":null,"PMCID":null,"EPubDate":"2025/6/1 0:00:00","PubModel":"eCollection","JCR":"Q2","JCRName":"BIOCHEMISTRY & MOLECULAR BIOLOGY","Score":null,"Total":0}
引用次数: 0

Abstract

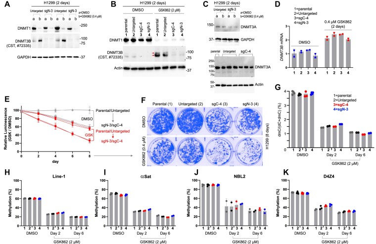
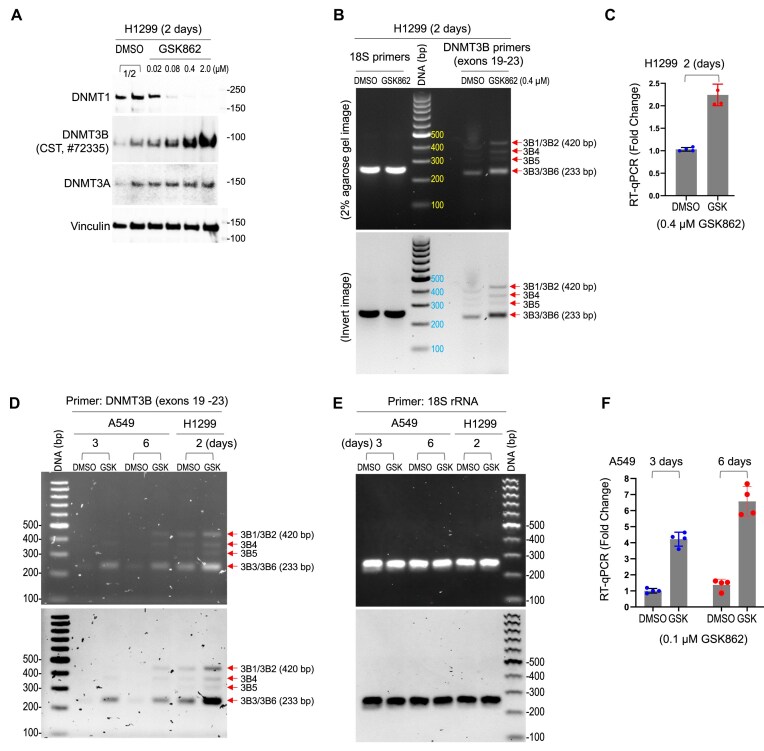
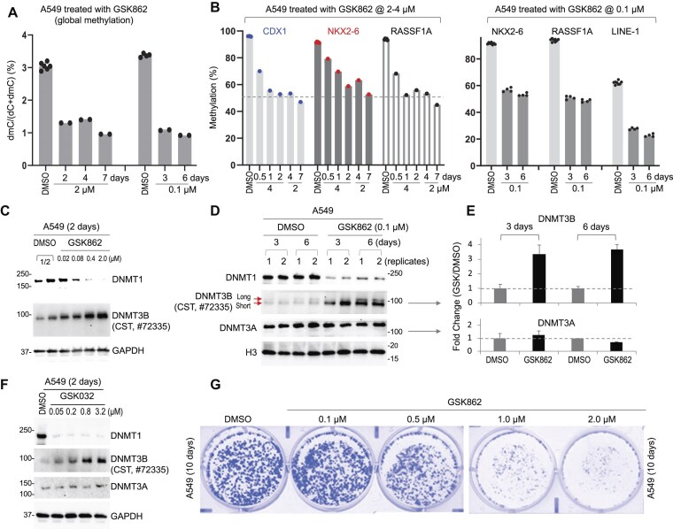
DNA methylation alterations, including hypermethylation and silencing of tumor suppressor genes, contribute to cancer formation and progression. The FDA-approved nucleoside analogs azacytidine and decitabine are effective demethylating agents for hematologic malignancies but their general use has been limited by their toxicity and ineffectiveness against solid tumors. GSK-3484862, a dicyanopyridine-containing, DNMT1-selective inhibitor and degrader, offers a promising lead for developing novel demethylating therapeutics. Here, we demonstrate that GSK-3484862 treatment upregulates DNMT3B expression in lung cancer cell lines (A549 and NCI-H1299). Disrupting DNMT3B in NCI-H1299 sensitizes these cells to GSK-3484862, enhancing its inhibitory effects on cell viability and growth. GSK-3484862 treatment induces demethylation at DNMT3B regulatory elements including a candidate enhancer located ∼10 kb upstream of the DNMT3B transcription start site, as well as at the promoter of TERT (telomerase reverse transcriptase), a potential activator of DNMT3B expression. These demethylation events correlate with upregulation of DNMT3B expression. These findings suggest that combining inhibitors targeting DNMT1, the maintenance methyltransferase, with those targeting DNMT3A/3B, the de novo methyltransferases, or using pan-DNMT inhibitors, could enhance anticancer efficacy and reduce resistance.

Abstract Image

Abstract Image

Abstract Image

GSK-3484862是一种DNMT1降解剂,可促进肺癌细胞中DNMT3B的表达。
DNA甲基化改变,包括肿瘤抑制基因的超甲基化和沉默,有助于癌症的形成和进展。fda批准的核苷类似物阿扎胞苷和地西他滨是治疗血液恶性肿瘤的有效去甲基化药物,但由于它们的毒性和对实体肿瘤的无效,它们的普遍使用受到限制。GSK-3484862是一种含二氰吡啶的dnmt1选择性抑制剂和降解剂,为开发新型去甲基化疗法提供了有希望的先导。在这里,我们证明GSK-3484862治疗上调DNMT3B在肺癌细胞系(A549和NCI-H1299)中的表达。破坏NCI-H1299中的DNMT3B可使这些细胞对GSK-3484862增敏,增强GSK-3484862对细胞活力和生长的抑制作用。GSK-3484862处理诱导DNMT3B调控元件的去甲基化,包括位于DNMT3B转录起始位点上游约10 kb的候选增强子,以及TERT(端粒酶逆转录酶)的启动子,TERT是DNMT3B表达的潜在激活剂。这些去甲基化事件与DNMT3B表达上调相关。这些发现表明,靶向维持性甲基转移酶DNMT1的抑制剂与靶向新甲基转移酶DNMT3A/3B的抑制剂联合使用,或使用泛dnmt抑制剂,可以增强抗癌疗效并降低耐药性。
本文章由计算机程序翻译,如有差异,请以英文原文为准。
求助全文
约1分钟内获得全文 求助全文
来源期刊
CiteScore
6.90
自引率
0.00%
发文量
0
审稿时长
13 weeks
期刊介绍:
×
引用
GB/T 7714-2015
复制
MLA
复制
APA
复制
导出至
BibTeX EndNote RefMan NoteFirst NoteExpress
×
提示
您的信息不完整,为了账户安全,请先补充。
现在去补充
×
提示
您因"违规操作"
具体请查看互助需知
我知道了
×
提示
确定
请完成安全验证×
copy
已复制链接
快去分享给好友吧!
我知道了
右上角分享
点击右上角分享
0
联系我们:info@booksci.cn Book学术提供免费学术资源搜索服务,方便国内外学者检索中英文文献。致力于提供最便捷和优质的服务体验。 Copyright © 2023 布克学术 All rights reserved.
京ICP备2023020795号-1
ghs 京公网安备 11010802042870号
Book学术文献互助
Book学术文献互助群
群 号:604180095
Book学术官方微信