Investigating the Causality and Pathogenesis of Primary Sclerosing Cholangitis in Colorectal Cancer Through Mendelian Randomization and Bioinformatics.

IF 2.1 4区 生物学 Q4 GENETICS & HEREDITY
Genetics research Pub Date : 2025-05-18 eCollection Date: 2025-01-01 DOI:10.1155/genr/5887056
Jie Jiao, Honglei Wang, Danping Sun, Wenbin Yu
{"title":"Investigating the Causality and Pathogenesis of Primary Sclerosing Cholangitis in Colorectal Cancer Through Mendelian Randomization and Bioinformatics.","authors":"Jie Jiao, Honglei Wang, Danping Sun, Wenbin Yu","doi":"10.1155/genr/5887056","DOIUrl":null,"url":null,"abstract":"<p><p><b>Introduction:</b> The relationship between autoimmune diseases and cancer risk has been increasingly studied. Colorectal cancer, a common malignancy with high morbidity and mortality, has been closely linked to inflammatory bowel disease (IBD) in previous research. However, the association and pathogenesis between primary sclerosing cholangitis (PSC) in autoimmune diseases and colorectal cancer remain incompletely understood. Our study directly investigated the relationship between PSC and colorectal cancer, excluding the influence of IBD, and provided new insights into this association. <b>Methods:</b> Mendelian randomization (MR) analysis was first used to investigate the potential causal relationship between PSC and colorectal cancer. Sensitivity analyses were performed to verify the reliability of the MR results. Transcriptomic data were then analyzed based on the Cancer Genome Atlas (TCGA) and the Gene Expression Omnibus (GEO) database, combined with clinical prognostic data for the final identification of core differential genes. <b>Results:</b> MR analysis demonstrated that genetic susceptibility to PSC was associated with an increased risk of colorectal cancer in a European population cohort (ratio: 1.038, 95% confidence interval: 1.016-1.060, and <i>p</i> < 0.001). Furthermore, sensitivity analyses confirmed the robustness of the MR results. Univariate and multivariate Cox analyses identified five core genes: NEDD4L, PPP1R1A, NRG1, KCNJ16, and NECAB2. Patients grouped according to high or low expression of NRG1 showed significant differences in their prognosis (<i>p</i> < 0.001). <b>Conclusion:</b> Our MR study provides evidence that genetic susceptibility to PSC is significantly associated with an increased risk of colorectal cancer in European populations. Analysis of transcriptomic data suggests that NRG1 can be used as a novel biomarker to predict patient prognosis when colorectal cancer and PSC coexist.</p>","PeriodicalId":12778,"journal":{"name":"Genetics research","volume":"2025 ","pages":"5887056"},"PeriodicalIF":2.1000,"publicationDate":"2025-05-18","publicationTypes":"Journal Article","fieldsOfStudy":null,"isOpenAccess":false,"openAccessPdf":"https://www.ncbi.nlm.nih.gov/pmc/articles/PMC12103968/pdf/","citationCount":"0","resultStr":null,"platform":"Semanticscholar","paperid":null,"PeriodicalName":"Genetics research","FirstCategoryId":"99","ListUrlMain":"https://doi.org/10.1155/genr/5887056","RegionNum":4,"RegionCategory":"生物学","ArticlePicture":[],"TitleCN":null,"AbstractTextCN":null,"PMCID":null,"EPubDate":"2025/1/1 0:00:00","PubModel":"eCollection","JCR":"Q4","JCRName":"GENETICS & HEREDITY","Score":null,"Total":0}
引用次数: 0

Abstract

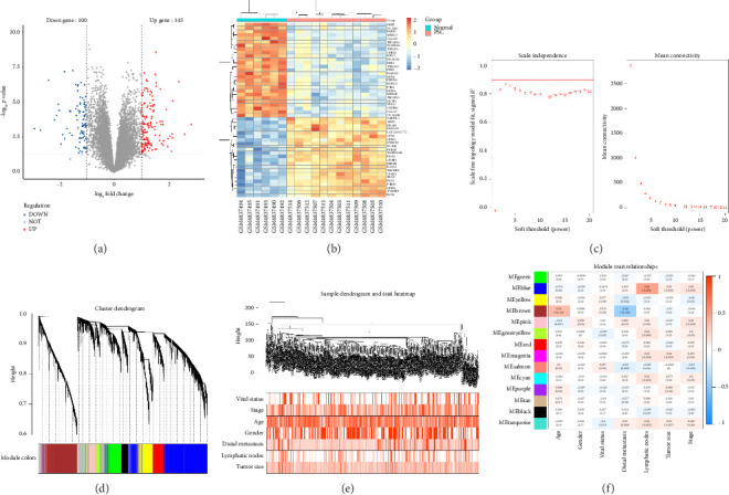
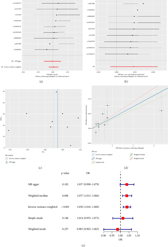
Introduction: The relationship between autoimmune diseases and cancer risk has been increasingly studied. Colorectal cancer, a common malignancy with high morbidity and mortality, has been closely linked to inflammatory bowel disease (IBD) in previous research. However, the association and pathogenesis between primary sclerosing cholangitis (PSC) in autoimmune diseases and colorectal cancer remain incompletely understood. Our study directly investigated the relationship between PSC and colorectal cancer, excluding the influence of IBD, and provided new insights into this association. Methods: Mendelian randomization (MR) analysis was first used to investigate the potential causal relationship between PSC and colorectal cancer. Sensitivity analyses were performed to verify the reliability of the MR results. Transcriptomic data were then analyzed based on the Cancer Genome Atlas (TCGA) and the Gene Expression Omnibus (GEO) database, combined with clinical prognostic data for the final identification of core differential genes. Results: MR analysis demonstrated that genetic susceptibility to PSC was associated with an increased risk of colorectal cancer in a European population cohort (ratio: 1.038, 95% confidence interval: 1.016-1.060, and p < 0.001). Furthermore, sensitivity analyses confirmed the robustness of the MR results. Univariate and multivariate Cox analyses identified five core genes: NEDD4L, PPP1R1A, NRG1, KCNJ16, and NECAB2. Patients grouped according to high or low expression of NRG1 showed significant differences in their prognosis (p < 0.001). Conclusion: Our MR study provides evidence that genetic susceptibility to PSC is significantly associated with an increased risk of colorectal cancer in European populations. Analysis of transcriptomic data suggests that NRG1 can be used as a novel biomarker to predict patient prognosis when colorectal cancer and PSC coexist.

Abstract Image

Abstract Image

Abstract Image

通过孟德尔随机化和生物信息学研究结直肠癌原发性硬化性胆管炎的因果关系和发病机制。
自身免疫性疾病与癌症风险之间的关系已得到越来越多的研究。结直肠癌是一种常见的恶性肿瘤,发病率和死亡率高,与炎症性肠病(IBD)密切相关。然而,自身免疫性疾病和结直肠癌的原发性硬化性胆管炎(PSC)之间的关联和发病机制尚不完全清楚。我们的研究直接探讨了PSC与结直肠癌之间的关系,排除了IBD的影响,为这种关系提供了新的见解。方法:首次使用孟德尔随机化(MR)分析来研究PSC与结直肠癌之间的潜在因果关系。进行敏感性分析以验证MR结果的可靠性。然后基于癌症基因组图谱(TCGA)和基因表达图谱(GEO)数据库分析转录组学数据,并结合临床预后数据最终鉴定核心差异基因。结果:磁共振分析显示,在欧洲人群队列中,PSC的遗传易感性与结直肠癌风险增加相关(比值:1.038,95%可信区间:1.016-1.060,p < 0.001)。此外,敏感性分析证实了MR结果的稳健性。单因素和多因素Cox分析鉴定出5个核心基因:NEDD4L、PPP1R1A、NRG1、KCNJ16和NECAB2。NRG1高、低表达分组患者预后差异有统计学意义(p < 0.001)。结论:我们的MR研究提供了证据,表明PSC的遗传易感性与欧洲人群结直肠癌风险增加显著相关。转录组学数据分析提示,当结直肠癌和PSC共存时,NRG1可作为一种新的生物标志物来预测患者预后。
本文章由计算机程序翻译,如有差异,请以英文原文为准。
求助全文
约1分钟内获得全文 求助全文
来源期刊
Genetics research
Genetics research 生物-遗传学
自引率
6.70%
发文量
74
审稿时长
>12 weeks
期刊介绍: Genetics Research is a key forum for original research on all aspects of human and animal genetics, reporting key findings on genomes, genes, mutations and molecular interactions, extending out to developmental, evolutionary, and population genetics as well as ethical, legal and social aspects. Our aim is to lead to a better understanding of genetic processes in health and disease. The journal focuses on the use of new technologies, such as next generation sequencing together with bioinformatics analysis, to produce increasingly detailed views of how genes function in tissues and how these genes perform, individually or collectively, in normal development and disease aetiology. The journal publishes original work, review articles, short papers, computational studies, and novel methods and techniques in research covering humans and well-established genetic organisms. Key subject areas include medical genetics, genomics, human evolutionary and population genetics, bioinformatics, genetics of complex traits, molecular and developmental genetics, Evo-Devo, quantitative and statistical genetics, behavioural genetics and environmental genetics. The breadth and quality of research make the journal an invaluable resource for medical geneticists, molecular biologists, bioinformaticians and researchers involved in genetic basis of diseases, evolutionary and developmental studies.
×
引用
GB/T 7714-2015
复制
MLA
复制
APA
复制
导出至
BibTeX EndNote RefMan NoteFirst NoteExpress
×
提示
您的信息不完整,为了账户安全,请先补充。
现在去补充
×
提示
您因"违规操作"
具体请查看互助需知
我知道了
×
提示
确定
请完成安全验证×
copy
已复制链接
快去分享给好友吧!
我知道了
右上角分享
点击右上角分享
0
联系我们:info@booksci.cn Book学术提供免费学术资源搜索服务,方便国内外学者检索中英文文献。致力于提供最便捷和优质的服务体验。 Copyright © 2023 布克学术 All rights reserved.
京ICP备2023020795号-1
ghs 京公网安备 11010802042870号
Book学术文献互助
Book学术文献互助群
群 号:604180095
Book学术官方微信