Epac1 mediates thermogenesis and lipolysis in white adipose tissue via the p38γ-NFAT5 axis in a PKA-independent manner.

IF 7.7 2区 医学 Q1 MEDICINE, RESEARCH & EXPERIMENTAL
Baile Wang, Christina Yingxian Chen, Jie Liu, Qin Wang, Wenxia Zhang, Jingwen Liu, Andrew C P Tai, Alan Kai, Ben C B Ko, Aimin Xu, Sookja Kim Chung
{"title":"Epac1 mediates thermogenesis and lipolysis in white adipose tissue via the p38γ-NFAT5 axis in a PKA-independent manner.","authors":"Baile Wang, Christina Yingxian Chen, Jie Liu, Qin Wang, Wenxia Zhang, Jingwen Liu, Andrew C P Tai, Alan Kai, Ben C B Ko, Aimin Xu, Sookja Kim Chung","doi":"10.1042/CS20256710","DOIUrl":null,"url":null,"abstract":"<p><p>Beige adipocytes in white adipose tissue (WAT) share similar functions as brown adipocytes by converting lipids into heat through thermogenesis, while lipolysis is considered as a prerequisite for the activation of non-shivering thermogenesis. β3-adrenergic receptor (β3-AR) agonist CL316,243 (CL) and cold exposure are known to enhance lipolysis and beiging of WAT in a protein kinase A (PKA)-dependent manner, while the role of PKA-independent pathways involved is still poorly understood. Here, we show that the exchange protein directly activated by cAMP 1 (Epac1), a downstream target of cAMP, mediates β3-AR activation to modulate thermogenesis and lipolysis in a PKA-independent manner. Upon CL treatment or cold exposure, both thermogenic and lipolytic responses were compromised in Epac1-deficient mice, as evidenced by reduced oxygen consumption, less beige adipocytes, lower body temperature, and decreased circulating glycerol. Additionally, in vitro beige adipogenesis with or without cAMP analog treatment was significantly impaired in Epac1-deficient mice. Mechanistically, reduced total and phosphorylated p38γ and decreased induction of nuclear factor activated in T cells 5 (NFAT5) were observed in Epac1-deficient mice, which may contribute to the defective beiging of WAT. However, WAT of wildtype and Epac1-deficient mice showed no significant induction difference in phosphorylation of hormone-sensitive lipase at PKA and AMP-activated protein kinase sites with PKA activator, and in vitro beige adipogenesis was not altered in Epac1-deficient mice in response to PKA activation, indicating that Epac1 mediates lipolysis and beige adipogenesis in a PKA-independent manner. Taken together, Epac1 mediates β3-AR-induced beiging and lipolysis of WAT via the p38γ-NFAT5 axis in a PKA-independent manner.</p>","PeriodicalId":10475,"journal":{"name":"Clinical science","volume":" ","pages":""},"PeriodicalIF":7.7000,"publicationDate":"2025-06-17","publicationTypes":"Journal Article","fieldsOfStudy":null,"isOpenAccess":false,"openAccessPdf":"https://www.ncbi.nlm.nih.gov/pmc/articles/PMC12238815/pdf/","citationCount":"0","resultStr":null,"platform":"Semanticscholar","paperid":null,"PeriodicalName":"Clinical science","FirstCategoryId":"3","ListUrlMain":"https://doi.org/10.1042/CS20256710","RegionNum":2,"RegionCategory":"医学","ArticlePicture":[],"TitleCN":null,"AbstractTextCN":null,"PMCID":null,"EPubDate":"","PubModel":"","JCR":"Q1","JCRName":"MEDICINE, RESEARCH & EXPERIMENTAL","Score":null,"Total":0}
引用次数: 0

Abstract

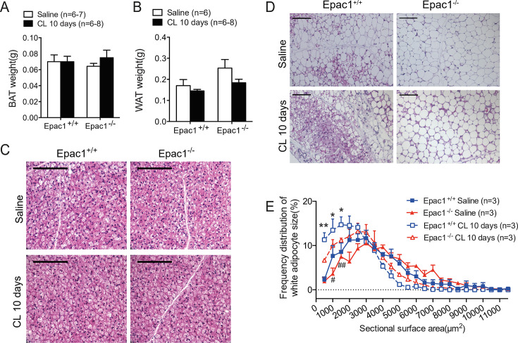
Beige adipocytes in white adipose tissue (WAT) share similar functions as brown adipocytes by converting lipids into heat through thermogenesis, while lipolysis is considered as a prerequisite for the activation of non-shivering thermogenesis. β3-adrenergic receptor (β3-AR) agonist CL316,243 (CL) and cold exposure are known to enhance lipolysis and beiging of WAT in a protein kinase A (PKA)-dependent manner, while the role of PKA-independent pathways involved is still poorly understood. Here, we show that the exchange protein directly activated by cAMP 1 (Epac1), a downstream target of cAMP, mediates β3-AR activation to modulate thermogenesis and lipolysis in a PKA-independent manner. Upon CL treatment or cold exposure, both thermogenic and lipolytic responses were compromised in Epac1-deficient mice, as evidenced by reduced oxygen consumption, less beige adipocytes, lower body temperature, and decreased circulating glycerol. Additionally, in vitro beige adipogenesis with or without cAMP analog treatment was significantly impaired in Epac1-deficient mice. Mechanistically, reduced total and phosphorylated p38γ and decreased induction of nuclear factor activated in T cells 5 (NFAT5) were observed in Epac1-deficient mice, which may contribute to the defective beiging of WAT. However, WAT of wildtype and Epac1-deficient mice showed no significant induction difference in phosphorylation of hormone-sensitive lipase at PKA and AMP-activated protein kinase sites with PKA activator, and in vitro beige adipogenesis was not altered in Epac1-deficient mice in response to PKA activation, indicating that Epac1 mediates lipolysis and beige adipogenesis in a PKA-independent manner. Taken together, Epac1 mediates β3-AR-induced beiging and lipolysis of WAT via the p38γ-NFAT5 axis in a PKA-independent manner.

Abstract Image

Abstract Image

Abstract Image

Epac1通过p38γ-NFAT5轴以不依赖pka的方式介导白色脂肪组织的产热和脂肪分解。
白色脂肪组织(WAT)中的米色脂肪细胞与棕色脂肪细胞具有相似的功能,通过产热将脂质转化为热量,而脂肪分解被认为是激活非寒颤产热的先决条件。已知β3-肾上腺素能受体(β3-AR)激动剂CL316,243 (CL)和冷暴露以pka依赖的方式促进脂肪分解和WAT的生成,而pka独立通路所涉及的作用仍然知之甚少。在这里,我们发现由cAMP 1直接激活的交换蛋白(Epac1), cAMP的下游靶点,介导β3-AR激活,以不依赖于pka的方式调节产热和脂肪分解。在CL处理或冷暴露后,epac1缺陷小鼠的产热和脂溶反应均受到损害,这可以通过氧气消耗减少、米色脂肪细胞减少、体温降低和循环甘油减少来证明。此外,epac1缺陷小鼠的体外米色脂肪形成在接受或不接受cAMP类似物治疗的情况下均明显受损。在机制上,epac1缺陷小鼠中观察到总p38γ和磷酸化减少以及诱导T细胞活化核因子5 (NFAT5)的减少,这可能导致WAT的缺陷。然而,野生型和Epac1缺陷小鼠的WAT在PKA激活剂诱导的HSL PKA和AMPK位点磷酸化方面没有显著差异,Epac1缺陷小鼠的体外米色脂肪形成也没有因PKA激活而改变,这表明Epac1以不依赖于PKA的方式介导脂肪分解和米色脂肪形成。综上所述,Epac1以不依赖pka的方式通过p38γ-NFAT5轴介导β3-AR诱导的WAT的变脂和脂解。
本文章由计算机程序翻译,如有差异,请以英文原文为准。
求助全文
约1分钟内获得全文 求助全文
来源期刊
Clinical science
Clinical science 医学-医学:研究与实验
CiteScore
11.40
自引率
0.00%
发文量
189
审稿时长
4-8 weeks
期刊介绍: Translating molecular bioscience and experimental research into medical insights, Clinical Science offers multi-disciplinary coverage and clinical perspectives to advance human health. Its international Editorial Board is charged with selecting peer-reviewed original papers of the highest scientific merit covering the broad spectrum of biomedical specialities including, although not exclusively: Cardiovascular system Cerebrovascular system Gastrointestinal tract and liver Genomic medicine Infection and immunity Inflammation Oncology Metabolism Endocrinology and nutrition Nephrology Circulation Respiratory system Vascular biology Molecular pathology.
×
引用
GB/T 7714-2015
复制
MLA
复制
APA
复制
导出至
BibTeX EndNote RefMan NoteFirst NoteExpress
×
提示
您的信息不完整,为了账户安全,请先补充。
现在去补充
×
提示
您因"违规操作"
具体请查看互助需知
我知道了
×
提示
确定
请完成安全验证×
copy
已复制链接
快去分享给好友吧!
我知道了
右上角分享
点击右上角分享
0
联系我们:info@booksci.cn Book学术提供免费学术资源搜索服务,方便国内外学者检索中英文文献。致力于提供最便捷和优质的服务体验。 Copyright © 2023 布克学术 All rights reserved.
京ICP备2023020795号-1
ghs 京公网安备 11010802042870号
Book学术文献互助
Book学术文献互助群
群 号:604180095
Book学术官方微信