AgRP mediated calcium Inhibition of feeding via the vagal afferent nerve-brain pathway.

IF 6.2 2区 生物学 Q1 BIOCHEMISTRY & MOLECULAR BIOLOGY
Aru Su, Linghui Pan, Qian Zhou, Qin Zhu, Ruihua Li, Mingming Liu, Ruifan Wu, Lina Wang, Songbo Wang, Qingyan Jiang, Gang Shu, Canjun Zhu
{"title":"AgRP mediated calcium Inhibition of feeding via the vagal afferent nerve-brain pathway.","authors":"Aru Su, Linghui Pan, Qian Zhou, Qin Zhu, Ruihua Li, Mingming Liu, Ruifan Wu, Lina Wang, Songbo Wang, Qingyan Jiang, Gang Shu, Canjun Zhu","doi":"10.1186/s13578-025-01409-7","DOIUrl":null,"url":null,"abstract":"<p><p>Obesity poses serious health risks and is trending younger, developing effective strategies to prevent obesity is crucial. Calcium intake is a potential strategy to reduce weight/fat, as it generally enhances the body's energy metabolism. However, calcium's effects on appetite and its specific mechanisms remain unclear. To investigate these questions, we administered calcium orally to fasted mice and found that calcium inhibited food intake during the first 3 h. Long-term calcium supplementation in water decreased HFD intake, weight gain, and fat deposition while increasing energy metabolism in young mice. Mechanistically, calcium activated the vagal afferent nerves and inhibited ARC<sup>AgRP</sup> neurons-key appetite regulation neuron. What's more, these effects are blunted by chemogenetic inhibition of gastrointestinal intestinal vagal afferent nerves or activation of ARC<sup>AgRP</sup> neuronal activity. Overall, we showed that ingested calcium activates vagal afferent nerves, inhibiting the activity of ARC<sup>AgRP</sup> neurons, thereby reducing food intake. This study supports calcium's role in obesity dietary therapy.</p>","PeriodicalId":49095,"journal":{"name":"Cell and Bioscience","volume":"15 1","pages":"63"},"PeriodicalIF":6.2000,"publicationDate":"2025-05-22","publicationTypes":"Journal Article","fieldsOfStudy":null,"isOpenAccess":false,"openAccessPdf":"https://www.ncbi.nlm.nih.gov/pmc/articles/PMC12096759/pdf/","citationCount":"0","resultStr":null,"platform":"Semanticscholar","paperid":null,"PeriodicalName":"Cell and Bioscience","FirstCategoryId":"99","ListUrlMain":"https://doi.org/10.1186/s13578-025-01409-7","RegionNum":2,"RegionCategory":"生物学","ArticlePicture":[],"TitleCN":null,"AbstractTextCN":null,"PMCID":null,"EPubDate":"","PubModel":"","JCR":"Q1","JCRName":"BIOCHEMISTRY & MOLECULAR BIOLOGY","Score":null,"Total":0}
引用次数: 0

Abstract

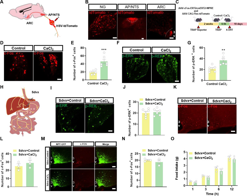
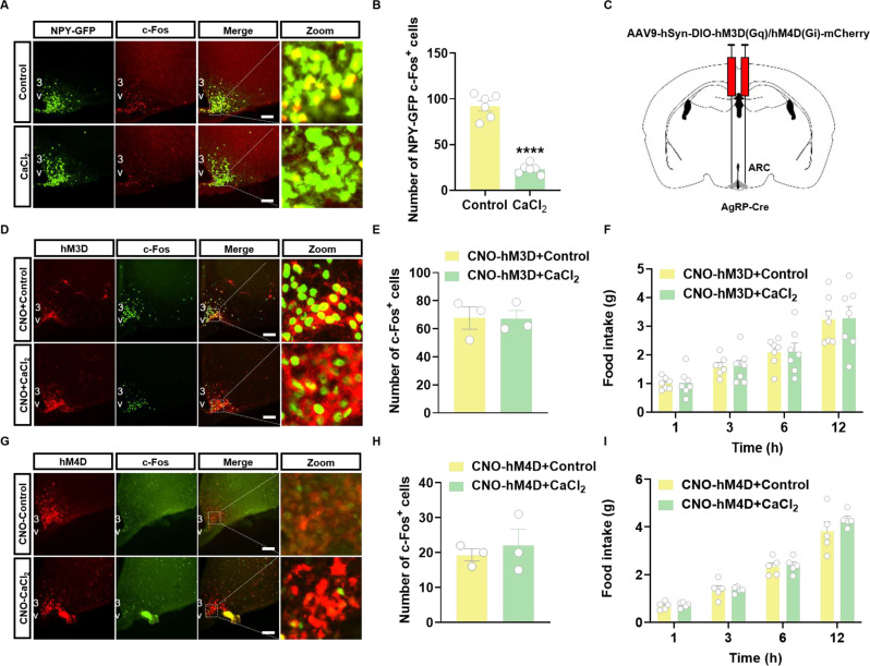
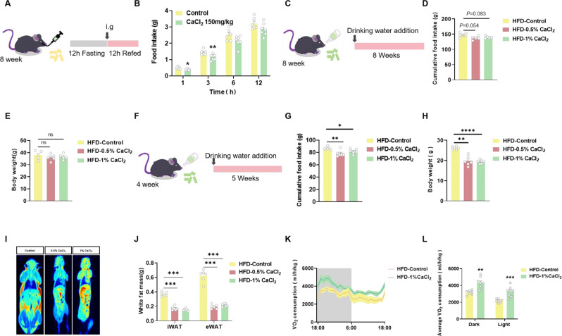
Obesity poses serious health risks and is trending younger, developing effective strategies to prevent obesity is crucial. Calcium intake is a potential strategy to reduce weight/fat, as it generally enhances the body's energy metabolism. However, calcium's effects on appetite and its specific mechanisms remain unclear. To investigate these questions, we administered calcium orally to fasted mice and found that calcium inhibited food intake during the first 3 h. Long-term calcium supplementation in water decreased HFD intake, weight gain, and fat deposition while increasing energy metabolism in young mice. Mechanistically, calcium activated the vagal afferent nerves and inhibited ARCAgRP neurons-key appetite regulation neuron. What's more, these effects are blunted by chemogenetic inhibition of gastrointestinal intestinal vagal afferent nerves or activation of ARCAgRP neuronal activity. Overall, we showed that ingested calcium activates vagal afferent nerves, inhibiting the activity of ARCAgRP neurons, thereby reducing food intake. This study supports calcium's role in obesity dietary therapy.

Abstract Image

Abstract Image

Abstract Image

AgRP通过迷走传入神经-脑通路介导钙抑制摄食。
肥胖带来严重的健康风险,并且呈年轻化趋势,因此制定有效的策略来预防肥胖至关重要。钙的摄入是一个潜在的策略,以减少体重/脂肪,因为它通常提高身体的能量代谢。然而,钙对食欲的影响及其具体机制尚不清楚。为了研究这些问题,我们给禁食的小鼠口服钙,发现钙在前3小时抑制食物摄入。长期在水中补充钙可以减少HFD摄入、体重增加和脂肪沉积,同时增加年轻小鼠的能量代谢。机制上,钙激活迷走神经传入神经,抑制ararcagrp神经元-关键的食欲调节神经元。此外,这些作用被胃肠道迷走传入神经的化学发生抑制或ARCAgRP神经元活性的激活所减弱。总的来说,我们发现摄入的钙激活迷走神经传入神经,抑制ARCAgRP神经元的活动,从而减少食物摄入。这项研究支持钙在肥胖饮食治疗中的作用。
本文章由计算机程序翻译,如有差异,请以英文原文为准。
求助全文
约1分钟内获得全文 求助全文
来源期刊
Cell and Bioscience
Cell and Bioscience BIOCHEMISTRY & MOLECULAR BIOLOGY-
CiteScore
10.70
自引率
0.00%
发文量
187
审稿时长
>12 weeks
期刊介绍: Cell and Bioscience, the official journal of the Society of Chinese Bioscientists in America, is an open access, peer-reviewed journal that encompasses all areas of life science research.
×
引用
GB/T 7714-2015
复制
MLA
复制
APA
复制
导出至
BibTeX EndNote RefMan NoteFirst NoteExpress
×
提示
您的信息不完整,为了账户安全,请先补充。
现在去补充
×
提示
您因"违规操作"
具体请查看互助需知
我知道了
×
提示
确定
请完成安全验证×
copy
已复制链接
快去分享给好友吧!
我知道了
右上角分享
点击右上角分享
0
联系我们:info@booksci.cn Book学术提供免费学术资源搜索服务,方便国内外学者检索中英文文献。致力于提供最便捷和优质的服务体验。 Copyright © 2023 布克学术 All rights reserved.
京ICP备2023020795号-1
ghs 京公网安备 11010802042870号
Book学术文献互助
Book学术文献互助群
群 号:604180095
Book学术官方微信