Pharmacokinetics and Lung Deposition After Administration of Inhaled Mosliciguat (BAY 1237592): Results from Randomized Phase I Studies in Healthy Men.

IF 4 2区 医学 Q1 PHARMACOLOGY & PHARMACY
Clinical Pharmacokinetics Pub Date : 2025-06-01 Epub Date: 2025-05-22 DOI:10.1007/s40262-025-01503-6
Soundos Saleh, Tobias Mundry, Johannes Nagelschmitz, Ulf Buetehorn, Stephan Holzschuh, Sylvia M Nikkho
{"title":"Pharmacokinetics and Lung Deposition After Administration of Inhaled Mosliciguat (BAY 1237592): Results from Randomized Phase I Studies in Healthy Men.","authors":"Soundos Saleh, Tobias Mundry, Johannes Nagelschmitz, Ulf Buetehorn, Stephan Holzschuh, Sylvia M Nikkho","doi":"10.1007/s40262-025-01503-6","DOIUrl":null,"url":null,"abstract":"<p><strong>Background and objective: </strong>Mosliciguat is the first soluble guanylate cyclase activator designed for dry powder inhalation. It is currently under development for the treatment of pulmonary hypertension; the inhaled route of administration delivers the drug to the pulmonary vasculature with the aim of improving pulmonary hemodynamics. We conducted three phase I trials in healthy male volunteers to characterize the pharmacokinetic profile of mosliciguat, focusing on lung deposition after inhalation with a low-resistance device in a lactose carrier-based dry powder formulation.</p><p><strong>Methods: </strong>Study 1 was a randomized, open-label, four-way crossover study (Part 2) comparing the pharmacokinetics of mosliciguat by inhalation (1000 μg), inhalation (1000 μg) with charcoal block, in oral solution (1000 μg), and intravenously (100 μg). (The oral and intravenous doses were selected in Part 1 of the study.) Study 2 was an 8-day, randomized, single-blind, placebo-controlled, multiple-dose escalation study of once-daily inhaled mosliciguat (480, 1000, and 2000 μg). Study 3 was a 2-week, multiple-dose, randomized, placebo-controlled, single-blind study of once-daily inhaled mosliciguat 1000 μg.</p><p><strong>Results: </strong>In Study 1 (Part 2) the absolute bioavailability of inhaled mosliciguat was 18.8% without charcoal block and 16.3% with charcoal block. The absolute bioavailability of oral mosliciguat was 23.1%. Pharmacokinetic parameters showed low-to-moderate inter-subject variability. Time to maximum plasma concentration (t<sub>max</sub>) was 2.0 h after inhalation and 1.0 h after oral administration; half-life was 15.1 and 4.4 h, respectively. Based on accumulation ratios in Study 2, the area under the concentration-time curve (AUC) and maximum plasma concentration (C<sub>max</sub>) increased by 45-51% and 15-21%, respectively, across doses at day 8. In Study 2 the half-life of inhaled mosliciguat with multiple dosing was 57.4 and 42.3 h at doses of 1000 and 2000 µg, respectively. Data showed moderate variability in AUC and C<sub>max</sub> (geometric coefficients of variation, 26.6% and 24.7%, respectively, in study 3 on day 1). Trough levels showed accumulation ratios of 1.7-2.1 in Study 2 (day 8) and 2.5 in Study 3 (day 14). In all three studies, mosliciguat was well tolerated, without major systemic effects on heart rate or blood pressure.</p><p><strong>Conclusions: </strong>Inhaled mosliciguat had a longer t<sub>max</sub> and half-life than oral mosliciguat. Accumulation data suggest formation of a mosliciguat depot in the lungs and continuous transfer to the systemic circulation, with an indication of an increase in accumulation ratio with longer duration of treatment.</p>","PeriodicalId":10405,"journal":{"name":"Clinical Pharmacokinetics","volume":" ","pages":"909-924"},"PeriodicalIF":4.0000,"publicationDate":"2025-06-01","publicationTypes":"Journal Article","fieldsOfStudy":null,"isOpenAccess":false,"openAccessPdf":"https://www.ncbi.nlm.nih.gov/pmc/articles/PMC12158843/pdf/","citationCount":"0","resultStr":null,"platform":"Semanticscholar","paperid":null,"PeriodicalName":"Clinical Pharmacokinetics","FirstCategoryId":"3","ListUrlMain":"https://doi.org/10.1007/s40262-025-01503-6","RegionNum":2,"RegionCategory":"医学","ArticlePicture":[],"TitleCN":null,"AbstractTextCN":null,"PMCID":null,"EPubDate":"2025/5/22 0:00:00","PubModel":"Epub","JCR":"Q1","JCRName":"PHARMACOLOGY & PHARMACY","Score":null,"Total":0}
引用次数: 0

Abstract

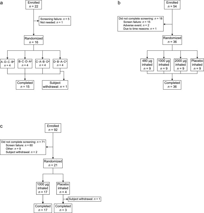
Background and objective: Mosliciguat is the first soluble guanylate cyclase activator designed for dry powder inhalation. It is currently under development for the treatment of pulmonary hypertension; the inhaled route of administration delivers the drug to the pulmonary vasculature with the aim of improving pulmonary hemodynamics. We conducted three phase I trials in healthy male volunteers to characterize the pharmacokinetic profile of mosliciguat, focusing on lung deposition after inhalation with a low-resistance device in a lactose carrier-based dry powder formulation.

Methods: Study 1 was a randomized, open-label, four-way crossover study (Part 2) comparing the pharmacokinetics of mosliciguat by inhalation (1000 μg), inhalation (1000 μg) with charcoal block, in oral solution (1000 μg), and intravenously (100 μg). (The oral and intravenous doses were selected in Part 1 of the study.) Study 2 was an 8-day, randomized, single-blind, placebo-controlled, multiple-dose escalation study of once-daily inhaled mosliciguat (480, 1000, and 2000 μg). Study 3 was a 2-week, multiple-dose, randomized, placebo-controlled, single-blind study of once-daily inhaled mosliciguat 1000 μg.

Results: In Study 1 (Part 2) the absolute bioavailability of inhaled mosliciguat was 18.8% without charcoal block and 16.3% with charcoal block. The absolute bioavailability of oral mosliciguat was 23.1%. Pharmacokinetic parameters showed low-to-moderate inter-subject variability. Time to maximum plasma concentration (tmax) was 2.0 h after inhalation and 1.0 h after oral administration; half-life was 15.1 and 4.4 h, respectively. Based on accumulation ratios in Study 2, the area under the concentration-time curve (AUC) and maximum plasma concentration (Cmax) increased by 45-51% and 15-21%, respectively, across doses at day 8. In Study 2 the half-life of inhaled mosliciguat with multiple dosing was 57.4 and 42.3 h at doses of 1000 and 2000 µg, respectively. Data showed moderate variability in AUC and Cmax (geometric coefficients of variation, 26.6% and 24.7%, respectively, in study 3 on day 1). Trough levels showed accumulation ratios of 1.7-2.1 in Study 2 (day 8) and 2.5 in Study 3 (day 14). In all three studies, mosliciguat was well tolerated, without major systemic effects on heart rate or blood pressure.

Conclusions: Inhaled mosliciguat had a longer tmax and half-life than oral mosliciguat. Accumulation data suggest formation of a mosliciguat depot in the lungs and continuous transfer to the systemic circulation, with an indication of an increase in accumulation ratio with longer duration of treatment.

Abstract Image

Abstract Image

Abstract Image

吸入莫西瓜特(BAY 1237592)后的药代动力学和肺沉积:来自健康男性随机I期研究的结果
背景与目的:Mosliciguat是首款干粉吸入型可溶性鸟苷酸环化酶活化剂。目前正在开发用于治疗肺动脉高压;吸入给药途径将药物输送到肺血管,目的是改善肺血流动力学。我们在健康男性志愿者中进行了3项I期试验,以表征mosliciguat的药代动力学特征,重点关注使用低阻力装置吸入乳糖载体干粉制剂后的肺沉积。方法:研究1是一项随机、开放标签、四向交叉研究(第二部分),比较吸入(1000 μg)、炭块吸入(1000 μg)、口服液(1000 μg)和静脉注射(100 μg)给药的药代动力学。(口服和静脉注射剂量在研究的第一部分中选择。)研究2是一项为期8天、随机、单盲、安慰剂对照、多剂量递增的研究,每天吸入一次莫西瓜特(480、1000和2000 μg)。研究3是一项为期2周、多剂量、随机、安慰剂对照、单盲的研究,每天吸入一次莫西西格特1000 μg。结果:在研究1(第二部分)中,不加炭块吸入莫西瓜特的绝对生物利用度为18.8%,加炭块吸入莫西瓜特的绝对生物利用度为16.3%。口服莫西瓜特的绝对生物利用度为23.1%。药代动力学参数显示低至中度的受试者间变异性。至最大血药浓度时间(tmax)分别为吸入后2.0 h和口服后1.0 h;半衰期分别为15.1 h和4.4 h。根据研究2的累积比,在第8天,不同剂量的浓度-时间曲线下面积(AUC)和最大血浆浓度(Cmax)分别增加了45-51%和15-21%。在研究2中,多次给药剂量为1000µg和2000µg时,吸入莫西西瓜特的半衰期分别为57.4和42.3 h。研究3第1天的AUC和Cmax的几何变异系数分别为26.6%和24.7%。研究2(第8天)和研究3(第14天)的谷水平累积比分别为1.7-2.1和2.5。在所有三项研究中,mosliciguat耐受性良好,对心率或血压没有主要的全身影响。结论:吸入莫西西瓜特比口服莫西西瓜特具有更长的最大生存期和半衰期。积累数据表明,在肺部形成一个mosliciguat库,并不断转移到体循环,有迹象表明积累比随着治疗时间的延长而增加。
本文章由计算机程序翻译,如有差异,请以英文原文为准。
求助全文
约1分钟内获得全文 求助全文
来源期刊
CiteScore
8.80
自引率
4.40%
发文量
86
审稿时长
6-12 weeks
期刊介绍: Clinical Pharmacokinetics promotes the continuing development of clinical pharmacokinetics and pharmacodynamics for the improvement of drug therapy, and for furthering postgraduate education in clinical pharmacology and therapeutics. Pharmacokinetics, the study of drug disposition in the body, is an integral part of drug development and rational use. Knowledge and application of pharmacokinetic principles leads to accelerated drug development, cost effective drug use and a reduced frequency of adverse effects and drug interactions.
×
引用
GB/T 7714-2015
复制
MLA
复制
APA
复制
导出至
BibTeX EndNote RefMan NoteFirst NoteExpress
×
提示
您的信息不完整,为了账户安全,请先补充。
现在去补充
×
提示
您因"违规操作"
具体请查看互助需知
我知道了
×
提示
确定
请完成安全验证×
copy
已复制链接
快去分享给好友吧!
我知道了
右上角分享
点击右上角分享
0
联系我们:info@booksci.cn Book学术提供免费学术资源搜索服务,方便国内外学者检索中英文文献。致力于提供最便捷和优质的服务体验。 Copyright © 2023 布克学术 All rights reserved.
京ICP备2023020795号-1
ghs 京公网安备 11010802042870号
Book学术文献互助
Book学术文献互助群
群 号:604180095
Book学术官方微信