Pan-cancer oncogenic properties and therapeutic potential of SF3B4

IF 5 3区 医学 Q1 BIOTECHNOLOGY & APPLIED MICROBIOLOGY
Yanmei Shi, Qimei Pan, Wenli Chen, Limin Xie, Shiru Tang, Zhizhi Yang, Man Zhang, Dong Yin, Lehang Lin, Jian-You Liao
{"title":"Pan-cancer oncogenic properties and therapeutic potential of SF3B4","authors":"Yanmei Shi, Qimei Pan, Wenli Chen, Limin Xie, Shiru Tang, Zhizhi Yang, Man Zhang, Dong Yin, Lehang Lin, Jian-You Liao","doi":"10.1038/s41417-025-00910-y","DOIUrl":null,"url":null,"abstract":"Splicing factor 3B (SF3B) subunit 4 (SF3B4), an SF3B complex component essential for spliceosome assembly and accurate splicing, plays a major role in cancer development. However, the precise mechanism through which SF3B4 contributes to tumor growth remains unclear. Here, we demonstrate that SF3B4 is strongly expressed in patients with various cancer types and correlated with their survival. By using hepatocellular carcinoma (HCC) as a model, we reveal that SF3B4’s interactions with and regulatory influence on the checkpoint protein BUB1 are essential for appropriate cancer cell mitosis and proliferation. Our results thus demonstrate the roles of SF3B4 as both a cell-cycle regulator and an oncogenic factor in HCC, highlighting its potential as a pan-cancer therapeutic target and diagnostic biomarker.","PeriodicalId":9577,"journal":{"name":"Cancer gene therapy","volume":"32 6","pages":"706-720"},"PeriodicalIF":5.0000,"publicationDate":"2025-05-20","publicationTypes":"Journal Article","fieldsOfStudy":null,"isOpenAccess":false,"openAccessPdf":"","citationCount":"0","resultStr":null,"platform":"Semanticscholar","paperid":null,"PeriodicalName":"Cancer gene therapy","FirstCategoryId":"3","ListUrlMain":"https://www.nature.com/articles/s41417-025-00910-y","RegionNum":3,"RegionCategory":"医学","ArticlePicture":[],"TitleCN":null,"AbstractTextCN":null,"PMCID":null,"EPubDate":"","PubModel":"","JCR":"Q1","JCRName":"BIOTECHNOLOGY & APPLIED MICROBIOLOGY","Score":null,"Total":0}
引用次数: 0

Abstract

Splicing factor 3B (SF3B) subunit 4 (SF3B4), an SF3B complex component essential for spliceosome assembly and accurate splicing, plays a major role in cancer development. However, the precise mechanism through which SF3B4 contributes to tumor growth remains unclear. Here, we demonstrate that SF3B4 is strongly expressed in patients with various cancer types and correlated with their survival. By using hepatocellular carcinoma (HCC) as a model, we reveal that SF3B4’s interactions with and regulatory influence on the checkpoint protein BUB1 are essential for appropriate cancer cell mitosis and proliferation. Our results thus demonstrate the roles of SF3B4 as both a cell-cycle regulator and an oncogenic factor in HCC, highlighting its potential as a pan-cancer therapeutic target and diagnostic biomarker.

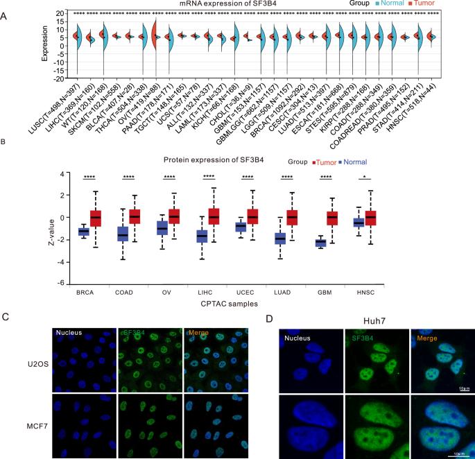
Abstract Image

SF3B4的泛癌致癌特性和治疗潜力。
剪接因子3B (SF3B)亚基4 (SF3B4)是剪接体组装和精确剪接所必需的SF3B复合物组分,在癌症发生中起重要作用。然而,SF3B4促进肿瘤生长的确切机制尚不清楚。在这里,我们证明SF3B4在各种癌症类型的患者中强烈表达,并与他们的生存相关。通过以肝细胞癌(HCC)为模型,我们发现SF3B4与检查点蛋白BUB1的相互作用和调控作用对于癌细胞的有丝分裂和增殖至关重要。因此,我们的研究结果证明了SF3B4在HCC中作为细胞周期调节剂和致癌因子的作用,突出了其作为泛癌症治疗靶点和诊断生物标志物的潜力。
本文章由计算机程序翻译,如有差异,请以英文原文为准。
求助全文
约1分钟内获得全文 求助全文
来源期刊
Cancer gene therapy
Cancer gene therapy 医学-生物工程与应用微生物
CiteScore
10.20
自引率
0.00%
发文量
150
审稿时长
4-8 weeks
期刊介绍: Cancer Gene Therapy is the essential gene and cellular therapy resource for cancer researchers and clinicians, keeping readers up to date with the latest developments in gene and cellular therapies for cancer. The journal publishes original laboratory and clinical research papers, case reports and review articles. Publication topics include RNAi approaches, drug resistance, hematopoietic progenitor cell gene transfer, cancer stem cells, cellular therapies, homologous recombination, ribozyme technology, antisense technology, tumor immunotherapy and tumor suppressors, translational research, cancer therapy, gene delivery systems (viral and non-viral), anti-gene therapy (antisense, siRNA & ribozymes), apoptosis; mechanisms and therapies, vaccine development, immunology and immunotherapy, DNA synthesis and repair. Cancer Gene Therapy publishes the results of laboratory investigations, preclinical studies, and clinical trials in the field of gene transfer/gene therapy and cellular therapies as applied to cancer research. Types of articles published include original research articles; case reports; brief communications; review articles in the main fields of drug resistance/sensitivity, gene therapy, cellular therapy, tumor suppressor and anti-oncogene therapy, cytokine/tumor immunotherapy, etc.; industry perspectives; and letters to the editor.
×
引用
GB/T 7714-2015
复制
MLA
复制
APA
复制
导出至
BibTeX EndNote RefMan NoteFirst NoteExpress
×
提示
您的信息不完整,为了账户安全,请先补充。
现在去补充
×
提示
您因"违规操作"
具体请查看互助需知
我知道了
×
提示
确定
请完成安全验证×
copy
已复制链接
快去分享给好友吧!
我知道了
右上角分享
点击右上角分享
0
联系我们:info@booksci.cn Book学术提供免费学术资源搜索服务,方便国内外学者检索中英文文献。致力于提供最便捷和优质的服务体验。 Copyright © 2023 布克学术 All rights reserved.
京ICP备2023020795号-1
ghs 京公网安备 11010802042870号
Book学术文献互助
Book学术文献互助群
群 号:604180095
Book学术官方微信