Atorvastatin Protects Against the Macrophage/Microglia-Related Neuroinflammation via Inhibiting Lipocalin-2 in Mouse Experimental Intracerebral Hemorrhage Model.

IF 4.8 4区 医学 Q3 CELL BIOLOGY
Guangming Wang, Hongkang Hu, Junbin Liu, Xiaowei Fei, Yanan Dou, Li Wang, Lin Ying, Guohan Hu, Danfeng Zhang, Lei Jiang, Jialiang Wei
{"title":"Atorvastatin Protects Against the Macrophage/Microglia-Related Neuroinflammation via Inhibiting Lipocalin-2 in Mouse Experimental Intracerebral Hemorrhage Model.","authors":"Guangming Wang, Hongkang Hu, Junbin Liu, Xiaowei Fei, Yanan Dou, Li Wang, Lin Ying, Guohan Hu, Danfeng Zhang, Lei Jiang, Jialiang Wei","doi":"10.1007/s10571-025-01566-w","DOIUrl":null,"url":null,"abstract":"<p><p>There are few effective pharmacological interventions for intracerebral hemorrhage (ICH). Atorvastatin (Ato) has been shown to exert a substantial protective effect on ischemic stroke and is effective in alleviating neuroinflammation. Lipocalin-2 (LCN2), an important inflammation-regulating protein, has been demonstrated to play pivotal roles in post-ICH neuroinflammation. However, the exact role of Ato and whether LCN2 is involved after ICH remain largely unknown. In the current study, the BV2 (microglia) cell line, which was transfected with or without LCN2 for overexpression/interference, was co-cultured with primary cultured neurons and received blood infusion from C57BL/6 mice in vitro. For the in vivo study, atorvastatin was injected peritoneally into an ICH mouse model, and LCN2 specific knockout using the flox/cre system was performed in mice for mechanism study. Behavioral tests were conducted before ICH and on days 1, 3, and 7 post-ICH, and the brains and cultured cells were collected for protein, histological, and morphological studies. Our results showed that atorvastatin treatment alleviates neural damage and promotes neurological outcomes after ICH. Moreover, M1 activation and pro-inflammatory polarization are inhibited by atorvastatin. In both in vivo and in vitro models, the upregulation of LCN2 after ICH is substantially inhibited by atorvastatin. Studies on LCN2 transgenic mice and LCN2 overexpression/interference cells demonstrated that the suppression of macrophage/microglia (M/M) LCN2 participates in atorvastatin-mediated anti-neuroinflammation and neural protection effects. Therefore, our study suggests that atorvastatin treatment attenuates M/M-related neuroinflammation and protects neural recovery by down-regulating LCN2 after ICH. This study identified a potential novel therapeutic target for ICH treatment.</p>","PeriodicalId":9742,"journal":{"name":"Cellular and Molecular Neurobiology","volume":"45 1","pages":"47"},"PeriodicalIF":4.8000,"publicationDate":"2025-05-20","publicationTypes":"Journal Article","fieldsOfStudy":null,"isOpenAccess":false,"openAccessPdf":"https://www.ncbi.nlm.nih.gov/pmc/articles/PMC12092887/pdf/","citationCount":"0","resultStr":null,"platform":"Semanticscholar","paperid":null,"PeriodicalName":"Cellular and Molecular Neurobiology","FirstCategoryId":"3","ListUrlMain":"https://doi.org/10.1007/s10571-025-01566-w","RegionNum":4,"RegionCategory":"医学","ArticlePicture":[],"TitleCN":null,"AbstractTextCN":null,"PMCID":null,"EPubDate":"","PubModel":"","JCR":"Q3","JCRName":"CELL BIOLOGY","Score":null,"Total":0}
引用次数: 0

Abstract

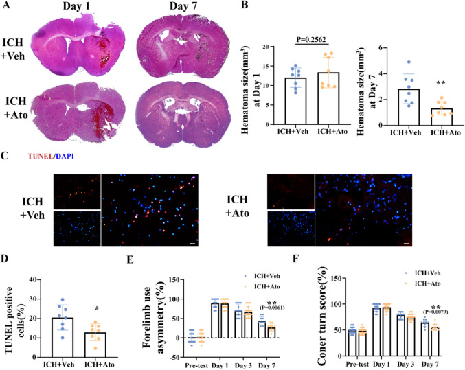
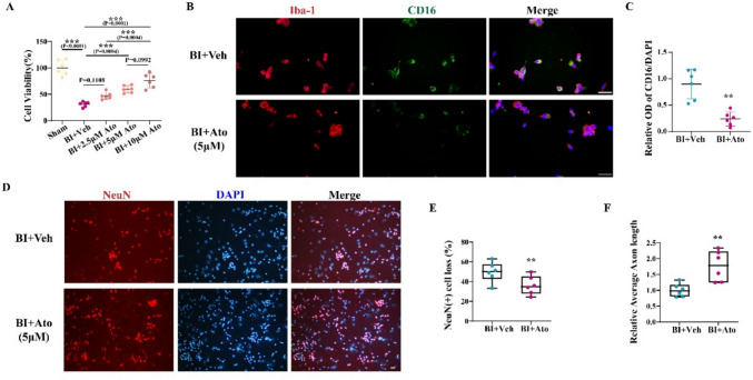
There are few effective pharmacological interventions for intracerebral hemorrhage (ICH). Atorvastatin (Ato) has been shown to exert a substantial protective effect on ischemic stroke and is effective in alleviating neuroinflammation. Lipocalin-2 (LCN2), an important inflammation-regulating protein, has been demonstrated to play pivotal roles in post-ICH neuroinflammation. However, the exact role of Ato and whether LCN2 is involved after ICH remain largely unknown. In the current study, the BV2 (microglia) cell line, which was transfected with or without LCN2 for overexpression/interference, was co-cultured with primary cultured neurons and received blood infusion from C57BL/6 mice in vitro. For the in vivo study, atorvastatin was injected peritoneally into an ICH mouse model, and LCN2 specific knockout using the flox/cre system was performed in mice for mechanism study. Behavioral tests were conducted before ICH and on days 1, 3, and 7 post-ICH, and the brains and cultured cells were collected for protein, histological, and morphological studies. Our results showed that atorvastatin treatment alleviates neural damage and promotes neurological outcomes after ICH. Moreover, M1 activation and pro-inflammatory polarization are inhibited by atorvastatin. In both in vivo and in vitro models, the upregulation of LCN2 after ICH is substantially inhibited by atorvastatin. Studies on LCN2 transgenic mice and LCN2 overexpression/interference cells demonstrated that the suppression of macrophage/microglia (M/M) LCN2 participates in atorvastatin-mediated anti-neuroinflammation and neural protection effects. Therefore, our study suggests that atorvastatin treatment attenuates M/M-related neuroinflammation and protects neural recovery by down-regulating LCN2 after ICH. This study identified a potential novel therapeutic target for ICH treatment.

Abstract Image

Abstract Image

Abstract Image

阿托伐他汀对实验性脑出血小鼠巨噬细胞/小胶质细胞相关神经炎症的抑制作用
脑出血(ICH)的有效药物干预很少。阿托伐他汀(Ato)已被证明对缺血性中风具有实质性的保护作用,并能有效缓解神经炎症。Lipocalin-2 (LCN2)是一种重要的炎症调节蛋白,已被证明在脑出血后神经炎症中起关键作用。然而,Ato的确切作用以及LCN2在脑出血后是否参与,在很大程度上仍然未知。在本研究中,将转染或不转染LCN2进行过表达/干扰的BV2(小胶质细胞)细胞系与原代培养的神经元共培养,并在体外接受C57BL/6小鼠的血液输注。在体内研究中,将阿托伐他汀腹腔注射到ICH小鼠模型中,使用flox/cre系统在小鼠中进行LCN2特异性敲除以进行机制研究。在脑出血前和脑出血后第1、3、7天进行行为学测试,收集脑和培养细胞进行蛋白质、组织学和形态学研究。我们的研究结果表明,阿托伐他汀治疗可以减轻脑出血后的神经损伤并促进神经预后。此外,阿托伐他汀可抑制M1激活和促炎极化。在体内和体外模型中,阿托伐他汀可显著抑制脑出血后LCN2的上调。对LCN2转基因小鼠和LCN2过表达/干扰细胞的研究表明,巨噬细胞/小胶质细胞(M/M) LCN2的抑制参与了阿托伐他汀介导的抗神经炎症和神经保护作用。因此,我们的研究表明,阿托伐他汀治疗可以减轻脑出血后M/M相关的神经炎症,并通过下调LCN2来保护神经恢复。本研究确定了脑出血治疗的一个潜在的新治疗靶点。
本文章由计算机程序翻译,如有差异,请以英文原文为准。
求助全文
约1分钟内获得全文 求助全文
来源期刊
CiteScore
7.70
自引率
0.00%
发文量
137
审稿时长
4-8 weeks
期刊介绍: Cellular and Molecular Neurobiology publishes original research concerned with the analysis of neuronal and brain function at the cellular and subcellular levels. The journal offers timely, peer-reviewed articles that describe anatomic, genetic, physiologic, pharmacologic, and biochemical approaches to the study of neuronal function and the analysis of elementary mechanisms. Studies are presented on isolated mammalian tissues and intact animals, with investigations aimed at the molecular mechanisms or neuronal responses at the level of single cells. Cellular and Molecular Neurobiology also presents studies of the effects of neurons on other organ systems, such as analysis of the electrical or biochemical response to neurotransmitters or neurohormones on smooth muscle or gland cells.
×
引用
GB/T 7714-2015
复制
MLA
复制
APA
复制
导出至
BibTeX EndNote RefMan NoteFirst NoteExpress
×
提示
您的信息不完整,为了账户安全,请先补充。
现在去补充
×
提示
您因"违规操作"
具体请查看互助需知
我知道了
×
提示
确定
请完成安全验证×
copy
已复制链接
快去分享给好友吧!
我知道了
右上角分享
点击右上角分享
0
联系我们:info@booksci.cn Book学术提供免费学术资源搜索服务,方便国内外学者检索中英文文献。致力于提供最便捷和优质的服务体验。 Copyright © 2023 布克学术 All rights reserved.
京ICP备2023020795号-1
ghs 京公网安备 11010802042870号
Book学术文献互助
Book学术文献互助群
群 号:604180095
Book学术官方微信