The Association between Moral Intelligence and Communication Skills with Internet Addiction: The Mediating Role of Psychological Distress in Secondary School Students of Tabriz, Iran.

Journal of caring sciences Pub Date : 2024-09-29 eCollection Date: 2025-02-01 DOI:10.34172/jcs.025.33745
Yousef Kheirey, Ali Reza Shafiee-Kandjani, Fatemeh Eskandarpour, Saber Pourhassan, Behzad Shalchi
{"title":"The Association between Moral Intelligence and Communication Skills with Internet Addiction: The Mediating Role of Psychological Distress in Secondary School Students of Tabriz, Iran.","authors":"Yousef Kheirey, Ali Reza Shafiee-Kandjani, Fatemeh Eskandarpour, Saber Pourhassan, Behzad Shalchi","doi":"10.34172/jcs.025.33745","DOIUrl":null,"url":null,"abstract":"<p><strong>Introduction: </strong>Internet addiction is a growing phenomenon that has harmful psychological-behavioral effects on users. The present study was conducted with the aim of investigating the relationship between moral intelligence and communication skill s with the mediation of psychological distress in secondary school students of Tabriz city.</p><p><strong>Methods: </strong>In this descriptive cross-sectional correlational study, 431 adolescents (female=227, male=204) in Tabriz, Iran schools were selected using cluster sampling and responded to psychological distress questionnaires DASS21, Internet addiction KDAI, communication skill s of Queen dam and moral intelligence of Lenik Vakil. Structural equation modeling (SEM) was used to analyze the data. SPSS 26 and LISREL 8.80 statistical software were used to classify, process and analyze data and test research hypotheses.</p><p><strong>Results: </strong>The fit indices of the proposed model show its optimal fit (χ<sup>2</sup>/df=2.93, CFI=0.97, GFI=0.91, AGFI=0.88, RMSEA=0.06, RMR=0.03). The results showed that moral intelligence (β=-0.167, <i>P</i><0.001) and communication skill s (β=-0.525, <i>P</i><0.001) have a significant indirect relationship with Internet addiction.</p><p><strong>Conclusion: </strong>The present study showed that healthcare organizations should take preventive interventions more seriously to reduce the possibility of Internet addiction and pay attention to the issue of increasing the level of moral intelligence and communication skill s with regard to the mediating role of psychological distress in order to reduce psychological distress. We can reduce the increasing prevalence of internet addiction.</p>","PeriodicalId":516530,"journal":{"name":"Journal of caring sciences","volume":"14 1","pages":"42-51"},"PeriodicalIF":0.0000,"publicationDate":"2024-09-29","publicationTypes":"Journal Article","fieldsOfStudy":null,"isOpenAccess":false,"openAccessPdf":"https://www.ncbi.nlm.nih.gov/pmc/articles/PMC12085762/pdf/","citationCount":"0","resultStr":null,"platform":"Semanticscholar","paperid":null,"PeriodicalName":"Journal of caring sciences","FirstCategoryId":"1085","ListUrlMain":"https://doi.org/10.34172/jcs.025.33745","RegionNum":0,"RegionCategory":null,"ArticlePicture":[],"TitleCN":null,"AbstractTextCN":null,"PMCID":null,"EPubDate":"2025/2/1 0:00:00","PubModel":"eCollection","JCR":"","JCRName":"","Score":null,"Total":0}
引用次数: 0

Abstract

Introduction: Internet addiction is a growing phenomenon that has harmful psychological-behavioral effects on users. The present study was conducted with the aim of investigating the relationship between moral intelligence and communication skill s with the mediation of psychological distress in secondary school students of Tabriz city.

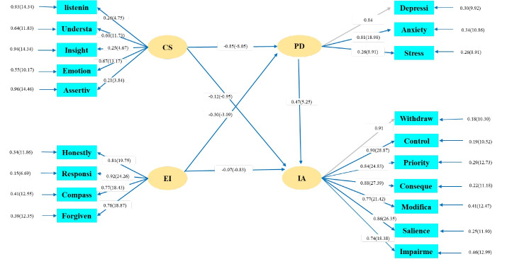
Methods: In this descriptive cross-sectional correlational study, 431 adolescents (female=227, male=204) in Tabriz, Iran schools were selected using cluster sampling and responded to psychological distress questionnaires DASS21, Internet addiction KDAI, communication skill s of Queen dam and moral intelligence of Lenik Vakil. Structural equation modeling (SEM) was used to analyze the data. SPSS 26 and LISREL 8.80 statistical software were used to classify, process and analyze data and test research hypotheses.

Results: The fit indices of the proposed model show its optimal fit (χ2/df=2.93, CFI=0.97, GFI=0.91, AGFI=0.88, RMSEA=0.06, RMR=0.03). The results showed that moral intelligence (β=-0.167, P<0.001) and communication skill s (β=-0.525, P<0.001) have a significant indirect relationship with Internet addiction.

Conclusion: The present study showed that healthcare organizations should take preventive interventions more seriously to reduce the possibility of Internet addiction and pay attention to the issue of increasing the level of moral intelligence and communication skill s with regard to the mediating role of psychological distress in order to reduce psychological distress. We can reduce the increasing prevalence of internet addiction.

Abstract Image

道德智力、沟通技巧与网络成瘾的关系:伊朗大不里士中学生心理困扰的中介作用。
网络成瘾是一种日益严重的现象,对使用者产生了有害的心理行为影响。本研究旨在探讨大不里士市中学生道德智力与沟通技巧的关系,并以心理困扰为中介。方法:采用整群抽样的方法,选取伊朗大不里士市学校431名青少年(女227名,男204名)进行心理困扰问卷DASS21、网络成瘾KDAI、Queen dam沟通技巧和Lenik Vakil道德智力问卷调查。采用结构方程模型(SEM)对数据进行分析。采用SPSS 26和LISREL 8.80统计软件对数据进行分类、处理和分析,并检验研究假设。结果:模型的拟合指标为最优(χ2/df=2.93, CFI=0.97, GFI=0.91, AGFI=0.88, RMSEA=0.06, RMR=0.03)。结论:医疗机构应重视预防干预措施,以减少网络成瘾的可能性,并重视提高道德智力水平和沟通技巧水平在心理困扰的中介作用,以减少心理困扰。我们可以减少日益流行的网瘾。
本文章由计算机程序翻译,如有差异,请以英文原文为准。
求助全文
约1分钟内获得全文 求助全文
来源期刊
CiteScore
2.40
自引率
0.00%
发文量
0
×
引用
GB/T 7714-2015
复制
MLA
复制
APA
复制
导出至
BibTeX EndNote RefMan NoteFirst NoteExpress
×
提示
您的信息不完整,为了账户安全,请先补充。
现在去补充
×
提示
您因"违规操作"
具体请查看互助需知
我知道了
×
提示
确定
请完成安全验证×
copy
已复制链接
快去分享给好友吧!
我知道了
右上角分享
点击右上角分享
0
联系我们:info@booksci.cn Book学术提供免费学术资源搜索服务,方便国内外学者检索中英文文献。致力于提供最便捷和优质的服务体验。 Copyright © 2023 布克学术 All rights reserved.
京ICP备2023020795号-1
ghs 京公网安备 11010802042870号
Book学术文献互助
Book学术文献互助群
群 号:604180095
Book学术官方微信