GABAergic synaptic components are largely preserved across human and mouse neuronal models.

IF 4 3区 医学 Q2 NEUROSCIENCES
Frontiers in Cellular Neuroscience Pub Date : 2025-05-02 eCollection Date: 2025-01-01 DOI:10.3389/fncel.2025.1588894
Beatriz Rebollo, Astghik Abrahamyan, Ulrich-Wilhelm Thomale, Angela M Kaindl, Melissa A Herman, Christian Rosenmund
{"title":"GABAergic synaptic components are largely preserved across human and mouse neuronal models.","authors":"Beatriz Rebollo, Astghik Abrahamyan, Ulrich-Wilhelm Thomale, Angela M Kaindl, Melissa A Herman, Christian Rosenmund","doi":"10.3389/fncel.2025.1588894","DOIUrl":null,"url":null,"abstract":"<p><p>Synaptic transmission is essential for brain function. But which characteristics of synapse function are so crucial that they are conserved between species? In general, animal models have shaped our understanding of neuronal function, although in recent years our knowledge of human neurophysiology has vastly increased. Comparative analyses between rodent and human neurons have highlighted the similarities and differences in morpho-electrical features, but the extent to which the properties of neurotransmitter release are conserved is underexplored. In this study, we compared the intrinsic properties that determine synaptic strength in cultured GABAergic neurons from mouse and human. Our findings demonstrate that, while passive neuronal properties are different across species, synaptic properties are similar, suggesting that mechanisms of synaptic transmission are conserved between mouse and human neurons. This work provides valuable insight into the extent to which animal models reflect human synaptic components at the single cell level.</p>","PeriodicalId":12432,"journal":{"name":"Frontiers in Cellular Neuroscience","volume":"19 ","pages":"1588894"},"PeriodicalIF":4.0000,"publicationDate":"2025-05-02","publicationTypes":"Journal Article","fieldsOfStudy":null,"isOpenAccess":false,"openAccessPdf":"https://www.ncbi.nlm.nih.gov/pmc/articles/PMC12082711/pdf/","citationCount":"0","resultStr":null,"platform":"Semanticscholar","paperid":null,"PeriodicalName":"Frontiers in Cellular Neuroscience","FirstCategoryId":"3","ListUrlMain":"https://doi.org/10.3389/fncel.2025.1588894","RegionNum":3,"RegionCategory":"医学","ArticlePicture":[],"TitleCN":null,"AbstractTextCN":null,"PMCID":null,"EPubDate":"2025/1/1 0:00:00","PubModel":"eCollection","JCR":"Q2","JCRName":"NEUROSCIENCES","Score":null,"Total":0}
引用次数: 0

Abstract

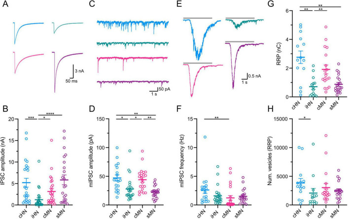
Synaptic transmission is essential for brain function. But which characteristics of synapse function are so crucial that they are conserved between species? In general, animal models have shaped our understanding of neuronal function, although in recent years our knowledge of human neurophysiology has vastly increased. Comparative analyses between rodent and human neurons have highlighted the similarities and differences in morpho-electrical features, but the extent to which the properties of neurotransmitter release are conserved is underexplored. In this study, we compared the intrinsic properties that determine synaptic strength in cultured GABAergic neurons from mouse and human. Our findings demonstrate that, while passive neuronal properties are different across species, synaptic properties are similar, suggesting that mechanisms of synaptic transmission are conserved between mouse and human neurons. This work provides valuable insight into the extent to which animal models reflect human synaptic components at the single cell level.

Abstract Image

Abstract Image

Abstract Image

gaba能突触成分在人类和小鼠神经元模型中大量保留。
突触传递对大脑功能至关重要。但是,突触功能的哪些特征如此重要,以至于它们在物种之间是保守的呢?总的来说,动物模型塑造了我们对神经元功能的理解,尽管近年来我们对人类神经生理学的了解大大增加。啮齿类动物和人类神经元之间的比较分析强调了形态电特征的相似性和差异性,但神经递质释放特性的保守程度尚未得到充分探讨。在本研究中,我们比较了小鼠和人类培养的gaba能神经元突触强度的内在特性。我们的研究结果表明,虽然不同物种的被动神经元特性不同,但突触特性是相似的,这表明突触传递机制在小鼠和人类神经元之间是保守的。这项工作为动物模型在单细胞水平上反映人类突触成分的程度提供了有价值的见解。
本文章由计算机程序翻译,如有差异,请以英文原文为准。
求助全文
约1分钟内获得全文 求助全文
来源期刊
CiteScore
7.90
自引率
3.80%
发文量
627
审稿时长
6-12 weeks
期刊介绍: Frontiers in Cellular Neuroscience is a leading journal in its field, publishing rigorously peer-reviewed research that advances our understanding of the cellular mechanisms underlying cell function in the nervous system across all species. Specialty Chief Editors Egidio D‘Angelo at the University of Pavia and Christian Hansel at the University of Chicago are supported by an outstanding Editorial Board of international researchers. This multidisciplinary open-access journal is at the forefront of disseminating and communicating scientific knowledge and impactful discoveries to researchers, academics, clinicians and the public worldwide.
×
引用
GB/T 7714-2015
复制
MLA
复制
APA
复制
导出至
BibTeX EndNote RefMan NoteFirst NoteExpress
×
提示
您的信息不完整,为了账户安全,请先补充。
现在去补充
×
提示
您因"违规操作"
具体请查看互助需知
我知道了
×
提示
确定
请完成安全验证×
copy
已复制链接
快去分享给好友吧!
我知道了
右上角分享
点击右上角分享
0
联系我们:info@booksci.cn Book学术提供免费学术资源搜索服务,方便国内外学者检索中英文文献。致力于提供最便捷和优质的服务体验。 Copyright © 2023 布克学术 All rights reserved.
京ICP备2023020795号-1
ghs 京公网安备 11010802042870号
Book学术文献互助
Book学术文献互助群
群 号:604180095
Book学术官方微信