Efficacy of a single session of anticipatory postural adjustments training to support people with Parkinson's overcoming freezing of gait: a multi-methods approach.

IF 2.3 4区 医学 Q1 REHABILITATION
Yuri Russo, Zijing Wang, Jiaxi Ye, Phaedra Leveridge, Alice Nieuwboer, Mark Wilson, Meriel Norris, Elmar Kal, Sarah E Lamb, William R Young
{"title":"Efficacy of a single session of anticipatory postural adjustments training to support people with Parkinson's overcoming freezing of gait: a multi-methods approach.","authors":"Yuri Russo, Zijing Wang, Jiaxi Ye, Phaedra Leveridge, Alice Nieuwboer, Mark Wilson, Meriel Norris, Elmar Kal, Sarah E Lamb, William R Young","doi":"10.2340/jrm.v57.42491","DOIUrl":null,"url":null,"abstract":"<p><strong>Objective: </strong>To assess the efficacy of anticipatory postural adjustments training on the ability to successfully step from freezing of gait, and to evaluate the contribution of attentional processes to potential benefits using an additional attentional-control training intervention.</p><p><strong>Design: </strong>Crossover-design.</p><p><strong>Subjects/patients: </strong>Nineteen people with Parkinson's and freezing (females: 10; age:75.5 ± 7.5 years) tested while ON medication.</p><p><strong>Methods: </strong>Participants navigated a cluttered virtual domestic environment with freeze-provoking tasks. Assessments occurred in the laboratory at baseline, post-anticipatory postural adjustments training, and post-attentional-control training, with randomized training order. All training was video-based. Video annotation was used to identify freezing events. Participants' immediately recollected thoughts they had during the tasks were analysed with content analysis. Perceived safety and effectiveness of the strategies were reported in follow-up calls held 4 weeks post-assessment.</p><p><strong>Results: </strong>Successful step initiations increased from 57% at baseline to 77% post-anticipatory postural adjustments training (p = 0.034). Participants rated the interventions as safe and effective, reporting increased balance confidence (70% to 90%), and reduced fear (p = 0.01), after the anticipatory postural training. Attentional-control training alone was perceived as less effective compared with more goal-directed anticipatory postural adjustments training.</p><p><strong>Conclusion: </strong>Video-based anticipatory postural adjustments training significantly improved step initiation from freezing when used during challenging tasks and in complex environments. Anticipatory postural adjustments training shows promise as an effective \"rescue strategy\" that could be learned remotely/at home.</p>","PeriodicalId":54768,"journal":{"name":"Journal of Rehabilitation Medicine","volume":"57 ","pages":"jrm42491"},"PeriodicalIF":2.3000,"publicationDate":"2025-05-16","publicationTypes":"Journal Article","fieldsOfStudy":null,"isOpenAccess":false,"openAccessPdf":"https://www.ncbi.nlm.nih.gov/pmc/articles/PMC12105535/pdf/","citationCount":"0","resultStr":null,"platform":"Semanticscholar","paperid":null,"PeriodicalName":"Journal of Rehabilitation Medicine","FirstCategoryId":"3","ListUrlMain":"https://doi.org/10.2340/jrm.v57.42491","RegionNum":4,"RegionCategory":"医学","ArticlePicture":[],"TitleCN":null,"AbstractTextCN":null,"PMCID":null,"EPubDate":"","PubModel":"","JCR":"Q1","JCRName":"REHABILITATION","Score":null,"Total":0}
引用次数: 0

Abstract

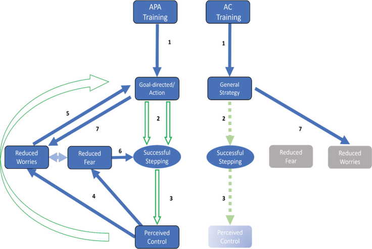
Objective: To assess the efficacy of anticipatory postural adjustments training on the ability to successfully step from freezing of gait, and to evaluate the contribution of attentional processes to potential benefits using an additional attentional-control training intervention.

Design: Crossover-design.

Subjects/patients: Nineteen people with Parkinson's and freezing (females: 10; age:75.5 ± 7.5 years) tested while ON medication.

Methods: Participants navigated a cluttered virtual domestic environment with freeze-provoking tasks. Assessments occurred in the laboratory at baseline, post-anticipatory postural adjustments training, and post-attentional-control training, with randomized training order. All training was video-based. Video annotation was used to identify freezing events. Participants' immediately recollected thoughts they had during the tasks were analysed with content analysis. Perceived safety and effectiveness of the strategies were reported in follow-up calls held 4 weeks post-assessment.

Results: Successful step initiations increased from 57% at baseline to 77% post-anticipatory postural adjustments training (p = 0.034). Participants rated the interventions as safe and effective, reporting increased balance confidence (70% to 90%), and reduced fear (p = 0.01), after the anticipatory postural training. Attentional-control training alone was perceived as less effective compared with more goal-directed anticipatory postural adjustments training.

Conclusion: Video-based anticipatory postural adjustments training significantly improved step initiation from freezing when used during challenging tasks and in complex environments. Anticipatory postural adjustments training shows promise as an effective "rescue strategy" that could be learned remotely/at home.

Abstract Image

Abstract Image

Abstract Image

单次预见性姿势调整训练支持帕金森患者克服步态冻结的效果:多方法方法。
目的:评估预估姿势调整训练对成功摆脱步态冻结的能力的效果,并评估使用额外的注意控制训练干预的注意过程对潜在益处的贡献。设计:交叉设计。研究对象/患者:帕金森合并冷冻症19例(女性10例;年龄:75.5±7.5岁)。方法:参与者在一个杂乱的虚拟家庭环境中完成令人毛骨悚然的任务。在实验室进行基线、预期后姿势调整训练和注意控制后训练的评估,训练顺序随机。所有的培训都是基于视频的。视频注释用于识别冻结事件。研究人员用内容分析法分析了参与者在任务中立即回忆起来的想法。在评估后4周的随访电话中报告了这些策略的感知安全性和有效性。结果:预期姿势调整训练后,步数成功率从基线时的57%增加到77% (p = 0.034)。参与者认为干预是安全有效的,在预期的姿势训练后,报告平衡性信心增加(70%到90%),恐惧减少(p = 0.01)。与目标导向的预期姿势调整训练相比,单独的注意力控制训练被认为效果较差。结论:基于视频的预见性姿势调整训练显著提高了在挑战性任务和复杂环境中从冻结开始的步骤。预见性姿势调整训练有望成为一种有效的“救援策略”,可以远程/在家学习。
本文章由计算机程序翻译,如有差异,请以英文原文为准。
求助全文
约1分钟内获得全文 求助全文
来源期刊
CiteScore
5.60
自引率
5.70%
发文量
102
审稿时长
4-8 weeks
期刊介绍: Journal of Rehabilitation Medicine is an international peer-review journal published in English, with at least 10 issues published per year. Original articles, reviews, case reports, short communications, special reports and letters to the editor are published, as also are editorials and book reviews. The journal strives to provide its readers with a variety of topics, including: functional assessment and intervention studies, clinical studies in various patient groups, methodology in physical and rehabilitation medicine, epidemiological studies on disabling conditions and reports on vocational and sociomedical aspects of rehabilitation.
×
引用
GB/T 7714-2015
复制
MLA
复制
APA
复制
导出至
BibTeX EndNote RefMan NoteFirst NoteExpress
×
提示
您的信息不完整,为了账户安全,请先补充。
现在去补充
×
提示
您因"违规操作"
具体请查看互助需知
我知道了
×
提示
确定
请完成安全验证×
copy
已复制链接
快去分享给好友吧!
我知道了
右上角分享
点击右上角分享
0
联系我们:info@booksci.cn Book学术提供免费学术资源搜索服务,方便国内外学者检索中英文文献。致力于提供最便捷和优质的服务体验。 Copyright © 2023 布克学术 All rights reserved.
京ICP备2023020795号-1
ghs 京公网安备 11010802042870号
Book学术文献互助
Book学术文献互助群
群 号:604180095
Book学术官方微信