Malonate promotes CD8+ T cell memory formation via protein malonylation

IF 19.8 1区 医学 Q1 IMMUNOLOGY
Qianqian Duan, Jiajia Wang, Liang Sun, Zihan Chen, Wenhui Li, Xiaowei Liu, Aijun Zhang, Yong Liu, Lianjun Zhang
{"title":"Malonate promotes CD8+ T cell memory formation via protein malonylation","authors":"Qianqian Duan, Jiajia Wang, Liang Sun, Zihan Chen, Wenhui Li, Xiaowei Liu, Aijun Zhang, Yong Liu, Lianjun Zhang","doi":"10.1038/s41423-025-01294-7","DOIUrl":null,"url":null,"abstract":"Protein malonylation represents a recently identified posttranslational modification whose role in CD8+ T cell differentiation and functionality remains incompletely understood. In this study, we demonstrate that enhancing protein malonylation through sodium malonate (SM) treatment promotes CD8+ T cell memory formation in response to bacterial infection, subsequently potentiating recall responses. Comparative metabolomic analysis between SM-treated and control CD8+ T cells revealed significant metabolic alterations associated with protein malonylation. We present the first comprehensive proteomic analysis of lysine malonylation in murine CD8+ T cells, identifying 77 malonylation sites across 64 proteins involved in diverse cellular processes, particularly metabolic pathways. Malonylation of STAT6 was confirmed via the use of a specific chemical probe. Notably, we established that malonylation at the lysine 374 site of STAT6 results in increased TCF1 expression, due to alleviated transcriptional repression of TCF1 by STAT6. Collectively, our findings provide compelling evidence that protein malonylation plays a significant role in regulating CD8+ T cell memory formation.","PeriodicalId":9950,"journal":{"name":"Cellular &Molecular Immunology","volume":"22 6","pages":"674-689"},"PeriodicalIF":19.8000,"publicationDate":"2025-05-14","publicationTypes":"Journal Article","fieldsOfStudy":null,"isOpenAccess":false,"openAccessPdf":"","citationCount":"0","resultStr":null,"platform":"Semanticscholar","paperid":null,"PeriodicalName":"Cellular &Molecular Immunology","FirstCategoryId":"3","ListUrlMain":"https://www.nature.com/articles/s41423-025-01294-7","RegionNum":1,"RegionCategory":"医学","ArticlePicture":[],"TitleCN":null,"AbstractTextCN":null,"PMCID":null,"EPubDate":"","PubModel":"","JCR":"Q1","JCRName":"IMMUNOLOGY","Score":null,"Total":0}
引用次数: 0

Abstract

Protein malonylation represents a recently identified posttranslational modification whose role in CD8+ T cell differentiation and functionality remains incompletely understood. In this study, we demonstrate that enhancing protein malonylation through sodium malonate (SM) treatment promotes CD8+ T cell memory formation in response to bacterial infection, subsequently potentiating recall responses. Comparative metabolomic analysis between SM-treated and control CD8+ T cells revealed significant metabolic alterations associated with protein malonylation. We present the first comprehensive proteomic analysis of lysine malonylation in murine CD8+ T cells, identifying 77 malonylation sites across 64 proteins involved in diverse cellular processes, particularly metabolic pathways. Malonylation of STAT6 was confirmed via the use of a specific chemical probe. Notably, we established that malonylation at the lysine 374 site of STAT6 results in increased TCF1 expression, due to alleviated transcriptional repression of TCF1 by STAT6. Collectively, our findings provide compelling evidence that protein malonylation plays a significant role in regulating CD8+ T cell memory formation.

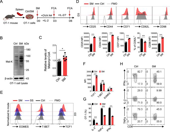
Abstract Image

丙二酸盐通过蛋白丙二酸化促进CD8+ T细胞记忆形成。
蛋白丙二醛化是最近发现的一种翻译后修饰,其在CD8+ T细胞分化和功能中的作用仍不完全清楚。在这项研究中,我们证明通过丙二酸钠(SM)处理增强蛋白丙二酸化促进CD8+ T细胞对细菌感染的记忆形成,随后增强回忆反应。sm处理和对照CD8+ T细胞的比较代谢组学分析显示,与蛋白丙二醛化相关的代谢发生了显著变化。我们首次对小鼠CD8+ T细胞中的赖氨酸丙二醛化进行了全面的蛋白质组学分析,确定了64种蛋白质中的77个丙二醛化位点,这些蛋白质参与了不同的细胞过程,特别是代谢途径。通过使用特定的化学探针确认STAT6的丙二醛化。值得注意的是,我们确定了STAT6赖氨酸374位点的丙二醛化导致TCF1表达增加,这是由于STAT6减轻了TCF1的转录抑制。总的来说,我们的研究结果提供了令人信服的证据,证明蛋白质丙二醛化在调节CD8+ T细胞记忆形成中起着重要作用。
本文章由计算机程序翻译,如有差异,请以英文原文为准。
求助全文
约1分钟内获得全文 求助全文
来源期刊
CiteScore
31.20
自引率
1.20%
发文量
903
审稿时长
1 months
期刊介绍: Cellular & Molecular Immunology, a monthly journal from the Chinese Society of Immunology and the University of Science and Technology of China, serves as a comprehensive platform covering both basic immunology research and clinical applications. The journal publishes a variety of article types, including Articles, Review Articles, Mini Reviews, and Short Communications, focusing on diverse aspects of cellular and molecular immunology.
×
引用
GB/T 7714-2015
复制
MLA
复制
APA
复制
导出至
BibTeX EndNote RefMan NoteFirst NoteExpress
×
提示
您的信息不完整,为了账户安全,请先补充。
现在去补充
×
提示
您因"违规操作"
具体请查看互助需知
我知道了
×
提示
确定
请完成安全验证×
copy
已复制链接
快去分享给好友吧!
我知道了
右上角分享
点击右上角分享
0
联系我们:info@booksci.cn Book学术提供免费学术资源搜索服务,方便国内外学者检索中英文文献。致力于提供最便捷和优质的服务体验。 Copyright © 2023 布克学术 All rights reserved.
京ICP备2023020795号-1
ghs 京公网安备 11010802042870号
Book学术文献互助
Book学术文献互助群
群 号:604180095
Book学术官方微信