Scores to predict steatotic liver disease - correlates and outcomes in older adults.

npj Gut and Liver Pub Date : 2025-01-01 Epub Date: 2025-04-19 DOI:10.1038/s44355-025-00021-3
Daniel Clayton-Chubb, Isabella Commins, Stuart K Roberts, Ammar Majeed, Robyn L Woods, Joanne Ryan, Hans G Schneider, John S Lubel, Alexander D Hodge, John J McNeil, William W Kemp
{"title":"Scores to predict steatotic liver disease - correlates and outcomes in older adults.","authors":"Daniel Clayton-Chubb, Isabella Commins, Stuart K Roberts, Ammar Majeed, Robyn L Woods, Joanne Ryan, Hans G Schneider, John S Lubel, Alexander D Hodge, John J McNeil, William W Kemp","doi":"10.1038/s44355-025-00021-3","DOIUrl":null,"url":null,"abstract":"<p><p>Metabolic dysfunction-associated steatotic liver disease (MASLD) is a significant cause of chronic liver disease globally, and the rising prevalence of MASLD is occurring in parallel with the global aging population. The use of non-invasive biomarker tools to rule-in or rule-out hepatic steatosis is important in large epidemiological studies in this field. While the Fatty Liver Index (FLI) is the best validated tool in older adults, not all studies will have the necessary parameters for steatosis identification. This retrospective post-hoc analysis of the ASPirin in Reducing Events in the Elderly (ASPREE) study involved 16,703 Australian adults aged ≥70 years. Using the FLI as the 'gold standard' index, we evaluated the correlation with other indices: the Dallas Steatosis Index (DSI), Framingham Steatosis Index, ZJU index (ZJU), Hepatic Steatosis Index (HSI), Lipid Accumulation Product (LAP), and Visceral Adiposity Index (VAI), as well as age- and sex-adjusted outcome measures including mortality, major adverse cardiovascular events (MACE), atrial fibrillation (AF), and persistent physical disability. Of the non-FLI indices, the DSI and FSI had the highest percentage of participants correctly classified as having MASLD (97.7% and 93.8% respectively). The FSI, LAP, and VAI were associated with MACE. The FSI and FLI were predictive of incident AF. The FLI, DSI, FSI, LAP and VAI were associated with physical disability. No MASLD score was associated with increased mortality. Indeed, MASLD defined by the ZJU and HSI were both inversely associated with mortality. As such, we've demonstrated that the FSI and DSI are the most accurate scores for identifying MASLD in older adults when compared to the FLI as the gold standard. The FSI is associated with MACE, AF, and persistent physical disability, lending support to its use in identifying older persons with MASLD when the FLI is unable to be calculated.</p>","PeriodicalId":501708,"journal":{"name":"npj Gut and Liver","volume":"2 1","pages":"9"},"PeriodicalIF":0.0000,"publicationDate":"2025-01-01","publicationTypes":"Journal Article","fieldsOfStudy":null,"isOpenAccess":false,"openAccessPdf":"https://www.ncbi.nlm.nih.gov/pmc/articles/PMC12009214/pdf/","citationCount":"0","resultStr":null,"platform":"Semanticscholar","paperid":null,"PeriodicalName":"npj Gut and Liver","FirstCategoryId":"1085","ListUrlMain":"https://doi.org/10.1038/s44355-025-00021-3","RegionNum":0,"RegionCategory":null,"ArticlePicture":[],"TitleCN":null,"AbstractTextCN":null,"PMCID":null,"EPubDate":"2025/4/19 0:00:00","PubModel":"Epub","JCR":"","JCRName":"","Score":null,"Total":0}
引用次数: 0

Abstract

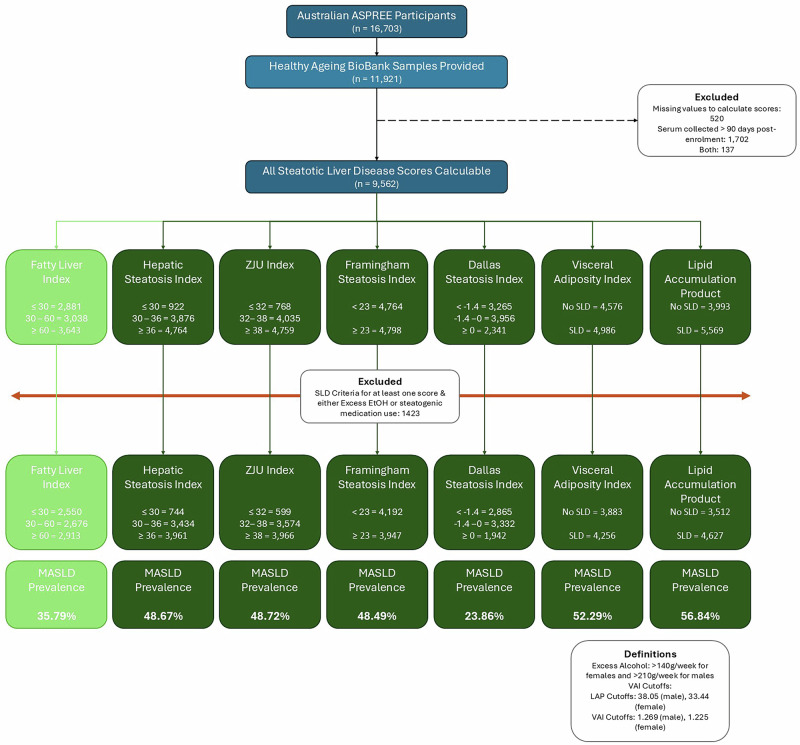
Metabolic dysfunction-associated steatotic liver disease (MASLD) is a significant cause of chronic liver disease globally, and the rising prevalence of MASLD is occurring in parallel with the global aging population. The use of non-invasive biomarker tools to rule-in or rule-out hepatic steatosis is important in large epidemiological studies in this field. While the Fatty Liver Index (FLI) is the best validated tool in older adults, not all studies will have the necessary parameters for steatosis identification. This retrospective post-hoc analysis of the ASPirin in Reducing Events in the Elderly (ASPREE) study involved 16,703 Australian adults aged ≥70 years. Using the FLI as the 'gold standard' index, we evaluated the correlation with other indices: the Dallas Steatosis Index (DSI), Framingham Steatosis Index, ZJU index (ZJU), Hepatic Steatosis Index (HSI), Lipid Accumulation Product (LAP), and Visceral Adiposity Index (VAI), as well as age- and sex-adjusted outcome measures including mortality, major adverse cardiovascular events (MACE), atrial fibrillation (AF), and persistent physical disability. Of the non-FLI indices, the DSI and FSI had the highest percentage of participants correctly classified as having MASLD (97.7% and 93.8% respectively). The FSI, LAP, and VAI were associated with MACE. The FSI and FLI were predictive of incident AF. The FLI, DSI, FSI, LAP and VAI were associated with physical disability. No MASLD score was associated with increased mortality. Indeed, MASLD defined by the ZJU and HSI were both inversely associated with mortality. As such, we've demonstrated that the FSI and DSI are the most accurate scores for identifying MASLD in older adults when compared to the FLI as the gold standard. The FSI is associated with MACE, AF, and persistent physical disability, lending support to its use in identifying older persons with MASLD when the FLI is unable to be calculated.

Abstract Image

预测老年人脂肪变性肝病相关因素和预后的评分。
代谢功能障碍相关脂肪变性肝病(MASLD)是全球慢性肝病的一个重要原因,MASLD患病率的上升与全球人口老龄化同步发生。在该领域的大型流行病学研究中,使用非侵入性生物标志物工具来控制或排除肝脂肪变性是很重要的。虽然脂肪肝指数(FLI)是老年人中最有效的工具,但并不是所有的研究都有必要的参数来识别脂肪变性。这项针对阿司匹林降低老年人事件(ASPREE)研究的回顾性事后分析涉及16703名年龄≥70岁的澳大利亚成年人。使用FLI作为“金标准”指数,我们评估了与其他指数的相关性:达拉斯脂肪变性指数(DSI)、弗雷明汉脂肪变性指数、ZJU指数(ZJU)、肝脂肪变性指数(HSI)、脂质积累积(LAP)和内脏脂肪指数(VAI),以及年龄和性别调整的结局指标,包括死亡率、主要不良心血管事件(MACE)、心房纤颤(AF)和持续性身体残疾。在非fli指数中,DSI和FSI被正确归类为MASLD的参与者比例最高(分别为97.7%和93.8%)。FSI、LAP和VAI与MACE相关。FSI和FLI可预测AF的发生。FLI、DSI、FSI、LAP和VAI与身体残疾相关。没有MASLD评分与死亡率增加相关。事实上,由ZJU和HSI定义的MASLD都与死亡率呈负相关。因此,我们已经证明,与作为金标准的FLI相比,FSI和DSI是识别老年人MASLD的最准确分数。FSI与MACE, AF和持续性身体残疾有关,当FLI无法计算时,它可以用于识别患有MASLD的老年人。
本文章由计算机程序翻译,如有差异,请以英文原文为准。
求助全文
约1分钟内获得全文 求助全文
来源期刊
自引率
0.00%
发文量
0
×
引用
GB/T 7714-2015
复制
MLA
复制
APA
复制
导出至
BibTeX EndNote RefMan NoteFirst NoteExpress
×
提示
您的信息不完整,为了账户安全,请先补充。
现在去补充
×
提示
您因"违规操作"
具体请查看互助需知
我知道了
×
提示
确定
请完成安全验证×
copy
已复制链接
快去分享给好友吧!
我知道了
右上角分享
点击右上角分享
0
联系我们:info@booksci.cn Book学术提供免费学术资源搜索服务,方便国内外学者检索中英文文献。致力于提供最便捷和优质的服务体验。 Copyright © 2023 布克学术 All rights reserved.
京ICP备2023020795号-1
ghs 京公网安备 11010802042870号
Book学术文献互助
Book学术文献互助群
群 号:604180095
Book学术官方微信