Recording and reporting of adverse events during a randomized controlled trial of cognitive behavioural therapy for insomnia (CBT-I) among cancer survivors.

Sleep science and practice Pub Date : 2025-01-01 Epub Date: 2025-05-10 DOI:10.1186/s41606-025-00129-8
Krista M Greeley, Rachel M Lee, Joshua Tulk, Scott V Harding, Yanqing Yi, Kris Aubrey-Bassler, Sheila N Garland
{"title":"Recording and reporting of adverse events during a randomized controlled trial of cognitive behavioural therapy for insomnia (CBT-I) among cancer survivors.","authors":"Krista M Greeley, Rachel M Lee, Joshua Tulk, Scott V Harding, Yanqing Yi, Kris Aubrey-Bassler, Sheila N Garland","doi":"10.1186/s41606-025-00129-8","DOIUrl":null,"url":null,"abstract":"<p><strong>Background/aims: </strong>Sleep disturbances are one of the biggest barriers to resuming normal functioning following cancer treatment. Cognitive behavioral therapy for insomnia (CBT-I) has demonstrated efficacy in cancer survivors but few studies have recorded adverse events (AEs) that occur during treatment. The purpose of this study was to report the prevalence, severity, and attribution of AEs during CBT-I with cancer survivors.</p><p><strong>Methods: </strong>Cancer survivors from Atlantic Canada with insomnia and comorbid cognitive impairment were recruited to participate in a randomized controlled trial of CBT-I. Participants reported the prevalence, severity, and attribution of AEs at mid-treatment (4 weeks) and post-treatment (8 weeks). The likeliness of AEs being related to treatment was also rated by an independent clinician.</p><p><strong>Results: </strong>Of the 122 cancer survivors who completed treatment (<i>M</i> <sub><i>age</i></sub>  = 60.3, 77.9% women), 72 reported a total of 197 AEs. At mid-treatment, participants reported 113 AEs, but only 11 were rated as being attributed to the intervention. At post-treatment, participants did not report any AEs attributed to the intervention. An independent rater attributed more AEs to the treatment than the participants at both time points (4 weeks: 16 vs. 11, 8 weeks: 1 vs. 0). Gender (<i>p</i> = .014) and pre-treatment anxiety (<i>p</i> < .001) were associated with reporting an AE.</p><p><strong>Discussion: </strong>CBT-I is a safe treatment that is well-tolerated by cancer survivors. The majority of participants did not experience AEs that could be attributed to the treatment. Clinicians should continue to recommend CBT-I as the first-line treatment for cancer survivors experiencing insomnia symptoms.</p><p><strong>Trial registration: </strong>This study is a secondary analysis of a randomized controlled trial titled 'Addressing Cancer Treatment-Related Insomnia Online in Atlantic Canada (ACTION) study' (https://www.clinicaltrials.gov/search?cond=NCT04026048 identifier: NCT04026048).</p>","PeriodicalId":520302,"journal":{"name":"Sleep science and practice","volume":"9 1","pages":"10"},"PeriodicalIF":0.0000,"publicationDate":"2025-01-01","publicationTypes":"Journal Article","fieldsOfStudy":null,"isOpenAccess":false,"openAccessPdf":"https://www.ncbi.nlm.nih.gov/pmc/articles/PMC12064597/pdf/","citationCount":"0","resultStr":null,"platform":"Semanticscholar","paperid":null,"PeriodicalName":"Sleep science and practice","FirstCategoryId":"1085","ListUrlMain":"https://doi.org/10.1186/s41606-025-00129-8","RegionNum":0,"RegionCategory":null,"ArticlePicture":[],"TitleCN":null,"AbstractTextCN":null,"PMCID":null,"EPubDate":"2025/5/10 0:00:00","PubModel":"Epub","JCR":"","JCRName":"","Score":null,"Total":0}
引用次数: 0

Abstract

Background/aims: Sleep disturbances are one of the biggest barriers to resuming normal functioning following cancer treatment. Cognitive behavioral therapy for insomnia (CBT-I) has demonstrated efficacy in cancer survivors but few studies have recorded adverse events (AEs) that occur during treatment. The purpose of this study was to report the prevalence, severity, and attribution of AEs during CBT-I with cancer survivors.

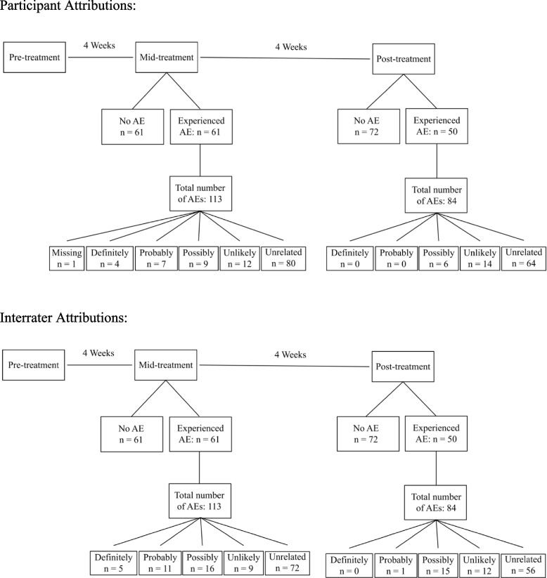
Methods: Cancer survivors from Atlantic Canada with insomnia and comorbid cognitive impairment were recruited to participate in a randomized controlled trial of CBT-I. Participants reported the prevalence, severity, and attribution of AEs at mid-treatment (4 weeks) and post-treatment (8 weeks). The likeliness of AEs being related to treatment was also rated by an independent clinician.

Results: Of the 122 cancer survivors who completed treatment (M age  = 60.3, 77.9% women), 72 reported a total of 197 AEs. At mid-treatment, participants reported 113 AEs, but only 11 were rated as being attributed to the intervention. At post-treatment, participants did not report any AEs attributed to the intervention. An independent rater attributed more AEs to the treatment than the participants at both time points (4 weeks: 16 vs. 11, 8 weeks: 1 vs. 0). Gender (p = .014) and pre-treatment anxiety (p < .001) were associated with reporting an AE.

Discussion: CBT-I is a safe treatment that is well-tolerated by cancer survivors. The majority of participants did not experience AEs that could be attributed to the treatment. Clinicians should continue to recommend CBT-I as the first-line treatment for cancer survivors experiencing insomnia symptoms.

Trial registration: This study is a secondary analysis of a randomized controlled trial titled 'Addressing Cancer Treatment-Related Insomnia Online in Atlantic Canada (ACTION) study' (https://www.clinicaltrials.gov/search?cond=NCT04026048 identifier: NCT04026048).

Abstract Image

记录和报告癌症幸存者失眠认知行为疗法(CBT-I)随机对照试验期间的不良事件。
背景/目的:睡眠障碍是癌症治疗后恢复正常功能的最大障碍之一。认知行为治疗失眠(CBT-I)已被证明对癌症幸存者有效,但很少有研究记录治疗期间发生的不良事件(ae)。本研究的目的是报告癌症幸存者在CBT-I期间不良事件的发生率、严重程度和归因。方法:从加拿大大西洋地区招募伴有失眠和合并症认知障碍的癌症幸存者参加CBT-I的随机对照试验。参与者在治疗中期(4周)和治疗后(8周)报告了ae的患病率、严重程度和归因。ae与治疗相关的可能性也由独立临床医生评定。结果:在122名完成治疗的癌症幸存者中(M年龄= 60.3,77.9%为女性),72人报告了总共197例ae。在治疗中期,参与者报告了113次不良反应,但只有11次被评为归因于干预。在治疗后,参与者没有报告任何归因于干预的不良事件。在两个时间点(4周:16 vs. 11, 8周:1 vs. 0),独立评分者将更多ae归因于治疗。性别(p = 0.014)和治疗前焦虑(p)讨论:CBT-I是一种安全的治疗,癌症幸存者耐受良好。大多数参与者没有经历可归因于治疗的不良反应。临床医生应该继续推荐CBT-I作为经历失眠症状的癌症幸存者的一线治疗。试验注册:本研究是一项名为“解决加拿大大西洋地区癌症治疗相关失眠在线(ACTION)研究”(https://www.clinicaltrials.gov/search?cond=NCT04026048标识符:NCT04026048)的随机对照试验的二次分析。
本文章由计算机程序翻译,如有差异,请以英文原文为准。
求助全文
约1分钟内获得全文 求助全文
来源期刊
自引率
0.00%
发文量
0
×
引用
GB/T 7714-2015
复制
MLA
复制
APA
复制
导出至
BibTeX EndNote RefMan NoteFirst NoteExpress
×
提示
您的信息不完整,为了账户安全,请先补充。
现在去补充
×
提示
您因"违规操作"
具体请查看互助需知
我知道了
×
提示
确定
请完成安全验证×
copy
已复制链接
快去分享给好友吧!
我知道了
右上角分享
点击右上角分享
0
联系我们:info@booksci.cn Book学术提供免费学术资源搜索服务,方便国内外学者检索中英文文献。致力于提供最便捷和优质的服务体验。 Copyright © 2023 布克学术 All rights reserved.
京ICP备2023020795号-1
ghs 京公网安备 11010802042870号
Book学术文献互助
Book学术文献互助群
群 号:604180095
Book学术官方微信