FLT4 activation promotes acute lymphoid leukemia survival through stabilization of MDM2/MDMX and inactivation of p53.

IF 6.4 2区 医学 Q1 ONCOLOGY
Djazia Haferssas, Marion Dubuissez, Jonatan Barrera-Chimal, Clémence Messmer, El Bachir Affar, Bruno Larrivée, Xue-Song Liu, Casimiro Gerarduzzi
{"title":"FLT4 activation promotes acute lymphoid leukemia survival through stabilization of MDM2/MDMX and inactivation of p53.","authors":"Djazia Haferssas, Marion Dubuissez, Jonatan Barrera-Chimal, Clémence Messmer, El Bachir Affar, Bruno Larrivée, Xue-Song Liu, Casimiro Gerarduzzi","doi":"10.1038/s41389-025-00552-7","DOIUrl":null,"url":null,"abstract":"<p><p>Aberrant Receptor Tyrosine Kinase (RTK) signaling allows cancer cells to modulate survival, proliferation, and death, leading to tumorigenesis and chemoresistance. In leukemia, the RTK FMS-Related Tyrosine Kinase 4 (FLT4) (also known as VEGFR3, Vascular Endothelial Growth Factor Receptor- 3) is deregulated and correlates with cancer progression. However, the underlying consequences of its deregulation remain to be determined. Moreover, chemotherapy treatment requires that cancer cells retain a wild-type p53 to respond to DNA damage by tumor-suppressing activities, i.e. apoptosis. p53 activity is predominantly limited by its two major negative regulators, MDM2 and MDMX, which inactivate p53 by promoting its degradation and/or cytoplasmic localization. In this study, we have shown that activation of FLT4 by either overexpression or binding of its ligand, VEGFC, increases MDM2/MDMX stability, inactivates p53, and leads to resistance to DNA-damaging therapies. Moreover, we found that MDMX Ser-314 phosphorylation, a consensus sequence of CDK4/6, increases MDMX stability, which subsequently affects MDM2 and p53 degradation and could be reversed by the CDK4/6 inhibitor Palbociclib. More importantly, leukemic cells treated with Palbociclib were more susceptible to DNA-damaging induction of apoptosis and had reduced cell proliferation. Leukemic cells overexpressing FLT4 displayed accelerated proliferation when injected into NOD-SCID mice as compared to wild-type cells. Altogether, our research proposes an innovative way to reactivate p53 in leukemia through the pharmacological inhibition of FLT4 signaling, which could serve as a potential treatment option. Schematic representation of FLT4-mediated MDM2/MDMX complex stabilization and suppression of p53 activity. VEGFC triggers FLT4 activation, leading to CDK4/6 activation, which phosphorylates MDMX on Ser-314. As a result, MDMX levels increase and bind to MDM2, stabilizing the MDM2/MDMX complex. This complex binds to p53, facilitating its suppression by reducing its transcriptional activity or enhancing its export to the cytoplasm for proteasomal degradation. Consequently, p53 inactivation promotes their survival, proliferation, and resistance to chemotherapy-induced apoptosis. The figure was created in BioRender.com.</p>","PeriodicalId":19489,"journal":{"name":"Oncogenesis","volume":"14 1","pages":"14"},"PeriodicalIF":6.4000,"publicationDate":"2025-05-02","publicationTypes":"Journal Article","fieldsOfStudy":null,"isOpenAccess":false,"openAccessPdf":"https://www.ncbi.nlm.nih.gov/pmc/articles/PMC12048674/pdf/","citationCount":"0","resultStr":null,"platform":"Semanticscholar","paperid":null,"PeriodicalName":"Oncogenesis","FirstCategoryId":"3","ListUrlMain":"https://doi.org/10.1038/s41389-025-00552-7","RegionNum":2,"RegionCategory":"医学","ArticlePicture":[],"TitleCN":null,"AbstractTextCN":null,"PMCID":null,"EPubDate":"","PubModel":"","JCR":"Q1","JCRName":"ONCOLOGY","Score":null,"Total":0}
引用次数: 0

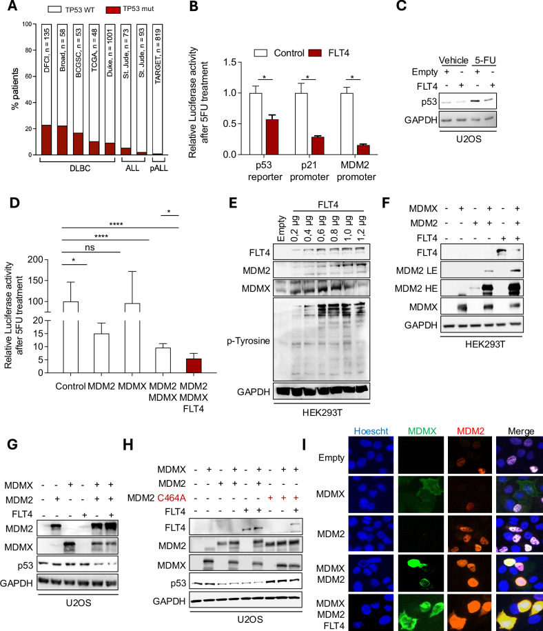
Abstract

Aberrant Receptor Tyrosine Kinase (RTK) signaling allows cancer cells to modulate survival, proliferation, and death, leading to tumorigenesis and chemoresistance. In leukemia, the RTK FMS-Related Tyrosine Kinase 4 (FLT4) (also known as VEGFR3, Vascular Endothelial Growth Factor Receptor- 3) is deregulated and correlates with cancer progression. However, the underlying consequences of its deregulation remain to be determined. Moreover, chemotherapy treatment requires that cancer cells retain a wild-type p53 to respond to DNA damage by tumor-suppressing activities, i.e. apoptosis. p53 activity is predominantly limited by its two major negative regulators, MDM2 and MDMX, which inactivate p53 by promoting its degradation and/or cytoplasmic localization. In this study, we have shown that activation of FLT4 by either overexpression or binding of its ligand, VEGFC, increases MDM2/MDMX stability, inactivates p53, and leads to resistance to DNA-damaging therapies. Moreover, we found that MDMX Ser-314 phosphorylation, a consensus sequence of CDK4/6, increases MDMX stability, which subsequently affects MDM2 and p53 degradation and could be reversed by the CDK4/6 inhibitor Palbociclib. More importantly, leukemic cells treated with Palbociclib were more susceptible to DNA-damaging induction of apoptosis and had reduced cell proliferation. Leukemic cells overexpressing FLT4 displayed accelerated proliferation when injected into NOD-SCID mice as compared to wild-type cells. Altogether, our research proposes an innovative way to reactivate p53 in leukemia through the pharmacological inhibition of FLT4 signaling, which could serve as a potential treatment option. Schematic representation of FLT4-mediated MDM2/MDMX complex stabilization and suppression of p53 activity. VEGFC triggers FLT4 activation, leading to CDK4/6 activation, which phosphorylates MDMX on Ser-314. As a result, MDMX levels increase and bind to MDM2, stabilizing the MDM2/MDMX complex. This complex binds to p53, facilitating its suppression by reducing its transcriptional activity or enhancing its export to the cytoplasm for proteasomal degradation. Consequently, p53 inactivation promotes their survival, proliferation, and resistance to chemotherapy-induced apoptosis. The figure was created in BioRender.com.

Abstract Image

Abstract Image

Abstract Image

FLT4激活通过稳定MDM2/MDMX和p53失活来促进急性淋巴细胞白血病的存活。
异常的受体酪氨酸激酶(RTK)信号允许癌细胞调节生存、增殖和死亡,导致肿瘤发生和化疗耐药。在白血病中,RTK fms相关酪氨酸激酶4 (FLT4)(也称为VEGFR3,血管内皮生长因子受体- 3)被解除调控并与癌症进展相关。然而,放松管制的潜在后果仍有待确定。此外,化疗需要癌细胞保留野生型p53,以通过肿瘤抑制活性(即凋亡)对DNA损伤做出反应。p53的活性主要受其两个主要负调节因子MDM2和MDMX的限制,它们通过促进p53的降解和/或细胞质定位而使p53失活。在这项研究中,我们已经证明,通过过表达或结合其配体VEGFC激活FLT4,可以增加MDM2/MDMX的稳定性,使p53失活,并导致对dna损伤治疗的抵抗。此外,我们发现MDMX Ser-314磷酸化(CDK4/6的共识序列)增加了MDMX的稳定性,从而影响MDM2和p53的降解,并且可以被CDK4/6抑制剂Palbociclib逆转。更重要的是,帕博西尼治疗的白血病细胞更容易受到dna损伤诱导凋亡,细胞增殖减少。与野生型细胞相比,将过表达FLT4的白血病细胞注射到NOD-SCID小鼠体内时,其增殖速度加快。总之,我们的研究提出了一种创新的方法,通过药物抑制FLT4信号来重新激活白血病中的p53,这可能是一种潜在的治疗选择。flt4介导的MDM2/MDMX复合物稳定和p53活性抑制的示意图。VEGFC触发FLT4激活,导致CDK4/6激活,从而磷酸化Ser-314上的MDMX。结果,MDMX水平增加并与MDM2结合,稳定MDM2/MDMX复合物。该复合物与p53结合,通过降低其转录活性或增强其向细胞质出口以进行蛋白酶体降解,从而促进其抑制。因此,p53的失活促进了它们的存活、增殖和对化疗诱导的细胞凋亡的抵抗。这个图是在BioRender.com中创建的。
本文章由计算机程序翻译,如有差异,请以英文原文为准。
求助全文
约1分钟内获得全文 求助全文
来源期刊
Oncogenesis
Oncogenesis ONCOLOGY-
CiteScore
11.90
自引率
0.00%
发文量
70
审稿时长
26 weeks
期刊介绍: Oncogenesis is a peer-reviewed open access online journal that publishes full-length papers, reviews, and short communications exploring the molecular basis of cancer and related phenomena. It seeks to promote diverse and integrated areas of molecular biology, cell biology, oncology, and genetics.
×
引用
GB/T 7714-2015
复制
MLA
复制
APA
复制
导出至
BibTeX EndNote RefMan NoteFirst NoteExpress
×
提示
您的信息不完整,为了账户安全,请先补充。
现在去补充
×
提示
您因"违规操作"
具体请查看互助需知
我知道了
×
提示
确定
请完成安全验证×
copy
已复制链接
快去分享给好友吧!
我知道了
右上角分享
点击右上角分享
0
联系我们:info@booksci.cn Book学术提供免费学术资源搜索服务,方便国内外学者检索中英文文献。致力于提供最便捷和优质的服务体验。 Copyright © 2023 布克学术 All rights reserved.
京ICP备2023020795号-1
ghs 京公网安备 11010802042870号
Book学术文献互助
Book学术文献互助群
群 号:604180095
Book学术官方微信