O-GlcNAcylation of FBP1 promotes pancreatic cancer progression by facilitating its Lys48-linked polyubiquitination in hypoxic environments.

IF 6.4 2区 医学 Q1 ONCOLOGY
Yi Zhu, Xiaoman He, Xiaojing Ma, Yan Zhang, Wei Feng
{"title":"O-GlcNAcylation of FBP1 promotes pancreatic cancer progression by facilitating its Lys48-linked polyubiquitination in hypoxic environments.","authors":"Yi Zhu, Xiaoman He, Xiaojing Ma, Yan Zhang, Wei Feng","doi":"10.1038/s41389-025-00555-4","DOIUrl":null,"url":null,"abstract":"<p><p>Fructose-1,6-bisphosphatase 1 (FBP1), a rate-limiting enzyme in gluconeogenesis, is important for cancer progression. The post-translational regulation of FBP1 in hypoxic environments is still unclear. Here, we report that FBP1 is down-regulated, and a low expression level of FBP1 predicts a poor prognosis in pancreatic cancer. A hypoxic environment makes FBP1 more prone to degradation, and this effect can be reversed by inhibiting global O-GlcNAcylation signalling. O-linked N-acetylglucosamine transferase (OGT) interacts with FBP1 and induces its O-GlcNAcylation at serine 47 residue (FBP1-S47) to modulate its protein function in pancreatic cancer cells. O-GlcNAcylation of FBP1-S47 promotes FBP1 degradation and also influences the expression of canonical HIF-1α target genes involved in glucose metabolism, resulting in an increase in glucose uptake and lactate secretion in pancreatic cancer cells. In addition, O-GlcNAcylation of FBP1-S47 facilitates FBP1 K48-linked polyubiquitination at lysine 51 residue (FBP1-K51), in which GlcNAc moiety can serve as a prerequisite for an FBP1 ubiquitin ligase. FBP1 (K51) K48-linked polyubiquitination mediated protein degradation can also promote cancer progression, similarly to the O-GlcNAcylation of FBP1-S47. Our data uncover a mechanism whereby FBP1 can be regulated by a protein O-GlcNAcylation-polyubiquitination axis, paving the way to cancer cell metabolic reprogramming.</p>","PeriodicalId":19489,"journal":{"name":"Oncogenesis","volume":"14 1","pages":"11"},"PeriodicalIF":6.4000,"publicationDate":"2025-04-22","publicationTypes":"Journal Article","fieldsOfStudy":null,"isOpenAccess":false,"openAccessPdf":"https://www.ncbi.nlm.nih.gov/pmc/articles/PMC12015445/pdf/","citationCount":"0","resultStr":null,"platform":"Semanticscholar","paperid":null,"PeriodicalName":"Oncogenesis","FirstCategoryId":"3","ListUrlMain":"https://doi.org/10.1038/s41389-025-00555-4","RegionNum":2,"RegionCategory":"医学","ArticlePicture":[],"TitleCN":null,"AbstractTextCN":null,"PMCID":null,"EPubDate":"","PubModel":"","JCR":"Q1","JCRName":"ONCOLOGY","Score":null,"Total":0}
引用次数: 0

Abstract

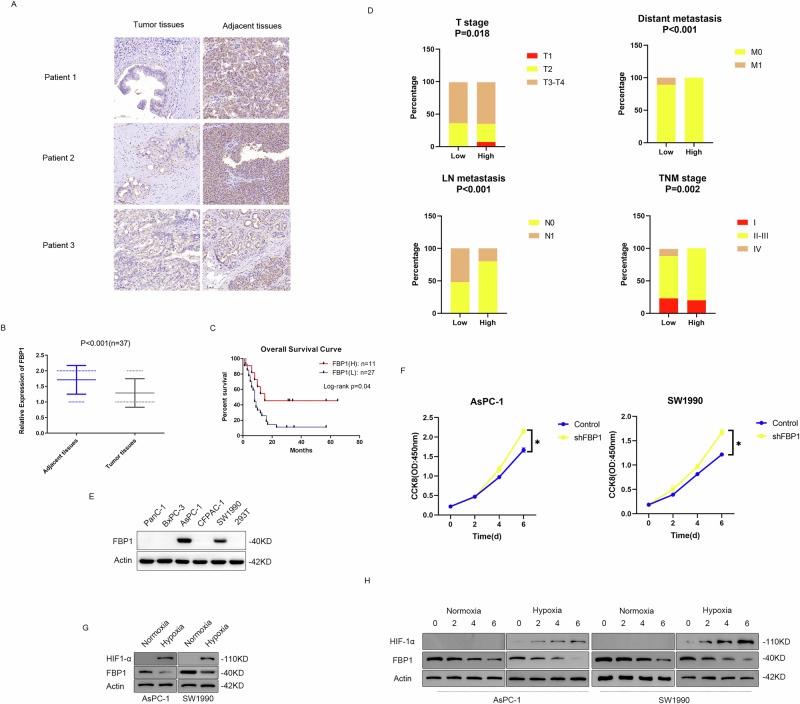
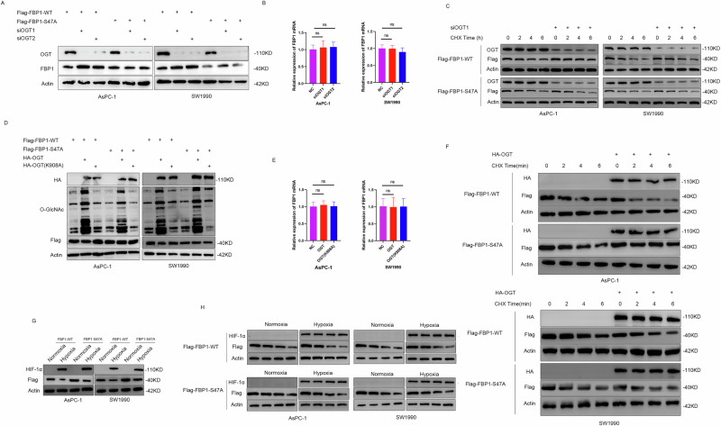
Fructose-1,6-bisphosphatase 1 (FBP1), a rate-limiting enzyme in gluconeogenesis, is important for cancer progression. The post-translational regulation of FBP1 in hypoxic environments is still unclear. Here, we report that FBP1 is down-regulated, and a low expression level of FBP1 predicts a poor prognosis in pancreatic cancer. A hypoxic environment makes FBP1 more prone to degradation, and this effect can be reversed by inhibiting global O-GlcNAcylation signalling. O-linked N-acetylglucosamine transferase (OGT) interacts with FBP1 and induces its O-GlcNAcylation at serine 47 residue (FBP1-S47) to modulate its protein function in pancreatic cancer cells. O-GlcNAcylation of FBP1-S47 promotes FBP1 degradation and also influences the expression of canonical HIF-1α target genes involved in glucose metabolism, resulting in an increase in glucose uptake and lactate secretion in pancreatic cancer cells. In addition, O-GlcNAcylation of FBP1-S47 facilitates FBP1 K48-linked polyubiquitination at lysine 51 residue (FBP1-K51), in which GlcNAc moiety can serve as a prerequisite for an FBP1 ubiquitin ligase. FBP1 (K51) K48-linked polyubiquitination mediated protein degradation can also promote cancer progression, similarly to the O-GlcNAcylation of FBP1-S47. Our data uncover a mechanism whereby FBP1 can be regulated by a protein O-GlcNAcylation-polyubiquitination axis, paving the way to cancer cell metabolic reprogramming.

Abstract Image

Abstract Image

Abstract Image

FBP1的o - glcn酰化通过促进其在缺氧环境中与lys48相关的多泛素化而促进胰腺癌的进展。
果糖-1,6-二磷酸酶1 (FBP1)是糖异生中的限速酶,对癌症的进展很重要。FBP1在缺氧环境下的翻译后调控尚不清楚。在这里,我们报道FBP1是下调的,FBP1的低表达水平预示着胰腺癌的不良预后。缺氧环境使FBP1更容易降解,这种效应可以通过抑制全局o - glcn酰化信号传导来逆转。O-linked N-acetylglucosamine transferase (OGT)与FBP1相互作用,诱导其丝氨酸47残基上的o - glcn酰化(FBP1- s47)调节其在胰腺癌细胞中的蛋白功能。FBP1- s47的o - glcn酰化促进FBP1降解,并影响参与葡萄糖代谢的典型HIF-1α靶基因的表达,导致胰腺癌细胞中葡萄糖摄取和乳酸分泌增加。此外,FBP1- s47的o - glcn酰化促进了FBP1 k48连接的赖氨酸51残基多泛素化(FBP1- k51),其中GlcNAc片段可以作为FBP1泛素连接酶的先决条件。FBP1 (K51) k48关联的多泛素化介导的蛋白降解也可以促进癌症进展,类似于FBP1- s47的o - glcn酰化。我们的数据揭示了FBP1可以通过蛋白o - glcn酰化-多泛素化轴调节的机制,为癌细胞代谢重编程铺平了道路。
本文章由计算机程序翻译,如有差异,请以英文原文为准。
求助全文
约1分钟内获得全文 求助全文
来源期刊
Oncogenesis
Oncogenesis ONCOLOGY-
CiteScore
11.90
自引率
0.00%
发文量
70
审稿时长
26 weeks
期刊介绍: Oncogenesis is a peer-reviewed open access online journal that publishes full-length papers, reviews, and short communications exploring the molecular basis of cancer and related phenomena. It seeks to promote diverse and integrated areas of molecular biology, cell biology, oncology, and genetics.
×
引用
GB/T 7714-2015
复制
MLA
复制
APA
复制
导出至
BibTeX EndNote RefMan NoteFirst NoteExpress
×
提示
您的信息不完整,为了账户安全,请先补充。
现在去补充
×
提示
您因"违规操作"
具体请查看互助需知
我知道了
×
提示
确定
请完成安全验证×
copy
已复制链接
快去分享给好友吧!
我知道了
右上角分享
点击右上角分享
0
联系我们:info@booksci.cn Book学术提供免费学术资源搜索服务,方便国内外学者检索中英文文献。致力于提供最便捷和优质的服务体验。 Copyright © 2023 布克学术 All rights reserved.
京ICP备2023020795号-1
ghs 京公网安备 11010802042870号
Book学术文献互助
Book学术文献互助群
群 号:604180095
Book学术官方微信