Measuring contraceptive self-efficacy in women: the Turkish validity and reliability study.

IF 1.7
Aliye Dogan Gangal, Ayten Senturk Erenel
{"title":"Measuring contraceptive self-efficacy in women: the Turkish validity and reliability study.","authors":"Aliye Dogan Gangal, Ayten Senturk Erenel","doi":"10.1017/S146342362500026X","DOIUrl":null,"url":null,"abstract":"<p><strong>Aim: </strong>This study aimed to evaluate the validity and reliability of the Turkish version of the Contraceptive Self-Efficacy in Women in Sub-Saharan Africa (CSESSA) scale.</p><p><strong>Background: </strong>Contraceptive self-efficacy is a crucial predictor of utilization of modern contraceptive methods. However, the existing tools for comprehensively assessing contraceptive self-efficacy are limited. Methods: The sample of this methodological study consisted of 510 female participants of reproductive age. The translation and cultural adaptation of the scale were performed. For validity, content validity and construct validity were tested. For reliability, test-retest reliability, Cronbach's alpha coefficient, and item-total score correlations were evaluated. Findings: The goodness-of-fit indices showed an overall acceptable fit with the three-factor model. Cronbach's alpha for the overall CSESSA scale was 0.867, and for the three subscales, it ranged from 0.77 to 0.84. The scale's test-retest reliability was found to be r = 0.83 (p < 0.001), and the item-total correlations score ranged from 0.495 to 0.646. The Turkish version of the scale is a valid and reliable tool to measure the contraceptive self-efficacy of women of reproductive age. This scale can provide a comprehensive understanding of self-efficacy by assessing various dimensions of contraceptive self-efficacy.</p>","PeriodicalId":74493,"journal":{"name":"Primary health care research & development","volume":"26 ","pages":"e36"},"PeriodicalIF":1.7000,"publicationDate":"2025-05-06","publicationTypes":"Journal Article","fieldsOfStudy":null,"isOpenAccess":false,"openAccessPdf":"https://www.ncbi.nlm.nih.gov/pmc/articles/PMC12099267/pdf/","citationCount":"0","resultStr":null,"platform":"Semanticscholar","paperid":null,"PeriodicalName":"Primary health care research & development","FirstCategoryId":"1085","ListUrlMain":"https://doi.org/10.1017/S146342362500026X","RegionNum":0,"RegionCategory":null,"ArticlePicture":[],"TitleCN":null,"AbstractTextCN":null,"PMCID":null,"EPubDate":"","PubModel":"","JCR":"","JCRName":"","Score":null,"Total":0}
引用次数: 0

Abstract

Aim: This study aimed to evaluate the validity and reliability of the Turkish version of the Contraceptive Self-Efficacy in Women in Sub-Saharan Africa (CSESSA) scale.

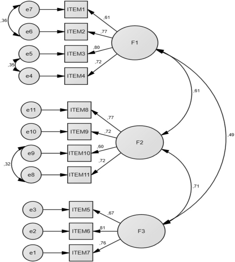
Background: Contraceptive self-efficacy is a crucial predictor of utilization of modern contraceptive methods. However, the existing tools for comprehensively assessing contraceptive self-efficacy are limited. Methods: The sample of this methodological study consisted of 510 female participants of reproductive age. The translation and cultural adaptation of the scale were performed. For validity, content validity and construct validity were tested. For reliability, test-retest reliability, Cronbach's alpha coefficient, and item-total score correlations were evaluated. Findings: The goodness-of-fit indices showed an overall acceptable fit with the three-factor model. Cronbach's alpha for the overall CSESSA scale was 0.867, and for the three subscales, it ranged from 0.77 to 0.84. The scale's test-retest reliability was found to be r = 0.83 (p < 0.001), and the item-total correlations score ranged from 0.495 to 0.646. The Turkish version of the scale is a valid and reliable tool to measure the contraceptive self-efficacy of women of reproductive age. This scale can provide a comprehensive understanding of self-efficacy by assessing various dimensions of contraceptive self-efficacy.

Abstract Image

Abstract Image

Abstract Image

测量妇女避孕自我效能:土耳其的效度和信度研究。
目的:本研究旨在评估土耳其版撒哈拉以南非洲妇女避孕自我效能(CSESSA)量表的效度和信度。背景:避孕自我效能是现代避孕方法使用的重要预测指标。然而,现有的全面评估避孕自我效能的工具是有限的。方法:本方法学研究的样本为510名育龄女性。对量表进行了翻译和文化改编。效度测试包括内容效度和结构效度。信度方面,评估重测信度、Cronbach’s alpha系数和项目总分相关性。结果:拟合优度指数与三因素模型的拟合总体上可接受。CSESSA总体量表的Cronbach's alpha为0.867,三个子量表的Cronbach's alpha为0.77 ~ 0.84。量表的重测信度为r = 0.83 (p < 0.001),项目-总相关评分为0.495 ~ 0.646。土耳其版的量表是衡量育龄妇女避孕自我效能的有效和可靠的工具。该量表通过评估避孕自我效能感的各个维度,可以对自我效能感有一个全面的了解。
本文章由计算机程序翻译,如有差异,请以英文原文为准。
求助全文
约1分钟内获得全文 求助全文
来源期刊
自引率
0.00%
发文量
0
×
引用
GB/T 7714-2015
复制
MLA
复制
APA
复制
导出至
BibTeX EndNote RefMan NoteFirst NoteExpress
×
提示
您的信息不完整,为了账户安全,请先补充。
现在去补充
×
提示
您因"违规操作"
具体请查看互助需知
我知道了
×
提示
确定
请完成安全验证×
copy
已复制链接
快去分享给好友吧!
我知道了
右上角分享
点击右上角分享
0
联系我们:info@booksci.cn Book学术提供免费学术资源搜索服务,方便国内外学者检索中英文文献。致力于提供最便捷和优质的服务体验。 Copyright © 2023 布克学术 All rights reserved.
京ICP备2023020795号-1
ghs 京公网安备 11010802042870号
Book学术文献互助
Book学术文献互助群
群 号:604180095
Book学术官方微信