Chronic alcohol withdrawal-associated increases in VTA Hcrtr1 expression are associated with heightened nociception and anxiety-like behavior in female rats.

Advances in drug and alcohol research Pub Date : 2025-04-03 eCollection Date: 2025-01-01 DOI:10.3389/adar.2025.14199
Shealan Cruise, Maria E Secci, Leslie K Kelley, Nathan M Sharfman, Keishla Rodriguez-Graciani, Tiffany A Wills, Nicholas W Gilpin, Elizabeth M Avegno
{"title":"Chronic alcohol withdrawal-associated increases in VTA <i>Hcrtr1</i> expression are associated with heightened nociception and anxiety-like behavior in female rats.","authors":"Shealan Cruise, Maria E Secci, Leslie K Kelley, Nathan M Sharfman, Keishla Rodriguez-Graciani, Tiffany A Wills, Nicholas W Gilpin, Elizabeth M Avegno","doi":"10.3389/adar.2025.14199","DOIUrl":null,"url":null,"abstract":"<p><p>Alcohol withdrawal is characterized by various symptoms that include pain and negative affect in the absence of the drug. The neural underpinnings of these behaviors are not entirely understood, but orexin has emerged as a candidate target for the treatment of substance use disorders. Here, we explored changes in orexin system-related gene expression in brain regions important for mediating reward and stress, including the ventral tegmental area (VTA) and extended amygdala (including the central amygdala, nucleus accumbens shell, and bed nucleus of the stria terminalis), in adolescent and adult female Wistar rats following chronic alcohol exposure. We observed higher numbers of <i>Hcrtr1</i>- (orexin receptor 1)-expressing neurons in the VTA of adolescent and adult female rats during withdrawal from chronic alcohol exposure. The number of <i>Hcrt1</i>+ VTA neurons was negatively correlated with thermal sensitivity in adolescent female rats and anxiety-like behavior in adult female rats. These data suggest that chronic alcohol effects on orexin receptor expression in the VTA are related to specific behaviors that manifest during withdrawal, highlighting potential avenues for targeting alcohol withdrawal-associated behaviors across development.</p>","PeriodicalId":72092,"journal":{"name":"Advances in drug and alcohol research","volume":"5 ","pages":"14199"},"PeriodicalIF":0.0000,"publicationDate":"2025-04-03","publicationTypes":"Journal Article","fieldsOfStudy":null,"isOpenAccess":false,"openAccessPdf":"https://www.ncbi.nlm.nih.gov/pmc/articles/PMC12004375/pdf/","citationCount":"0","resultStr":null,"platform":"Semanticscholar","paperid":null,"PeriodicalName":"Advances in drug and alcohol research","FirstCategoryId":"1085","ListUrlMain":"https://doi.org/10.3389/adar.2025.14199","RegionNum":0,"RegionCategory":null,"ArticlePicture":[],"TitleCN":null,"AbstractTextCN":null,"PMCID":null,"EPubDate":"2025/1/1 0:00:00","PubModel":"eCollection","JCR":"","JCRName":"","Score":null,"Total":0}
引用次数: 0

Abstract

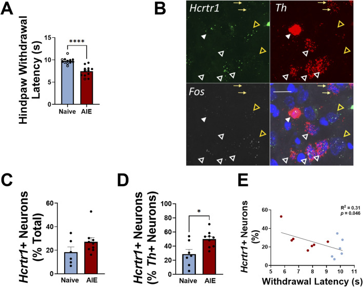
Alcohol withdrawal is characterized by various symptoms that include pain and negative affect in the absence of the drug. The neural underpinnings of these behaviors are not entirely understood, but orexin has emerged as a candidate target for the treatment of substance use disorders. Here, we explored changes in orexin system-related gene expression in brain regions important for mediating reward and stress, including the ventral tegmental area (VTA) and extended amygdala (including the central amygdala, nucleus accumbens shell, and bed nucleus of the stria terminalis), in adolescent and adult female Wistar rats following chronic alcohol exposure. We observed higher numbers of Hcrtr1- (orexin receptor 1)-expressing neurons in the VTA of adolescent and adult female rats during withdrawal from chronic alcohol exposure. The number of Hcrt1+ VTA neurons was negatively correlated with thermal sensitivity in adolescent female rats and anxiety-like behavior in adult female rats. These data suggest that chronic alcohol effects on orexin receptor expression in the VTA are related to specific behaviors that manifest during withdrawal, highlighting potential avenues for targeting alcohol withdrawal-associated behaviors across development.

Abstract Image

Abstract Image

Abstract Image

在雌性大鼠中,慢性酒精戒断相关的VTA Hcrtr1表达增加与伤害感受和焦虑样行为升高有关。
酒精戒断的特点是各种症状,包括疼痛和在没有药物的情况下的负面影响。这些行为的神经基础尚不完全清楚,但食欲素已成为治疗物质使用障碍的候选目标。在这里,我们探索了青春期和成年雌性Wistar大鼠在慢性酒精暴露后,在大脑中介导奖励和压力的重要区域,包括腹侧被盖区(VTA)和延伸杏仁核(包括中央杏仁核、伏隔核壳和终纹床核)中食欲素系统相关基因表达的变化。我们观察到青春期和成年雌性大鼠在慢性酒精暴露戒断期间VTA中表达Hcrtr1-(食欲素受体1)的神经元数量增加。Hcrt1+ VTA神经元数量与青春期雌性大鼠的热敏性和成年雌性大鼠的焦虑样行为呈负相关。这些数据表明,慢性酒精对VTA中食欲素受体表达的影响与戒断期间表现出的特定行为有关,这突出了在整个发育过程中针对酒精戒断相关行为的潜在途径。
本文章由计算机程序翻译,如有差异,请以英文原文为准。
求助全文
约1分钟内获得全文 求助全文
来源期刊
自引率
0.00%
发文量
0
×
引用
GB/T 7714-2015
复制
MLA
复制
APA
复制
导出至
BibTeX EndNote RefMan NoteFirst NoteExpress
×
提示
您的信息不完整,为了账户安全,请先补充。
现在去补充
×
提示
您因"违规操作"
具体请查看互助需知
我知道了
×
提示
确定
请完成安全验证×
copy
已复制链接
快去分享给好友吧!
我知道了
右上角分享
点击右上角分享
0
联系我们:info@booksci.cn Book学术提供免费学术资源搜索服务,方便国内外学者检索中英文文献。致力于提供最便捷和优质的服务体验。 Copyright © 2023 布克学术 All rights reserved.
京ICP备2023020795号-1
ghs 京公网安备 11010802042870号
Book学术文献互助
Book学术文献互助群
群 号:604180095
Book学术官方微信