Mas1 Receptor Activation is Necessary and Sufficient to Transduce ACE2 Effect in PAH, But Ang(1-7) Alone is Insufficient.

IF 2.5 4区 医学 Q2 CARDIAC & CARDIOVASCULAR SYSTEMS
Pulmonary Circulation Pub Date : 2025-04-17 eCollection Date: 2025-04-01 DOI:10.1002/pul2.70083
James West, Megha Talati, Erica Carrier, Anandharajan Rathinasabapathy, Ibragim Gaidarov, Benjamin Vigl, Ying Cai, Hongpeng Jia, Tom Blackwell, Santhi Gladson, Christie Moore, Sheila Shay, Ethan Sevier, Anna Hemnes
{"title":"Mas1 Receptor Activation is Necessary and Sufficient to Transduce ACE2 Effect in PAH, But Ang(1-7) Alone is Insufficient.","authors":"James West, Megha Talati, Erica Carrier, Anandharajan Rathinasabapathy, Ibragim Gaidarov, Benjamin Vigl, Ying Cai, Hongpeng Jia, Tom Blackwell, Santhi Gladson, Christie Moore, Sheila Shay, Ethan Sevier, Anna Hemnes","doi":"10.1002/pul2.70083","DOIUrl":null,"url":null,"abstract":"<p><p>ACE2 has shown effectiveness in treating pulmonary hypertension in multiple animal models and has some promise in early human trials. The key barrier to translation is that enzymatically active ACE2 is difficult to manufacture and exhibits a short half-life in humans, making chronic administration challenging. Understanding the mechanism of effect is thus key to finding ways to bypass ACE2 while still reproducing therapeutic effects. In this study, we test the hypotheses that ACE2 produces its therapeutic effect through increased Mas1 signaling and that Ang(1-7) is sufficient as the Mas1 ligand. We found that the ACE2 effect is blocked in Mas1 knockout mice and that the Mas1 agonist AR234960 reproduces the ACE2 effect, indicating that Mas1 activation is necessary and sufficient for the ACE2 therapeutic effect. However, neither AlbudAb-stabilized Ang(1-7) nor Ang(1-7) stabilized through the use of protease inhibitors were capable of reproducing ACE2 effectiveness, indicating that Ang(1-7) alone does not activate Mas1 in this context. RNA-seq suggests that the key mechanisms downstream of Mas1 responsible for the therapeutic effect of ACE2 and AR234960 are the rescue of cytoskeletal and microtubule defects. Together, these findings indicate that direct activation of Mas1 will likely be effective in treating pulmonary arterial hypertension, but raise the question of the identity of the endogenous ligand(s).</p>","PeriodicalId":20927,"journal":{"name":"Pulmonary Circulation","volume":"15 2","pages":"e70083"},"PeriodicalIF":2.5000,"publicationDate":"2025-04-17","publicationTypes":"Journal Article","fieldsOfStudy":null,"isOpenAccess":false,"openAccessPdf":"https://www.ncbi.nlm.nih.gov/pmc/articles/PMC12005592/pdf/","citationCount":"0","resultStr":null,"platform":"Semanticscholar","paperid":null,"PeriodicalName":"Pulmonary Circulation","FirstCategoryId":"3","ListUrlMain":"https://doi.org/10.1002/pul2.70083","RegionNum":4,"RegionCategory":"医学","ArticlePicture":[],"TitleCN":null,"AbstractTextCN":null,"PMCID":null,"EPubDate":"2025/4/1 0:00:00","PubModel":"eCollection","JCR":"Q2","JCRName":"CARDIAC & CARDIOVASCULAR SYSTEMS","Score":null,"Total":0}
引用次数: 0

Abstract

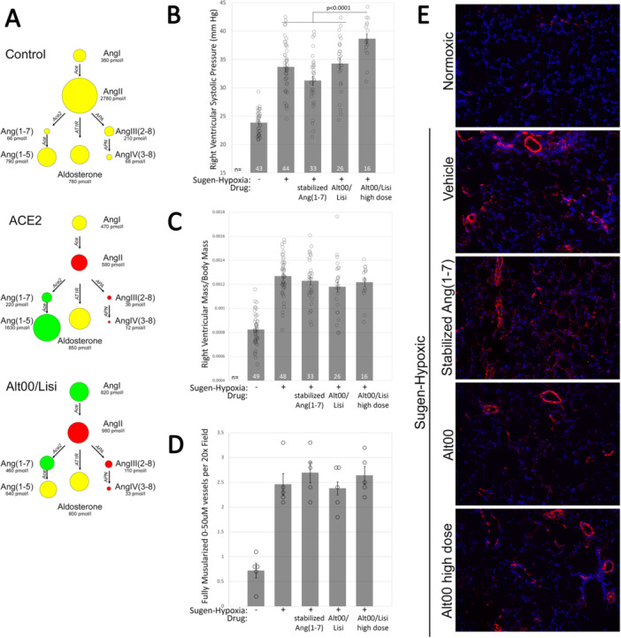
ACE2 has shown effectiveness in treating pulmonary hypertension in multiple animal models and has some promise in early human trials. The key barrier to translation is that enzymatically active ACE2 is difficult to manufacture and exhibits a short half-life in humans, making chronic administration challenging. Understanding the mechanism of effect is thus key to finding ways to bypass ACE2 while still reproducing therapeutic effects. In this study, we test the hypotheses that ACE2 produces its therapeutic effect through increased Mas1 signaling and that Ang(1-7) is sufficient as the Mas1 ligand. We found that the ACE2 effect is blocked in Mas1 knockout mice and that the Mas1 agonist AR234960 reproduces the ACE2 effect, indicating that Mas1 activation is necessary and sufficient for the ACE2 therapeutic effect. However, neither AlbudAb-stabilized Ang(1-7) nor Ang(1-7) stabilized through the use of protease inhibitors were capable of reproducing ACE2 effectiveness, indicating that Ang(1-7) alone does not activate Mas1 in this context. RNA-seq suggests that the key mechanisms downstream of Mas1 responsible for the therapeutic effect of ACE2 and AR234960 are the rescue of cytoskeletal and microtubule defects. Together, these findings indicate that direct activation of Mas1 will likely be effective in treating pulmonary arterial hypertension, but raise the question of the identity of the endogenous ligand(s).

Abstract Image

Abstract Image

Abstract Image

Mas1受体激活是介导PAH中ACE2作用的必要和充分条件,但仅Ang(1-7)是不够的。
ACE2在多种动物模型中显示出治疗肺动脉高压的有效性,在早期人体试验中也有一定的前景。翻译的关键障碍是酶活性ACE2难以制造,并且在人类中表现出较短的半衰期,这使得长期给药具有挑战性。因此,了解作用机制是找到绕过ACE2同时仍能重现治疗效果的方法的关键。在本研究中,我们验证了ACE2通过增加Mas1信号传导产生治疗作用的假设,以及Ang(1-7)作为Mas1配体是足够的假设。我们发现,在Mas1基因敲除小鼠中,ACE2的作用被阻断,Mas1激动剂AR234960再现了ACE2的作用,这表明Mas1的激活对于ACE2的治疗效果是必要和充分的。然而,albudab稳定的Ang(1-7)和通过使用蛋白酶抑制剂稳定的Ang(1-7)都不能复制ACE2的有效性,这表明在这种情况下,Ang(1-7)单独不能激活Mas1。RNA-seq提示Mas1下游ACE2和AR234960治疗效果的关键机制是挽救细胞骨架和微管缺陷。总之,这些发现表明直接激活Mas1可能对治疗肺动脉高压有效,但对内源性配体的身份提出了疑问。
本文章由计算机程序翻译,如有差异,请以英文原文为准。
求助全文
约1分钟内获得全文 求助全文
来源期刊
Pulmonary Circulation
Pulmonary Circulation Medicine-Pulmonary and Respiratory Medicine
CiteScore
4.20
自引率
11.50%
发文量
153
审稿时长
15 weeks
期刊介绍: Pulmonary Circulation''s main goal is to encourage basic, translational, and clinical research by investigators, physician-scientists, and clinicans, in the hope of increasing survival rates for pulmonary hypertension and other pulmonary vascular diseases worldwide, and developing new therapeutic approaches for the diseases. Freely available online, Pulmonary Circulation allows diverse knowledge of research, techniques, and case studies to reach a wide readership of specialists in order to improve patient care and treatment outcomes.
×
引用
GB/T 7714-2015
复制
MLA
复制
APA
复制
导出至
BibTeX EndNote RefMan NoteFirst NoteExpress
×
提示
您的信息不完整,为了账户安全,请先补充。
现在去补充
×
提示
您因"违规操作"
具体请查看互助需知
我知道了
×
提示
确定
请完成安全验证×
copy
已复制链接
快去分享给好友吧!
我知道了
右上角分享
点击右上角分享
0
联系我们:info@booksci.cn Book学术提供免费学术资源搜索服务,方便国内外学者检索中英文文献。致力于提供最便捷和优质的服务体验。 Copyright © 2023 布克学术 All rights reserved.
京ICP备2023020795号-1
ghs 京公网安备 11010802042870号
Book学术文献互助
Book学术文献互助群
群 号:604180095
Book学术官方微信