Impact of Subcutaneous Versus Orthotopic Implantations on Patient-Derived Xenograft Transcriptomic Profiles.

IF 3.3 Q3 ONCOLOGY
Yanghui Sheng, Zixuan Xie, Jingjing Wang, Xueying Yang, Mengtian Yao, Wubin Qian, Likun Zhang, Xiaobo Chen, Sheng Guo
{"title":"Impact of Subcutaneous Versus Orthotopic Implantations on Patient-Derived Xenograft Transcriptomic Profiles.","authors":"Yanghui Sheng, Zixuan Xie, Jingjing Wang, Xueying Yang, Mengtian Yao, Wubin Qian, Likun Zhang, Xiaobo Chen, Sheng Guo","doi":"10.1158/2767-9764.CRC-25-0008","DOIUrl":null,"url":null,"abstract":"<p><p>Patient-derived xenografts (PDX) are essential preclinical models, capturing the histologic and molecular features of human tumors. Subcutaneous (s.c.) and orthotopic (ortho) PDXs are widely used, but their comparative utility remains unclear, especially regarding tumor and stromal gene expression. This study analyzed 45 matched s.c. and ortho PDX models spanning five cancer types using bulk RNA sequencing. Tumor (human) gene expression was highly conserved between s.c. and ortho PDXs, with similar epithelial-mesenchymal transition, angiogenesis, and stemness scores. In contrast, stromal (mouse) gene expression varied by implantation site, with ortho models better reflecting native tissue environments. A conserved subset of stromal genes, consisting of histone and ribosomal protein genes and driven by tumor-intrinsic factors, exhibited stable expression patterns across implantation sites, indicating that tumor characteristics shape stromal responses. Differential expression analysis identified metastasis-related stromal genes in both PDX types, although no direct links to metastatic pathways were found. These findings highlight the stability of tumor-driven gene expression across implantation sites and reveal the impact of implantation location on stromal profiles, guiding model selection for future cancer research.</p><p><strong>Significance: </strong>This study reveals conserved tumor gene expression, distinct tumor microenvironment differences, and key stromal and metastasis-related genes in s.c. and ortho PDX models, providing valuable insights for oncology drug development.</p>","PeriodicalId":72516,"journal":{"name":"Cancer research communications","volume":" ","pages":"871-880"},"PeriodicalIF":3.3000,"publicationDate":"2025-05-01","publicationTypes":"Journal Article","fieldsOfStudy":null,"isOpenAccess":false,"openAccessPdf":"https://www.ncbi.nlm.nih.gov/pmc/articles/PMC12117319/pdf/","citationCount":"0","resultStr":null,"platform":"Semanticscholar","paperid":null,"PeriodicalName":"Cancer research communications","FirstCategoryId":"1085","ListUrlMain":"https://doi.org/10.1158/2767-9764.CRC-25-0008","RegionNum":0,"RegionCategory":null,"ArticlePicture":[],"TitleCN":null,"AbstractTextCN":null,"PMCID":null,"EPubDate":"","PubModel":"","JCR":"Q3","JCRName":"ONCOLOGY","Score":null,"Total":0}
引用次数: 0

Abstract

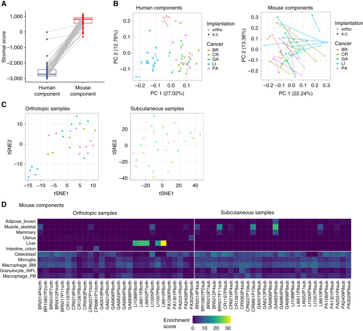
Patient-derived xenografts (PDX) are essential preclinical models, capturing the histologic and molecular features of human tumors. Subcutaneous (s.c.) and orthotopic (ortho) PDXs are widely used, but their comparative utility remains unclear, especially regarding tumor and stromal gene expression. This study analyzed 45 matched s.c. and ortho PDX models spanning five cancer types using bulk RNA sequencing. Tumor (human) gene expression was highly conserved between s.c. and ortho PDXs, with similar epithelial-mesenchymal transition, angiogenesis, and stemness scores. In contrast, stromal (mouse) gene expression varied by implantation site, with ortho models better reflecting native tissue environments. A conserved subset of stromal genes, consisting of histone and ribosomal protein genes and driven by tumor-intrinsic factors, exhibited stable expression patterns across implantation sites, indicating that tumor characteristics shape stromal responses. Differential expression analysis identified metastasis-related stromal genes in both PDX types, although no direct links to metastatic pathways were found. These findings highlight the stability of tumor-driven gene expression across implantation sites and reveal the impact of implantation location on stromal profiles, guiding model selection for future cancer research.

Significance: This study reveals conserved tumor gene expression, distinct tumor microenvironment differences, and key stromal and metastasis-related genes in s.c. and ortho PDX models, providing valuable insights for oncology drug development.

Abstract Image

Abstract Image

Abstract Image

皮下植入与原位植入对患者来源的异种移植物转录组学特征的影响。
患者来源的异种移植物(PDXs)是必不可少的临床前模型,捕捉人类肿瘤的组织学和分子特征。皮下(s.c)和原位(ortho) pdx被广泛使用,但它们的相对效用尚不清楚,特别是在肿瘤和基质基因表达方面。本研究使用大量RNA测序分析了45个匹配的sc和ortho PDX模型,涵盖了五种癌症类型。肿瘤(人类)基因表达在s.c.和ortho PDXs之间高度保守,具有相似的上皮-间质转化(EMT),血管生成和干性评分。相比之下,基质(小鼠)基因表达因植入部位而异,原位模型更能反映原生组织环境。一个由组蛋白和核糖体蛋白基因组成的保守的基质基因子集,由肿瘤内在因子驱动,在整个植入部位表现出稳定的表达模式,表明肿瘤特征决定了基质反应。差异表达分析确定了两种PDX类型中与转移相关的基质基因,尽管没有发现与转移途径的直接联系。这些发现突出了肿瘤驱动基因在不同着床部位表达的稳定性,揭示了着床位置对基质谱的影响,为未来癌症研究的模型选择提供了指导。
本文章由计算机程序翻译,如有差异,请以英文原文为准。
求助全文
约1分钟内获得全文 求助全文
来源期刊
自引率
0.00%
发文量
0
×
引用
GB/T 7714-2015
复制
MLA
复制
APA
复制
导出至
BibTeX EndNote RefMan NoteFirst NoteExpress
×
提示
您的信息不完整,为了账户安全,请先补充。
现在去补充
×
提示
您因"违规操作"
具体请查看互助需知
我知道了
×
提示
确定
请完成安全验证×
copy
已复制链接
快去分享给好友吧!
我知道了
右上角分享
点击右上角分享
0
联系我们:info@booksci.cn Book学术提供免费学术资源搜索服务,方便国内外学者检索中英文文献。致力于提供最便捷和优质的服务体验。 Copyright © 2023 布克学术 All rights reserved.
京ICP备2023020795号-1
ghs 京公网安备 11010802042870号
Book学术文献互助
Book学术文献互助群
群 号:604180095
Book学术官方微信