miR-27b-3p modulates liver sinusoidal endothelium dedifferentiation in chronic liver disease.

IF 5.6 2区 医学 Q1 GASTROENTEROLOGY & HEPATOLOGY
Hepatology Communications Pub Date : 2025-04-30 eCollection Date: 2025-05-01 DOI:10.1097/HC9.0000000000000700
Laia Abad-Jordà, Ana Martínez-Alcocer, Sergi Guixé-Muntet, Nicholas J Hunt, Lara J Westwood, Juan José Lozano, Rocío Gallego-Durán, Victoria C Cogger, Anabel Fernández-Iglesias, Jordi Gracia-Sancho
{"title":"miR-27b-3p modulates liver sinusoidal endothelium dedifferentiation in chronic liver disease.","authors":"Laia Abad-Jordà, Ana Martínez-Alcocer, Sergi Guixé-Muntet, Nicholas J Hunt, Lara J Westwood, Juan José Lozano, Rocío Gallego-Durán, Victoria C Cogger, Anabel Fernández-Iglesias, Jordi Gracia-Sancho","doi":"10.1097/HC9.0000000000000700","DOIUrl":null,"url":null,"abstract":"<p><strong>Background: </strong>During chronic liver diseases, LSECs undergo a dedifferentiation process contributing to the development of hepatic microvascular dysfunction. Although microRNAs (miRNAs) have been associated with chronic liver disease, their role as modulators of liver endothelial phenotype is mostly unknown. Therefore, the aim of this study was to analyze miRNAs as regulators of hepatic sinusoidal endothelial dysfunction in chronic liver disease to suggest novel and translatable therapeutic options for cirrhosis.</p><p><strong>Methods: </strong>Global expression of miRNAs was determined in primary LSECs from healthy and cirrhotic patients (alcohol abuse) and rats (CCl4 inhalation). LSECs were transfected with the mimetic or inhibitor of dysregulated miRNAs or with quantum dot nano-complexes containing miR-27b-3p or negative control, and endothelial phenotype was analyzed by RNA sequencing, quantitative PCR, and western blot. Endothelial or mesenchymal phenotypes were analyzed in LSEC by RNA sequencing, followed by pathway analyses and gene deconvolution.</p><p><strong>Results: </strong>In all, 30 and 69 dysregulated miRNAs were identified in human and rat cirrhosis, respectively, of which 6 miRNAs were commonly dysregulated. Specific exogenous downregulation of miR-27b-3p was associated with the upregulation of target genes, suggesting a correlation between loss of miR-27b-3p and LSEC dedifferentiation. Finally, the expression of miR-27b-3p was efficiently and physiologically re-established in cirrhotic LSECs using nano-miR-27b-3p, leading to modulation of 1055 genes compared with the negative control, ultimately leading to inhibition of the endothelial-to-mesenchymal transition process observed in cirrhosis.</p><p><strong>Conclusions: </strong>Loss of miR-27b-3p expression contributes to LSECs dedifferentiation in cirrhosis. The use of nano-miR-27b-3p represents a new therapeutic option for hepatic diseases coursing with endothelial dysfunction.</p>","PeriodicalId":12978,"journal":{"name":"Hepatology Communications","volume":"9 5","pages":""},"PeriodicalIF":5.6000,"publicationDate":"2025-04-30","publicationTypes":"Journal Article","fieldsOfStudy":null,"isOpenAccess":false,"openAccessPdf":"https://www.ncbi.nlm.nih.gov/pmc/articles/PMC12045533/pdf/","citationCount":"0","resultStr":null,"platform":"Semanticscholar","paperid":null,"PeriodicalName":"Hepatology Communications","FirstCategoryId":"3","ListUrlMain":"https://doi.org/10.1097/HC9.0000000000000700","RegionNum":2,"RegionCategory":"医学","ArticlePicture":[],"TitleCN":null,"AbstractTextCN":null,"PMCID":null,"EPubDate":"2025/5/1 0:00:00","PubModel":"eCollection","JCR":"Q1","JCRName":"GASTROENTEROLOGY & HEPATOLOGY","Score":null,"Total":0}
引用次数: 0

Abstract

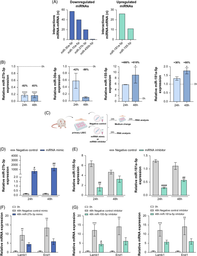
Background: During chronic liver diseases, LSECs undergo a dedifferentiation process contributing to the development of hepatic microvascular dysfunction. Although microRNAs (miRNAs) have been associated with chronic liver disease, their role as modulators of liver endothelial phenotype is mostly unknown. Therefore, the aim of this study was to analyze miRNAs as regulators of hepatic sinusoidal endothelial dysfunction in chronic liver disease to suggest novel and translatable therapeutic options for cirrhosis.

Methods: Global expression of miRNAs was determined in primary LSECs from healthy and cirrhotic patients (alcohol abuse) and rats (CCl4 inhalation). LSECs were transfected with the mimetic or inhibitor of dysregulated miRNAs or with quantum dot nano-complexes containing miR-27b-3p or negative control, and endothelial phenotype was analyzed by RNA sequencing, quantitative PCR, and western blot. Endothelial or mesenchymal phenotypes were analyzed in LSEC by RNA sequencing, followed by pathway analyses and gene deconvolution.

Results: In all, 30 and 69 dysregulated miRNAs were identified in human and rat cirrhosis, respectively, of which 6 miRNAs were commonly dysregulated. Specific exogenous downregulation of miR-27b-3p was associated with the upregulation of target genes, suggesting a correlation between loss of miR-27b-3p and LSEC dedifferentiation. Finally, the expression of miR-27b-3p was efficiently and physiologically re-established in cirrhotic LSECs using nano-miR-27b-3p, leading to modulation of 1055 genes compared with the negative control, ultimately leading to inhibition of the endothelial-to-mesenchymal transition process observed in cirrhosis.

Conclusions: Loss of miR-27b-3p expression contributes to LSECs dedifferentiation in cirrhosis. The use of nano-miR-27b-3p represents a new therapeutic option for hepatic diseases coursing with endothelial dysfunction.

Abstract Image

Abstract Image

Abstract Image

miR-27b-3p在慢性肝病中调节肝窦内皮去分化。
背景:在慢性肝脏疾病中,LSECs经历了一个去分化过程,促进了肝微血管功能障碍的发展。尽管microRNAs (miRNAs)与慢性肝病有关,但它们作为肝内皮表型调节剂的作用大多未知。因此,本研究的目的是分析mirna作为慢性肝病肝窦内皮功能障碍的调节因子,为肝硬化提供新的可翻译的治疗方案。方法:在健康、肝硬化患者(酒精滥用)和大鼠(CCl4吸入)的原发性LSECs中检测mirna的全局表达。用失调miRNAs的模拟物或抑制剂、含有miR-27b-3p的量子点纳米复合物或阴性对照转染LSECs,并通过RNA测序、定量PCR和western blot分析内皮细胞表型。通过RNA测序分析LSEC的内皮或间充质表型,然后进行通路分析和基因反褶积。结果:在人和大鼠肝硬化中分别鉴定出30个和69个异常mirna,其中6个常见异常mirna。miR-27b-3p的特异性外源性下调与靶基因的上调相关,表明miR-27b-3p的缺失与LSEC去分化之间存在相关性。最后,使用纳米miR-27b-3p在肝硬化LSECs中有效和生理地重新建立了miR-27b-3p的表达,与阴性对照相比,导致1055个基因被调节,最终导致肝硬化中观察到的内皮到间质转化过程被抑制。结论:miR-27b-3p表达缺失有助于肝硬化LSECs去分化。纳米- mir -27b-3p的使用为伴有内皮功能障碍的肝病提供了一种新的治疗选择。
本文章由计算机程序翻译,如有差异,请以英文原文为准。
求助全文
约1分钟内获得全文 求助全文
来源期刊
Hepatology Communications
Hepatology Communications GASTROENTEROLOGY & HEPATOLOGY-
CiteScore
8.00
自引率
2.00%
发文量
248
审稿时长
8 weeks
期刊介绍: Hepatology Communications is a peer-reviewed, online-only, open access journal for fast dissemination of high quality basic, translational, and clinical research in hepatology. Hepatology Communications maintains high standard and rigorous peer review. Because of its open access nature, authors retain the copyright to their works, all articles are immediately available and free to read and share, and it is fully compliant with funder and institutional mandates. The journal is committed to fast publication and author satisfaction. ​
×
引用
GB/T 7714-2015
复制
MLA
复制
APA
复制
导出至
BibTeX EndNote RefMan NoteFirst NoteExpress
×
提示
您的信息不完整,为了账户安全,请先补充。
现在去补充
×
提示
您因"违规操作"
具体请查看互助需知
我知道了
×
提示
确定
请完成安全验证×
copy
已复制链接
快去分享给好友吧!
我知道了
右上角分享
点击右上角分享
0
联系我们:info@booksci.cn Book学术提供免费学术资源搜索服务,方便国内外学者检索中英文文献。致力于提供最便捷和优质的服务体验。 Copyright © 2023 布克学术 All rights reserved.
京ICP备2023020795号-1
ghs 京公网安备 11010802042870号
Book学术文献互助
Book学术文献互助群
群 号:604180095
Book学术官方微信