GLS2 inhibition synergizes with copper to reprogram TCA cycle for cuproptosis-driven radiosensitization in esophageal cancer.

IF 13.5 1区 医学 Q1 HEMATOLOGY
Wang Jing, Wenhao Wang, Yi Ding, Renya Zeng, Hui Zhu, Zhichao Kang, Alei Feng, Zhe Yang
{"title":"GLS2 inhibition synergizes with copper to reprogram TCA cycle for cuproptosis-driven radiosensitization in esophageal cancer.","authors":"Wang Jing, Wenhao Wang, Yi Ding, Renya Zeng, Hui Zhu, Zhichao Kang, Alei Feng, Zhe Yang","doi":"10.1186/s40164-025-00653-4","DOIUrl":null,"url":null,"abstract":"<p><p>Esophageal squamous cell carcinoma (ESCC) is notorious for its poor prognosis. In the present study, the role of glutaminase 2 (GLS2) and copper (Cu) in the radiosensitivity of ESCC was explored. Both in vitro and in vivo experiments were conducted, and the results demonstrated that the knockdown of GLS2 could suppress cell proliferation and augment the sensitivity to radiotherapy (RT). The addition of Cu influenced cell viability and radiosensitivity. Notably, under normal GLS2 expression status, exogenous Cu augmented RT sensitivity without triggering cuproptosis. Mechanistically, the suppression of GLS2 interacted with Cu to downregulate lipoic acid synthase and dihydrolipoamide S-succinyltransferase, resulting in the reduction of the activity of α-ketoglutarate dehydrogenase complex and the obstruction of the tricarboxylic acid cycle, ultimately leading to the enhancement of RT sensitivity. These findings emphasize the significance of cuproptosis in ESCC radiotherapy and provide potential directions for therapeutic strategies.</p>","PeriodicalId":12180,"journal":{"name":"Experimental Hematology & Oncology","volume":"14 1","pages":"55"},"PeriodicalIF":13.5000,"publicationDate":"2025-04-10","publicationTypes":"Journal Article","fieldsOfStudy":null,"isOpenAccess":false,"openAccessPdf":"https://www.ncbi.nlm.nih.gov/pmc/articles/PMC11983968/pdf/","citationCount":"0","resultStr":null,"platform":"Semanticscholar","paperid":null,"PeriodicalName":"Experimental Hematology & Oncology","FirstCategoryId":"3","ListUrlMain":"https://doi.org/10.1186/s40164-025-00653-4","RegionNum":1,"RegionCategory":"医学","ArticlePicture":[],"TitleCN":null,"AbstractTextCN":null,"PMCID":null,"EPubDate":"","PubModel":"","JCR":"Q1","JCRName":"HEMATOLOGY","Score":null,"Total":0}
引用次数: 0

Abstract

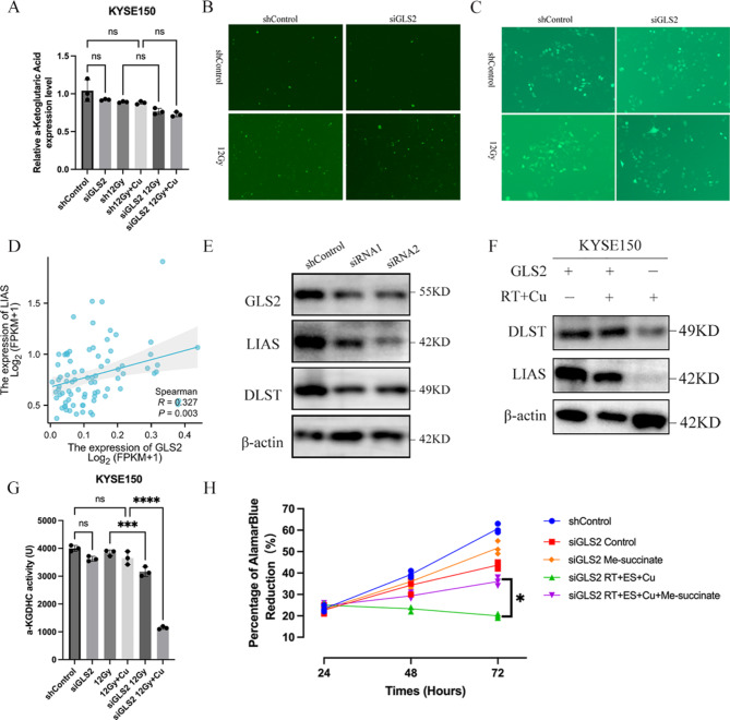
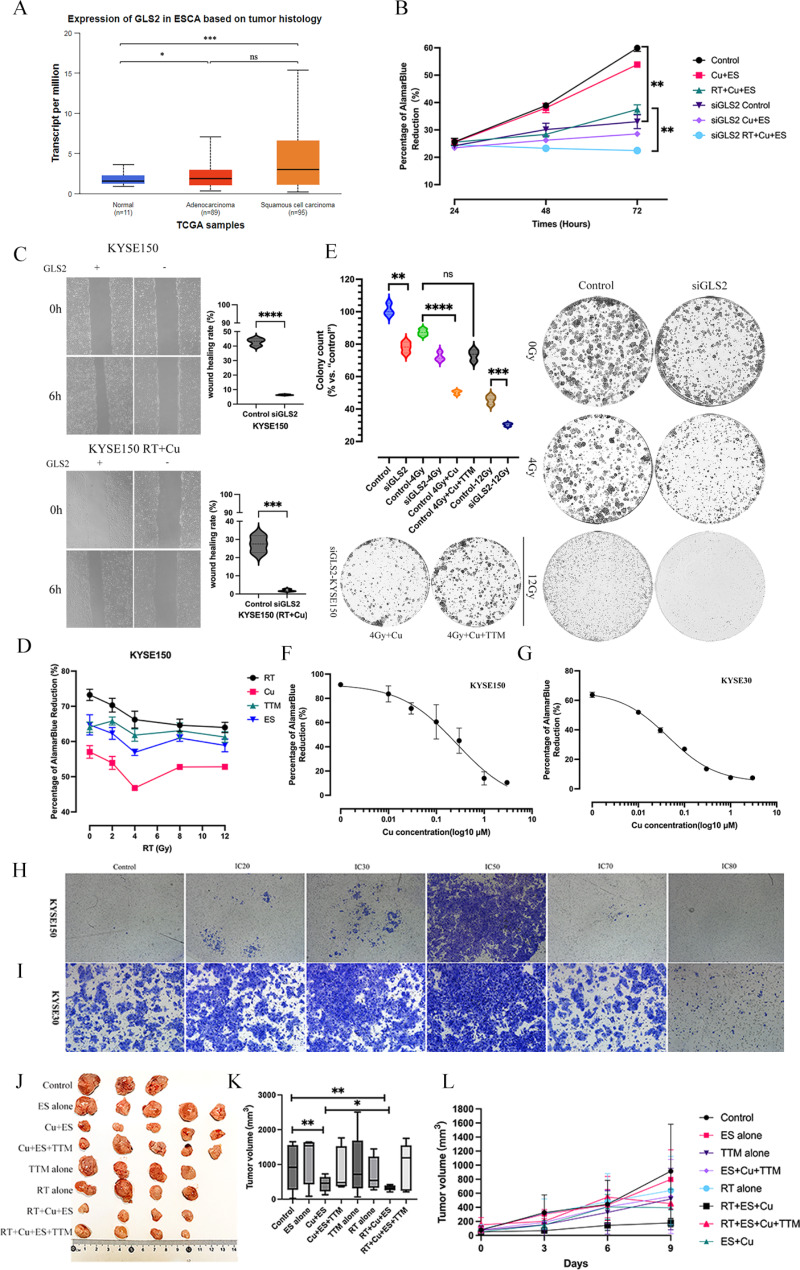
Esophageal squamous cell carcinoma (ESCC) is notorious for its poor prognosis. In the present study, the role of glutaminase 2 (GLS2) and copper (Cu) in the radiosensitivity of ESCC was explored. Both in vitro and in vivo experiments were conducted, and the results demonstrated that the knockdown of GLS2 could suppress cell proliferation and augment the sensitivity to radiotherapy (RT). The addition of Cu influenced cell viability and radiosensitivity. Notably, under normal GLS2 expression status, exogenous Cu augmented RT sensitivity without triggering cuproptosis. Mechanistically, the suppression of GLS2 interacted with Cu to downregulate lipoic acid synthase and dihydrolipoamide S-succinyltransferase, resulting in the reduction of the activity of α-ketoglutarate dehydrogenase complex and the obstruction of the tricarboxylic acid cycle, ultimately leading to the enhancement of RT sensitivity. These findings emphasize the significance of cuproptosis in ESCC radiotherapy and provide potential directions for therapeutic strategies.

Abstract Image

Abstract Image

GLS2抑制与铜协同重编程TCA循环,用于食管癌铜中毒驱动的放射致敏。
食管鳞状细胞癌(ESCC)因其预后不良而臭名昭著。本研究探讨谷氨酰胺酶2 (GLS2)和铜(Cu)在ESCC放射敏感性中的作用。体外和体内实验均表明,敲低GLS2可抑制细胞增殖,增强放疗敏感性(RT)。Cu的加入影响细胞活力和放射敏感性。值得注意的是,在正常GLS2表达状态下,外源性Cu增强了RT敏感性,而不引发铜增生。机制上,抑制GLS2与Cu相互作用,下调硫辛酸合成酶和二氢脂酰胺s -琥珀基转移酶,导致α-酮戊二酸脱氢酶复合物活性降低,阻碍三羧酸循环,最终导致RT敏感性增强。这些发现强调了铜凸在ESCC放疗中的重要性,并为治疗策略提供了潜在的方向。
本文章由计算机程序翻译,如有差异,请以英文原文为准。
求助全文
约1分钟内获得全文 求助全文
来源期刊
CiteScore
12.60
自引率
7.30%
发文量
97
审稿时长
6 weeks
期刊介绍: Experimental Hematology & Oncology is an open access journal that encompasses all aspects of hematology and oncology with an emphasis on preclinical, basic, patient-oriented and translational research. The journal acts as an international platform for sharing laboratory findings in these areas and makes a deliberate effort to publish clinical trials with 'negative' results and basic science studies with provocative findings. Experimental Hematology & Oncology publishes original work, hypothesis, commentaries and timely reviews. With open access and rapid turnaround time from submission to publication, the journal strives to be a hub for disseminating new knowledge and discussing controversial topics for both basic scientists and busy clinicians in the closely related fields of hematology and oncology.
×
引用
GB/T 7714-2015
复制
MLA
复制
APA
复制
导出至
BibTeX EndNote RefMan NoteFirst NoteExpress
×
提示
您的信息不完整,为了账户安全,请先补充。
现在去补充
×
提示
您因"违规操作"
具体请查看互助需知
我知道了
×
提示
确定
请完成安全验证×
copy
已复制链接
快去分享给好友吧!
我知道了
右上角分享
点击右上角分享
0
联系我们:info@booksci.cn Book学术提供免费学术资源搜索服务,方便国内外学者检索中英文文献。致力于提供最便捷和优质的服务体验。 Copyright © 2023 布克学术 All rights reserved.
京ICP备2023020795号-1
ghs 京公网安备 11010802042870号
Book学术文献互助
Book学术文献互助群
群 号:604180095
Book学术官方微信