Insights into the biotic factors driving the outcome of coalescence events between soil bacterial communities.

IF 6.1 Q1 ECOLOGY
ISME communications Pub Date : 2025-04-21 eCollection Date: 2025-01-01 DOI:10.1093/ismeco/ycaf048
Sarah Huet, Sana Romdhane, Marie-Christine Breuil, David Bru, Arnaud Mounier, Laurent Philippot, Ayme Spor
{"title":"Insights into the biotic factors driving the outcome of coalescence events between soil bacterial communities.","authors":"Sarah Huet, Sana Romdhane, Marie-Christine Breuil, David Bru, Arnaud Mounier, Laurent Philippot, Ayme Spor","doi":"10.1093/ismeco/ycaf048","DOIUrl":null,"url":null,"abstract":"<p><p>Coalescence events, which consist in the mixing of previously separated communities, are frequent in nature or as a result of human activities. Despite recently gaining attention as a tool to test ecological theories and engineer microbial communities, little is known about the factors that influence the outcome of such coalescence events. Here, we evaluated the relative importance of three community properties-namely, diversity, composition, and density-in determining coalescence outcome and biotic interactions among members of the coalescing bacterial communities. We found that manipulation of the density and composition of soil bacterial community resulted in the largest shifts in the structure of the resulting coalesced communities, explaining 24.7% and 6.8% of the variance in the β-diversity of the coalesced communities, respectively. Coalescence events impacted up to 35% of the dominant Operational Taxonomic Unit (OTUs) in the native community, with a predominance of negative effects. Our results also revealed that community density had the greatest explanatory power for the variance in the relative abundance of the OTUs negatively affected by coalescence events. In particular, all significantly affected OTUs that belonged to the Bacillales exhibited a decrease in relative abundance in several of the coalesced communities, which was related to the density of some members of the α-Proteobacteria and γ-Proteobacteria in the manipulated community suspensions. Overall, our data suggest that community density and composition were the main properties determining the outcome of coalescence events and that coalescence experiments can offer insights into multi-species interactions in complex environments.</p>","PeriodicalId":73516,"journal":{"name":"ISME communications","volume":"5 1","pages":"ycaf048"},"PeriodicalIF":6.1000,"publicationDate":"2025-04-21","publicationTypes":"Journal Article","fieldsOfStudy":null,"isOpenAccess":false,"openAccessPdf":"https://www.ncbi.nlm.nih.gov/pmc/articles/PMC12011082/pdf/","citationCount":"0","resultStr":null,"platform":"Semanticscholar","paperid":null,"PeriodicalName":"ISME communications","FirstCategoryId":"1085","ListUrlMain":"https://doi.org/10.1093/ismeco/ycaf048","RegionNum":0,"RegionCategory":null,"ArticlePicture":[],"TitleCN":null,"AbstractTextCN":null,"PMCID":null,"EPubDate":"2025/1/1 0:00:00","PubModel":"eCollection","JCR":"Q1","JCRName":"ECOLOGY","Score":null,"Total":0}
引用次数: 0

Abstract

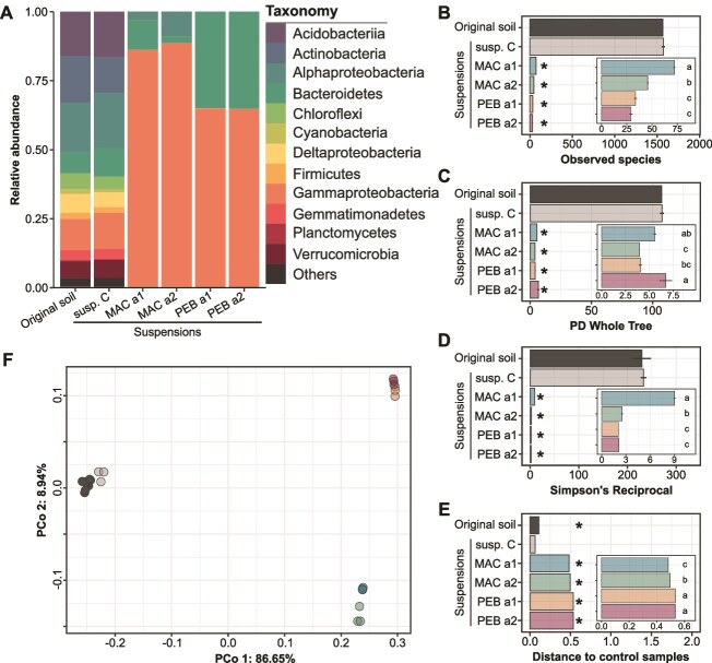
Coalescence events, which consist in the mixing of previously separated communities, are frequent in nature or as a result of human activities. Despite recently gaining attention as a tool to test ecological theories and engineer microbial communities, little is known about the factors that influence the outcome of such coalescence events. Here, we evaluated the relative importance of three community properties-namely, diversity, composition, and density-in determining coalescence outcome and biotic interactions among members of the coalescing bacterial communities. We found that manipulation of the density and composition of soil bacterial community resulted in the largest shifts in the structure of the resulting coalesced communities, explaining 24.7% and 6.8% of the variance in the β-diversity of the coalesced communities, respectively. Coalescence events impacted up to 35% of the dominant Operational Taxonomic Unit (OTUs) in the native community, with a predominance of negative effects. Our results also revealed that community density had the greatest explanatory power for the variance in the relative abundance of the OTUs negatively affected by coalescence events. In particular, all significantly affected OTUs that belonged to the Bacillales exhibited a decrease in relative abundance in several of the coalesced communities, which was related to the density of some members of the α-Proteobacteria and γ-Proteobacteria in the manipulated community suspensions. Overall, our data suggest that community density and composition were the main properties determining the outcome of coalescence events and that coalescence experiments can offer insights into multi-species interactions in complex environments.

Abstract Image

Abstract Image

Abstract Image

深入了解驱动土壤细菌群落之间合并事件结果的生物因素。
合并事件,即以前分离的群落的混合,在自然界或作为人类活动的结果是经常发生的。尽管最近作为一种测试生态理论和工程微生物群落的工具受到关注,但人们对影响这种聚合事件结果的因素知之甚少。在这里,我们评估了三个群落特性的相对重要性——即多样性、组成和密度——在决定聚结结果和聚结细菌群落成员之间的生物相互作用方面。结果表明,对土壤细菌群落密度和组成的控制导致合并群落结构的最大变化,分别解释了24.7%和6.8%的合并群落β-多样性变异。聚结事件对本地群落中35%的显性操作分类单元(OTUs)产生了影响,且以负面影响为主。我们的研究结果还表明,群落密度对otu相对丰度的变化具有最大的解释力,可以解释聚并事件的负面影响。尤其值得注意的是,所有受到显著影响的硅藻门OTUs在一些合并的群落中表现出相对丰度的下降,这与处理过的群落悬浊液中α-变形菌门和γ-变形菌门部分成员的密度有关。总体而言,我们的数据表明,群落密度和组成是决定聚结事件结果的主要属性,聚结实验可以为复杂环境下的多物种相互作用提供见解。
本文章由计算机程序翻译,如有差异,请以英文原文为准。
求助全文
约1分钟内获得全文 求助全文
来源期刊
自引率
0.00%
发文量
0
×
引用
GB/T 7714-2015
复制
MLA
复制
APA
复制
导出至
BibTeX EndNote RefMan NoteFirst NoteExpress
×
提示
您的信息不完整,为了账户安全,请先补充。
现在去补充
×
提示
您因"违规操作"
具体请查看互助需知
我知道了
×
提示
确定
请完成安全验证×
copy
已复制链接
快去分享给好友吧!
我知道了
右上角分享
点击右上角分享
0
联系我们:info@booksci.cn Book学术提供免费学术资源搜索服务,方便国内外学者检索中英文文献。致力于提供最便捷和优质的服务体验。 Copyright © 2023 布克学术 All rights reserved.
京ICP备2023020795号-1
ghs 京公网安备 11010802042870号
Book学术文献互助
Book学术文献互助群
群 号:604180095
Book学术官方微信