Transcriptomic profiling of circulating tumor cells from metastatic breast cancer patients reveals new hints in their biological features and phenotypic heterogeneity.

IF 13.5 1区 医学 Q1 HEMATOLOGY
Tania Rossi, Sara Bandini, Michele Zanoni, Michela Cortesi, Michela Palleschi, Erika Bandini, Andrea Rocca, Giulia Gallerani, Ivan Vannini, Meropi Plousiou, Lorenzo Gerratana, Antonino Musolino, Giovanni Tallini, Giovanni Martinelli, Ugo De Giorgi, Paola Ulivi
{"title":"Transcriptomic profiling of circulating tumor cells from metastatic breast cancer patients reveals new hints in their biological features and phenotypic heterogeneity.","authors":"Tania Rossi, Sara Bandini, Michele Zanoni, Michela Cortesi, Michela Palleschi, Erika Bandini, Andrea Rocca, Giulia Gallerani, Ivan Vannini, Meropi Plousiou, Lorenzo Gerratana, Antonino Musolino, Giovanni Tallini, Giovanni Martinelli, Ugo De Giorgi, Paola Ulivi","doi":"10.1186/s40164-025-00659-y","DOIUrl":null,"url":null,"abstract":"<p><p>The study of circulating tumor cells (CTCs) provides critical insights into the biological mechanisms underlying metastasis. This study aims to demonstrate the applicability of an integrated DEPArray-based phenotypic analysis combined with transcriptomic characterization to investigate the biology of CTCs isolated from 10 patients with metastatic breast cancer (MBC). The transcriptional profiles of CTCs were consistent with both the cancer type and epithelial characteristics. Gene set enrichment analysis identified pathways associated with synapse organization and calcium channel activity. Furthermore, distinct gene expression profiles were linked to specific metastatic sites, particularly bone metastases. We also report a rare and understudied population of CTCs, characterized by the co-expression of epithelial and leukocyte markers, observed exclusively in patient-derived samples and not in blood samples from healthy volunteers spiked with SKBR-3 and MCF-7 cell lines. This suggests that these double-positive CTCs (dpCTCs) may have a specific role in the metastatic process. The transcriptomic characterization of these rare CTCs enhances our understanding of their biology and potential involvement in metastasis. As a pilot study, our findings underscore the potential of CTC-based transcriptomics as a valuable tool for advancing clinical and biological understanding of MBC, particularly regarding metastatic mechanisms and organotropism. Moreover, it provides preliminary insights into dpCTCs, a poorly characterized population that may play a pivotal role in metastasis but remains largely unexplored. These findings could pave the way for developing targeted therapies aimed at the pathways driving metastasis and for improving patient monitoring through CTC profiling.</p>","PeriodicalId":12180,"journal":{"name":"Experimental Hematology & Oncology","volume":"14 1","pages":"67"},"PeriodicalIF":13.5000,"publicationDate":"2025-05-06","publicationTypes":"Journal Article","fieldsOfStudy":null,"isOpenAccess":false,"openAccessPdf":"https://www.ncbi.nlm.nih.gov/pmc/articles/PMC12054220/pdf/","citationCount":"0","resultStr":null,"platform":"Semanticscholar","paperid":null,"PeriodicalName":"Experimental Hematology & Oncology","FirstCategoryId":"3","ListUrlMain":"https://doi.org/10.1186/s40164-025-00659-y","RegionNum":1,"RegionCategory":"医学","ArticlePicture":[],"TitleCN":null,"AbstractTextCN":null,"PMCID":null,"EPubDate":"","PubModel":"","JCR":"Q1","JCRName":"HEMATOLOGY","Score":null,"Total":0}
引用次数: 0

Abstract

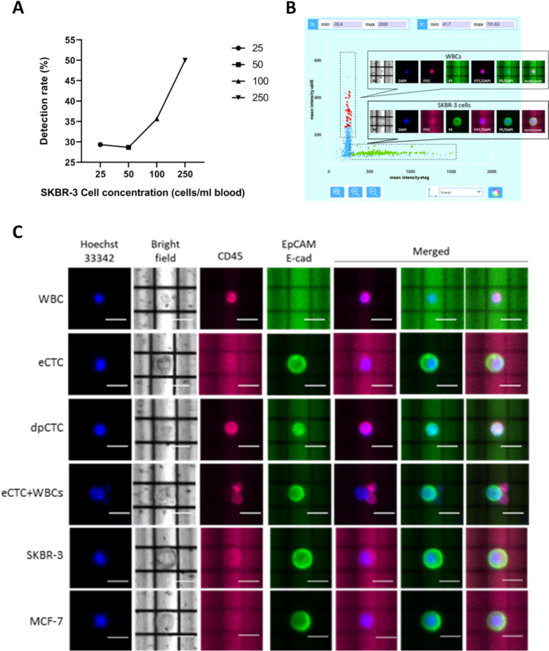
The study of circulating tumor cells (CTCs) provides critical insights into the biological mechanisms underlying metastasis. This study aims to demonstrate the applicability of an integrated DEPArray-based phenotypic analysis combined with transcriptomic characterization to investigate the biology of CTCs isolated from 10 patients with metastatic breast cancer (MBC). The transcriptional profiles of CTCs were consistent with both the cancer type and epithelial characteristics. Gene set enrichment analysis identified pathways associated with synapse organization and calcium channel activity. Furthermore, distinct gene expression profiles were linked to specific metastatic sites, particularly bone metastases. We also report a rare and understudied population of CTCs, characterized by the co-expression of epithelial and leukocyte markers, observed exclusively in patient-derived samples and not in blood samples from healthy volunteers spiked with SKBR-3 and MCF-7 cell lines. This suggests that these double-positive CTCs (dpCTCs) may have a specific role in the metastatic process. The transcriptomic characterization of these rare CTCs enhances our understanding of their biology and potential involvement in metastasis. As a pilot study, our findings underscore the potential of CTC-based transcriptomics as a valuable tool for advancing clinical and biological understanding of MBC, particularly regarding metastatic mechanisms and organotropism. Moreover, it provides preliminary insights into dpCTCs, a poorly characterized population that may play a pivotal role in metastasis but remains largely unexplored. These findings could pave the way for developing targeted therapies aimed at the pathways driving metastasis and for improving patient monitoring through CTC profiling.

Abstract Image

Abstract Image

转移性乳腺癌患者循环肿瘤细胞的转录组学分析揭示了其生物学特征和表型异质性的新线索。
循环肿瘤细胞(CTCs)的研究为转移的生物学机制提供了重要的见解。本研究旨在证明基于deparray的综合表型分析与转录组学表征相结合的适用性,以研究从10例转移性乳腺癌(MBC)患者中分离的ctc的生物学。CTCs的转录谱与癌症类型和上皮特征一致。基因集富集分析确定了与突触组织和钙通道活性相关的途径。此外,不同的基因表达谱与特定的转移部位,特别是骨转移有关。我们还报道了一种罕见且未充分研究的ctc群体,其特征是上皮和白细胞标记物的共同表达,仅在患者来源的样本中观察到,而不是在健康志愿者的血液样本中观察到SKBR-3和MCF-7细胞系。这表明这些双阳性ctc (dpctc)可能在转移过程中具有特定的作用。这些罕见ctc的转录组学特征增强了我们对其生物学和潜在参与转移的理解。作为一项试点研究,我们的发现强调了基于ctc的转录组学作为一种有价值的工具的潜力,可以促进对MBC的临床和生物学理解,特别是在转移机制和器官亲和性方面。此外,它还提供了对dpctc的初步认识,dpctc是一个特征不明确的群体,可能在转移中起关键作用,但仍未被广泛探索。这些发现可以为开发针对驱动转移途径的靶向治疗铺平道路,并通过CTC分析改善患者监测。
本文章由计算机程序翻译,如有差异,请以英文原文为准。
求助全文
约1分钟内获得全文 求助全文
来源期刊
CiteScore
12.60
自引率
7.30%
发文量
97
审稿时长
6 weeks
期刊介绍: Experimental Hematology & Oncology is an open access journal that encompasses all aspects of hematology and oncology with an emphasis on preclinical, basic, patient-oriented and translational research. The journal acts as an international platform for sharing laboratory findings in these areas and makes a deliberate effort to publish clinical trials with 'negative' results and basic science studies with provocative findings. Experimental Hematology & Oncology publishes original work, hypothesis, commentaries and timely reviews. With open access and rapid turnaround time from submission to publication, the journal strives to be a hub for disseminating new knowledge and discussing controversial topics for both basic scientists and busy clinicians in the closely related fields of hematology and oncology.
×
引用
GB/T 7714-2015
复制
MLA
复制
APA
复制
导出至
BibTeX EndNote RefMan NoteFirst NoteExpress
×
提示
您的信息不完整,为了账户安全,请先补充。
现在去补充
×
提示
您因"违规操作"
具体请查看互助需知
我知道了
×
提示
确定
请完成安全验证×
copy
已复制链接
快去分享给好友吧!
我知道了
右上角分享
点击右上角分享
0
联系我们:info@booksci.cn Book学术提供免费学术资源搜索服务,方便国内外学者检索中英文文献。致力于提供最便捷和优质的服务体验。 Copyright © 2023 布克学术 All rights reserved.
京ICP备2023020795号-1
ghs 京公网安备 11010802042870号
Book学术文献互助
Book学术文献互助群
群 号:604180095
Book学术官方微信