The Potential Health Economic Value of Adding Magnetomotive Ultrasound to Current Diagnostic Methods for Detecting Lymph Node Metastases in Rectal Cancer.

IF 4.6 3区 医学 Q1 ECONOMICS
PharmacoEconomics Pub Date : 2025-07-01 Epub Date: 2025-04-21 DOI:10.1007/s40273-025-01490-3
Emelie Andersson, Ulrika Axelsson, Carl-Fredrik Rönnow, Henrik Thorlacius, Linda Persson, Adam Fridhammar
{"title":"The Potential Health Economic Value of Adding Magnetomotive Ultrasound to Current Diagnostic Methods for Detecting Lymph Node Metastases in Rectal Cancer.","authors":"Emelie Andersson, Ulrika Axelsson, Carl-Fredrik Rönnow, Henrik Thorlacius, Linda Persson, Adam Fridhammar","doi":"10.1007/s40273-025-01490-3","DOIUrl":null,"url":null,"abstract":"<p><strong>Background: </strong>Local resection of early rectal cancer (RC) is a desirable treatment option compared with surgery, offering reduced morbidity, mortality, health care costs and avoidance of stoma. However, local resection is restricted to cases without suspicion of lymph node metastases (LNM). Current methods to diagnose LNM and risk estimations based on histopathology cannot reliably identify patients eligible for local resection. The NanoEcho diagnostic system is based on a novel method for lymph node staging in RC. The aim of this study was to perform a health economic analysis at an early stage of clinical development to estimate the potential value of adding NanoEcho diagnostics to current diagnostic methods in RC.</p><p><strong>Methods: </strong>A Markov model for RC diagnosis was developed where the costs and health outcomes, including quality-adjusted life years (QALYs), for adding the NanoEcho diagnostics to current diagnostic methods were compared with current diagnostic methods alone. The diagnostic performance of the NanoEcho diagnostic system is still unknown and the base-case analysis was performed at an assumed 85% sensitivity and 85% specificity. Two testing strategies corresponding to two alternative ways of implementing the diagnostic test in clinic were evaluated: (1) examine all patients diagnosed with RC and (2) examine only patients diagnosed with clinical stages T1 and T2.</p><p><strong>Results: </strong>Adding the NanoEcho diagnostic system resulted in a gain of 0.032 life years and 0.124 QALYs per patient in the target population compared with current diagnostic methods alone. At a cost-neutral level, the estimated justifiable price of NanoEcho diagnostics was SEK 6995 in the first testing strategy and SEK 50,658 in the second testing strategy. The justifiable price of the NanoEcho diagnostics at a willingness to pay of 500,000 SEK/QALY was SEK 10,654 in the first testing strategy and SEK 65,132 in the second testing strategy.</p><p><strong>Conclusion: </strong>The results indicate that adding NanoEcho diagnostics to standard of care can potentially reduce healthcare costs and increase quality of life in RC patients, assuming a sensitivity and specificity of 85%.</p>","PeriodicalId":19807,"journal":{"name":"PharmacoEconomics","volume":" ","pages":"779-791"},"PeriodicalIF":4.6000,"publicationDate":"2025-07-01","publicationTypes":"Journal Article","fieldsOfStudy":null,"isOpenAccess":false,"openAccessPdf":"https://www.ncbi.nlm.nih.gov/pmc/articles/PMC12167262/pdf/","citationCount":"0","resultStr":null,"platform":"Semanticscholar","paperid":null,"PeriodicalName":"PharmacoEconomics","FirstCategoryId":"3","ListUrlMain":"https://doi.org/10.1007/s40273-025-01490-3","RegionNum":3,"RegionCategory":"医学","ArticlePicture":[],"TitleCN":null,"AbstractTextCN":null,"PMCID":null,"EPubDate":"2025/4/21 0:00:00","PubModel":"Epub","JCR":"Q1","JCRName":"ECONOMICS","Score":null,"Total":0}
引用次数: 0

Abstract

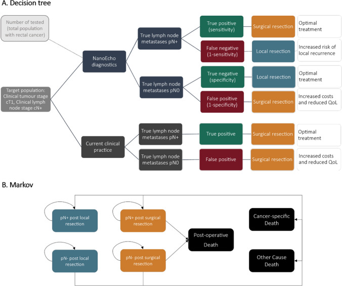
Background: Local resection of early rectal cancer (RC) is a desirable treatment option compared with surgery, offering reduced morbidity, mortality, health care costs and avoidance of stoma. However, local resection is restricted to cases without suspicion of lymph node metastases (LNM). Current methods to diagnose LNM and risk estimations based on histopathology cannot reliably identify patients eligible for local resection. The NanoEcho diagnostic system is based on a novel method for lymph node staging in RC. The aim of this study was to perform a health economic analysis at an early stage of clinical development to estimate the potential value of adding NanoEcho diagnostics to current diagnostic methods in RC.

Methods: A Markov model for RC diagnosis was developed where the costs and health outcomes, including quality-adjusted life years (QALYs), for adding the NanoEcho diagnostics to current diagnostic methods were compared with current diagnostic methods alone. The diagnostic performance of the NanoEcho diagnostic system is still unknown and the base-case analysis was performed at an assumed 85% sensitivity and 85% specificity. Two testing strategies corresponding to two alternative ways of implementing the diagnostic test in clinic were evaluated: (1) examine all patients diagnosed with RC and (2) examine only patients diagnosed with clinical stages T1 and T2.

Results: Adding the NanoEcho diagnostic system resulted in a gain of 0.032 life years and 0.124 QALYs per patient in the target population compared with current diagnostic methods alone. At a cost-neutral level, the estimated justifiable price of NanoEcho diagnostics was SEK 6995 in the first testing strategy and SEK 50,658 in the second testing strategy. The justifiable price of the NanoEcho diagnostics at a willingness to pay of 500,000 SEK/QALY was SEK 10,654 in the first testing strategy and SEK 65,132 in the second testing strategy.

Conclusion: The results indicate that adding NanoEcho diagnostics to standard of care can potentially reduce healthcare costs and increase quality of life in RC patients, assuming a sensitivity and specificity of 85%.

Abstract Image

Abstract Image

Abstract Image

在现有的直肠癌淋巴结转移诊断方法中加入磁动机超声的潜在健康经济价值。
背景:与手术相比,局部切除早期直肠癌(RC)是一种理想的治疗选择,可降低发病率、死亡率、医疗费用和避免造口。然而,局部切除仅限于不怀疑淋巴结转移(LNM)的病例。目前诊断LNM的方法和基于组织病理学的风险评估不能可靠地确定适合局部切除的患者。纳米回声诊断系统是基于一种新的方法对淋巴结分期的RC。本研究的目的是在临床开发的早期阶段进行健康经济分析,以估计将纳米回声诊断添加到当前RC诊断方法中的潜在价值。方法:建立了一个用于RC诊断的马尔可夫模型,其中将NanoEcho诊断加入当前诊断方法的成本和健康结果(包括质量调整生命年(QALYs))与单独使用当前诊断方法进行比较。NanoEcho诊断系统的诊断性能尚不清楚,基本病例分析的假设灵敏度为85%,特异性为85%。评估了两种检测策略,对应于临床实施诊断试验的两种替代方法:(1)检查所有诊断为RC的患者,(2)仅检查临床分期为T1和T2的患者。结果:与目前单独的诊断方法相比,添加NanoEcho诊断系统使目标人群中每位患者的生命年增加0.032年,QALYs增加0.124年。在成本中性的水平上,NanoEcho诊断的估计合理价格在第一种测试策略中为6995瑞典克朗,在第二种测试策略中为50658瑞典克朗。NanoEcho诊断的合理价格为50万瑞典克朗/QALY,在第一种测试策略中为10,654瑞典克朗,在第二种测试策略中为65,132瑞典克朗。结论:研究结果表明,在标准护理中加入NanoEcho诊断可以潜在地降低医疗成本并提高RC患者的生活质量,其敏感性和特异性为85%。
本文章由计算机程序翻译,如有差异,请以英文原文为准。
求助全文
约1分钟内获得全文 求助全文
来源期刊
PharmacoEconomics
PharmacoEconomics 医学-药学
CiteScore
8.10
自引率
9.10%
发文量
85
审稿时长
6-12 weeks
期刊介绍: PharmacoEconomics is the benchmark journal for peer-reviewed, authoritative and practical articles on the application of pharmacoeconomics and quality-of-life assessment to optimum drug therapy and health outcomes. An invaluable source of applied pharmacoeconomic original research and educational material for the healthcare decision maker. PharmacoEconomics is dedicated to the clear communication of complex pharmacoeconomic issues related to patient care and drug utilization. PharmacoEconomics offers a range of additional features designed to increase the visibility, readership and educational value of the journal’s content. Each article is accompanied by a Key Points summary, giving a time-efficient overview of the content to a wide readership. Articles may be accompanied by plain language summaries to assist readers who have some knowledge of, but not in-depth expertise in, the area to understand the scientific content and overall implications of the article.
×
引用
GB/T 7714-2015
复制
MLA
复制
APA
复制
导出至
BibTeX EndNote RefMan NoteFirst NoteExpress
×
提示
您的信息不完整,为了账户安全,请先补充。
现在去补充
×
提示
您因"违规操作"
具体请查看互助需知
我知道了
×
提示
确定
请完成安全验证×
copy
已复制链接
快去分享给好友吧!
我知道了
右上角分享
点击右上角分享
0
联系我们:info@booksci.cn Book学术提供免费学术资源搜索服务,方便国内外学者检索中英文文献。致力于提供最便捷和优质的服务体验。 Copyright © 2023 布克学术 All rights reserved.
京ICP备2023020795号-1
ghs 京公网安备 11010802042870号
Book学术文献互助
Book学术文献互助群
群 号:604180095
Book学术官方微信