Identification and Verification of Key Genes Associated with Temozolomide Resistance in Glioblastoma Based on Comprehensive Bioinformatics Analysis.

IF 1.5 4区 生物学 Q4 BIOTECHNOLOGY & APPLIED MICROBIOLOGY
Jun Hu, Jingyan Yang, Na Hu, Zongting Shi, Tiemin Hu, Baohong Mi, Hong Wang, Weiheng Chen
{"title":"Identification and Verification of Key Genes Associated with Temozolomide Resistance in Glioblastoma Based on Comprehensive Bioinformatics Analysis.","authors":"Jun Hu, Jingyan Yang, Na Hu, Zongting Shi, Tiemin Hu, Baohong Mi, Hong Wang, Weiheng Chen","doi":"10.30498/ijb.2024.448826.3892","DOIUrl":null,"url":null,"abstract":"<p><strong>Background: </strong>Glioblastoma (GBM) is the most aggressive form of brain cancer, with poor prognosis despite treatments like temozolomide (TMZ). Resistance to TMZ is a significant clinical challenge, and understanding the genes involved is crucial for developing new therapies and prognostic markers. This study aims to identify key genes associated with TMZ resistance in GBM, which could serve as valuable biomarkers for predicting patient outcomes and potential targets for treatment.</p><p><strong>Objectives: </strong>This study aimed to identify genes involved in TMZ resistance in GBM and to assess the value of these genes in GBM treatment and prognosis evaluation.</p><p><strong>Materials and methods: </strong>Bioinformatics analysis of Gene Expression Omnibus (GEO) datasets (GSE113510 and GSE199689) and The Chinese Glioblastoma Genome Atlas (CGGA) database was performed to identify differentially expressed genes (DEGs) between GBM cell lines with and without TMZ resistance. Subsequently, the key modules associated with GBM patient prognosis were identified by weighted gene coexpression network analysis (WGCNA). Furthermore, hub genes related to TMZ resistance were accurately screened and confirmed using three machine learning algorithms. In addition, immune cell infiltration analysis, TF-miRNA coregulatory network analysis, drug sensitivity prediction, and gene set enrichment analysis (GSEA) were also performed for temozolomide resistance-specific genes. Finally, the expression levels of key genes were validated in our constructed TMZ-resistant cell lines by real-time quantitative polymerase chain reaction (RT-qPCR) and Western blotting (WB).</p><p><strong>Results: </strong>Integrated analysis of the GEO and CGGA datasets revealed 769 differentially expressed genes (DEGs), comprising 350 downregulated and 419 upregulated genes, between GBM patients and normal controls. Among these DEGs, three key genes, namely, PITX1, TNFRSF11B, and IGFBP2, exhibited significant differences in expression between groups and were prioritized via machine learning algorithms. The expression levels of these genes were found to be closely related to adverse clinical features and immune cell infiltration levels in GBM patients. These genes were also found to participate in several biological pathways and processes. RT‒qPCR and WB confirmed the differential expression of these genes in vitro, indicating that they play vital roles in GBM patients with TMZ resistance.</p><p><strong>Conclusions: </strong>PITX1, TNFRSF11B, and IGFBP2 are key genes associated with the prognosis of GBM patients with TMZ resistance. The differential expression of these genes correlates with adverse outcomes in GBM patients, suggesting that they are valuable biomarkers for predicting patient prognosis and that they could serve as diagnostic biomarkers or treatment targets.</p>","PeriodicalId":14492,"journal":{"name":"Iranian Journal of Biotechnology","volume":"22 4","pages":"e3892"},"PeriodicalIF":1.5000,"publicationDate":"2024-10-01","publicationTypes":"Journal Article","fieldsOfStudy":null,"isOpenAccess":false,"openAccessPdf":"https://www.ncbi.nlm.nih.gov/pmc/articles/PMC11993235/pdf/","citationCount":"0","resultStr":null,"platform":"Semanticscholar","paperid":null,"PeriodicalName":"Iranian Journal of Biotechnology","FirstCategoryId":"5","ListUrlMain":"https://doi.org/10.30498/ijb.2024.448826.3892","RegionNum":4,"RegionCategory":"生物学","ArticlePicture":[],"TitleCN":null,"AbstractTextCN":null,"PMCID":null,"EPubDate":"","PubModel":"","JCR":"Q4","JCRName":"BIOTECHNOLOGY & APPLIED MICROBIOLOGY","Score":null,"Total":0}
引用次数: 0

Abstract

Background: Glioblastoma (GBM) is the most aggressive form of brain cancer, with poor prognosis despite treatments like temozolomide (TMZ). Resistance to TMZ is a significant clinical challenge, and understanding the genes involved is crucial for developing new therapies and prognostic markers. This study aims to identify key genes associated with TMZ resistance in GBM, which could serve as valuable biomarkers for predicting patient outcomes and potential targets for treatment.

Objectives: This study aimed to identify genes involved in TMZ resistance in GBM and to assess the value of these genes in GBM treatment and prognosis evaluation.

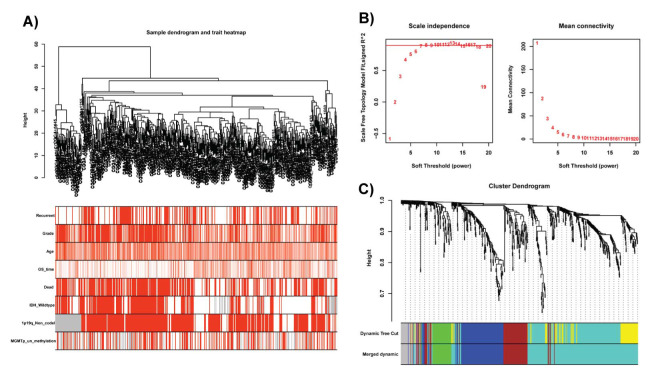
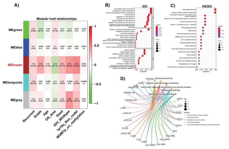
Materials and methods: Bioinformatics analysis of Gene Expression Omnibus (GEO) datasets (GSE113510 and GSE199689) and The Chinese Glioblastoma Genome Atlas (CGGA) database was performed to identify differentially expressed genes (DEGs) between GBM cell lines with and without TMZ resistance. Subsequently, the key modules associated with GBM patient prognosis were identified by weighted gene coexpression network analysis (WGCNA). Furthermore, hub genes related to TMZ resistance were accurately screened and confirmed using three machine learning algorithms. In addition, immune cell infiltration analysis, TF-miRNA coregulatory network analysis, drug sensitivity prediction, and gene set enrichment analysis (GSEA) were also performed for temozolomide resistance-specific genes. Finally, the expression levels of key genes were validated in our constructed TMZ-resistant cell lines by real-time quantitative polymerase chain reaction (RT-qPCR) and Western blotting (WB).

Results: Integrated analysis of the GEO and CGGA datasets revealed 769 differentially expressed genes (DEGs), comprising 350 downregulated and 419 upregulated genes, between GBM patients and normal controls. Among these DEGs, three key genes, namely, PITX1, TNFRSF11B, and IGFBP2, exhibited significant differences in expression between groups and were prioritized via machine learning algorithms. The expression levels of these genes were found to be closely related to adverse clinical features and immune cell infiltration levels in GBM patients. These genes were also found to participate in several biological pathways and processes. RT‒qPCR and WB confirmed the differential expression of these genes in vitro, indicating that they play vital roles in GBM patients with TMZ resistance.

Conclusions: PITX1, TNFRSF11B, and IGFBP2 are key genes associated with the prognosis of GBM patients with TMZ resistance. The differential expression of these genes correlates with adverse outcomes in GBM patients, suggesting that they are valuable biomarkers for predicting patient prognosis and that they could serve as diagnostic biomarkers or treatment targets.

Abstract Image

Abstract Image

Abstract Image

基于综合生物信息学分析的胶质母细胞瘤替莫唑胺耐药关键基因鉴定与验证
背景:胶质母细胞瘤(GBM)是最具侵袭性的脑癌,尽管有替莫唑胺(TMZ)等治疗,但预后较差。对TMZ的耐药性是一项重大的临床挑战,了解相关基因对于开发新疗法和预后标志物至关重要。本研究旨在鉴定GBM中与TMZ耐药相关的关键基因,这些基因可以作为预测患者预后和潜在治疗靶点的有价值的生物标志物。目的:本研究旨在鉴定GBM中与TMZ耐药相关的基因,并评估这些基因在GBM治疗和预后评估中的价值。材料和方法:利用基因表达综合(GEO)数据库(GSE113510和GSE199689)和中国胶质母细胞瘤基因组图谱(CGGA)数据库进行生物信息学分析,鉴定具有和不具有TMZ耐药的GBM细胞系之间的差异表达基因(DEGs)。随后,通过加权基因共表达网络分析(WGCNA)确定与GBM患者预后相关的关键模块。此外,使用三种机器学习算法准确筛选和确认与TMZ抗性相关的枢纽基因。此外,还对替莫唑胺耐药特异性基因进行了免疫细胞浸润分析、TF-miRNA协同调节网络分析、药物敏感性预测和基因集富集分析(GSEA)。最后,通过实时定量聚合酶链反应(RT-qPCR)和Western blotting (WB)验证了关键基因在我们构建的tmz抗性细胞株中的表达水平。结果:GEO和CGGA数据集的综合分析显示,GBM患者与正常人之间存在769个差异表达基因(deg),其中350个基因下调,419个基因上调。在这些deg中,三个关键基因PITX1、TNFRSF11B和IGFBP2在组间表达有显著差异,并通过机器学习算法进行优先排序。发现这些基因的表达水平与GBM患者的不良临床特征和免疫细胞浸润水平密切相关。这些基因还被发现参与一些生物学途径和过程。RT-qPCR和WB在体外证实了这些基因的差异表达,表明它们在TMZ耐药GBM患者中起着至关重要的作用。结论:PITX1、TNFRSF11B、IGFBP2是影响GBM合并TMZ耐药患者预后的关键基因。这些基因的差异表达与GBM患者的不良结局相关,表明它们是预测患者预后的有价值的生物标志物,可以作为诊断生物标志物或治疗靶点。
本文章由计算机程序翻译,如有差异,请以英文原文为准。
求助全文
约1分钟内获得全文 求助全文
来源期刊
Iranian Journal of Biotechnology
Iranian Journal of Biotechnology BIOTECHNOLOGY & APPLIED MICROBIOLOGY-
CiteScore
2.60
自引率
7.70%
发文量
20
期刊介绍: Iranian Journal of Biotechnology (IJB) is published quarterly by the National Institute of Genetic Engineering and Biotechnology. IJB publishes original scientific research papers in the broad area of Biotechnology such as, Agriculture, Animal and Marine Sciences, Basic Sciences, Bioinformatics, Biosafety and Bioethics, Environment, Industry and Mining and Medical Sciences.
×
引用
GB/T 7714-2015
复制
MLA
复制
APA
复制
导出至
BibTeX EndNote RefMan NoteFirst NoteExpress
×
提示
您的信息不完整,为了账户安全,请先补充。
现在去补充
×
提示
您因"违规操作"
具体请查看互助需知
我知道了
×
提示
确定
请完成安全验证×
copy
已复制链接
快去分享给好友吧!
我知道了
右上角分享
点击右上角分享
0
联系我们:info@booksci.cn Book学术提供免费学术资源搜索服务,方便国内外学者检索中英文文献。致力于提供最便捷和优质的服务体验。 Copyright © 2023 布克学术 All rights reserved.
京ICP备2023020795号-1
ghs 京公网安备 11010802042870号
Book学术文献互助
Book学术文献互助群
群 号:604180095
Book学术官方微信