Etoposide-induced protein 2.4 homolog promotes argininosuccinate synthase 1 and cancer cell survival upon arginine deprivation.

IF 10.2 1区 生物学 Q1 BIOCHEMISTRY & MOLECULAR BIOLOGY
Vu T A Vo, Le Nhat Tran, Thu Thanh Bui, Han-Woong Lee, Yangsik Jeong
{"title":"Etoposide-induced protein 2.4 homolog promotes argininosuccinate synthase 1 and cancer cell survival upon arginine deprivation.","authors":"Vu T A Vo, Le Nhat Tran, Thu Thanh Bui, Han-Woong Lee, Yangsik Jeong","doi":"10.1186/s11658-025-00726-6","DOIUrl":null,"url":null,"abstract":"<p><strong>Background: </strong>Arginine auxotrophy has been reported in a subset of cancers with inherently defective de novo arginine synthesis. However, the use of arginine deprivation therapy seems to be unequally effective, partially owing to the resistance acquired by cancer cells. Study of underlying factors involved in this response thus becomes of utmost importance. Meanwhile, the function of etoposide-induced 2.4 homolog (EI24) in cancer metabolism, and specifically in arginine metabolism, remains unknown.</p><p><strong>Methods: </strong>EI24 was overexpressed in cancer cells using a doxycycline-inducible system or adenovirus transduction, while siRNA was used to knockdown EI24. Amino acid(s) deprivation medium was exploited with a cell viability assay to check the reliance of cancer cell survival on arginine. Protein expression and activation were examined through western blot and co-immunoprecipitation blot. Furthermore, global and specific protein translation were assessed through the SUnSET assay and polysome fractionation analysis. Gene expression and arginine level were downloaded from public cancer datasets for in silico validation including gene set enrichment and survival analysis to objectively evaluate the association between EI24 and arginine metabolism.</p><p><strong>Results: </strong>EI24 promoted cancer survival under arginine starvation. Mechanistically, EI24 replenished translation of argininosuccinate synthase 1 (ASS1) by inducing the inactive S-nitrosylated form of phosphatase and tensin homolog (PTEN), leading to release of the phosphoinositide 3-kinase (PI3K)/protein kinase B (AKT) axis. This tumor-promoting action of EI24 could be found in multiple ASS1-deficient cancer cells regardless of p53 status. Furthermore, expression of EI24 was linked to enrichment of arginine metabolism pathway as well as poor survival of patients with cancer across various cancer types, suggesting its role in cancer resistance to arginine deprivation.</p><p><strong>Conclusions: </strong>This study is the first to report the role of EI24 in promoting cancer survival via translational regulation of the metabolic enzyme ASS1, thus paving a route for further investigation into the link between EI24 and cancer metabolism.</p>","PeriodicalId":9688,"journal":{"name":"Cellular & Molecular Biology Letters","volume":"30 1","pages":"52"},"PeriodicalIF":10.2000,"publicationDate":"2025-04-19","publicationTypes":"Journal Article","fieldsOfStudy":null,"isOpenAccess":false,"openAccessPdf":"https://www.ncbi.nlm.nih.gov/pmc/articles/PMC12008907/pdf/","citationCount":"0","resultStr":null,"platform":"Semanticscholar","paperid":null,"PeriodicalName":"Cellular & Molecular Biology Letters","FirstCategoryId":"99","ListUrlMain":"https://doi.org/10.1186/s11658-025-00726-6","RegionNum":1,"RegionCategory":"生物学","ArticlePicture":[],"TitleCN":null,"AbstractTextCN":null,"PMCID":null,"EPubDate":"","PubModel":"","JCR":"Q1","JCRName":"BIOCHEMISTRY & MOLECULAR BIOLOGY","Score":null,"Total":0}
引用次数: 0

Abstract

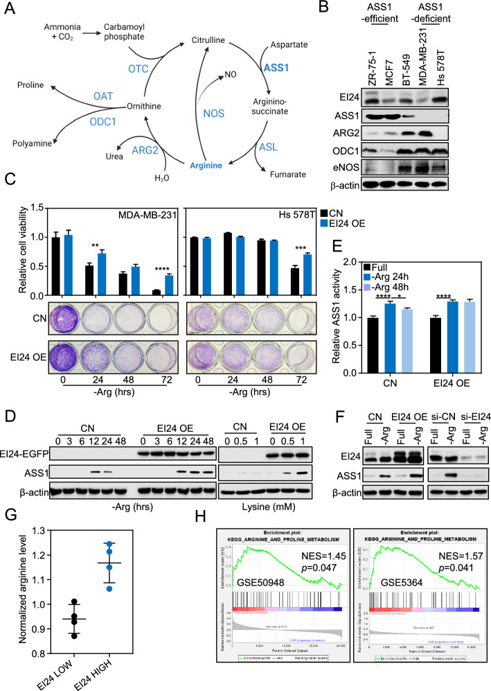
Background: Arginine auxotrophy has been reported in a subset of cancers with inherently defective de novo arginine synthesis. However, the use of arginine deprivation therapy seems to be unequally effective, partially owing to the resistance acquired by cancer cells. Study of underlying factors involved in this response thus becomes of utmost importance. Meanwhile, the function of etoposide-induced 2.4 homolog (EI24) in cancer metabolism, and specifically in arginine metabolism, remains unknown.

Methods: EI24 was overexpressed in cancer cells using a doxycycline-inducible system or adenovirus transduction, while siRNA was used to knockdown EI24. Amino acid(s) deprivation medium was exploited with a cell viability assay to check the reliance of cancer cell survival on arginine. Protein expression and activation were examined through western blot and co-immunoprecipitation blot. Furthermore, global and specific protein translation were assessed through the SUnSET assay and polysome fractionation analysis. Gene expression and arginine level were downloaded from public cancer datasets for in silico validation including gene set enrichment and survival analysis to objectively evaluate the association between EI24 and arginine metabolism.

Results: EI24 promoted cancer survival under arginine starvation. Mechanistically, EI24 replenished translation of argininosuccinate synthase 1 (ASS1) by inducing the inactive S-nitrosylated form of phosphatase and tensin homolog (PTEN), leading to release of the phosphoinositide 3-kinase (PI3K)/protein kinase B (AKT) axis. This tumor-promoting action of EI24 could be found in multiple ASS1-deficient cancer cells regardless of p53 status. Furthermore, expression of EI24 was linked to enrichment of arginine metabolism pathway as well as poor survival of patients with cancer across various cancer types, suggesting its role in cancer resistance to arginine deprivation.

Conclusions: This study is the first to report the role of EI24 in promoting cancer survival via translational regulation of the metabolic enzyme ASS1, thus paving a route for further investigation into the link between EI24 and cancer metabolism.

Abstract Image

Abstract Image

Abstract Image

依托泊苷诱导蛋白2.4同源物促进精氨酸琥珀酸合成酶1和精氨酸剥夺后癌细胞存活。
背景:精氨酸营养不良已被报道在一个癌症亚群与固有缺陷的新生精氨酸合成。然而,使用精氨酸剥夺疗法似乎效果不一样,部分原因是癌细胞获得了耐药性。因此,研究这种反应所涉及的潜在因素就变得极为重要。同时,依托泊苷诱导的2.4同源物(EI24)在肿瘤代谢,特别是精氨酸代谢中的功能尚不清楚。方法:利用强力霉素诱导系统或腺病毒转导在癌细胞中过表达EI24,同时利用siRNA敲低EI24。利用氨基酸剥夺培养基进行细胞活力测定,以检验精氨酸对癌细胞存活的依赖性。western blot和共免疫沉淀blot检测蛋白表达和活化情况。此外,通过日落试验和多体分离分析评估了整体和特异性蛋白质翻译。从公开的癌症数据集中下载基因表达和精氨酸水平进行计算机验证,包括基因集富集和生存分析,以客观评估EI24与精氨酸代谢之间的关系。结果:EI24促进了精氨酸饥饿下的癌症存活。在机制上,EI24通过诱导无活性的s -亚硝基化形式的磷酸酶和紧张素同源物(PTEN)补充精氨酸琥珀酸合成酶1 (ASS1)的翻译,导致磷酸肌肽3-激酶(PI3K)/蛋白激酶B (AKT)轴的释放。无论p53状态如何,在多种ass1缺失的癌细胞中都可以发现EI24的促瘤作用。此外,EI24的表达与各种癌症类型的精氨酸代谢途径的富集以及癌症患者的低生存率有关,提示其在癌症对精氨酸剥夺的抵抗中起作用。结论:本研究首次报道了EI24通过翻译调节代谢酶ASS1促进癌症生存的作用,为进一步研究EI24与癌症代谢的关系铺平了道路。
本文章由计算机程序翻译,如有差异,请以英文原文为准。
求助全文
约1分钟内获得全文 求助全文
来源期刊
Cellular & Molecular Biology Letters
Cellular & Molecular Biology Letters 生物-生化与分子生物学
CiteScore
11.60
自引率
13.30%
发文量
101
审稿时长
3 months
期刊介绍: Cellular & Molecular Biology Letters is an international journal dedicated to the dissemination of fundamental knowledge in all areas of cellular and molecular biology, cancer cell biology, and certain aspects of biochemistry, biophysics and biotechnology.
×
引用
GB/T 7714-2015
复制
MLA
复制
APA
复制
导出至
BibTeX EndNote RefMan NoteFirst NoteExpress
×
提示
您的信息不完整,为了账户安全,请先补充。
现在去补充
×
提示
您因"违规操作"
具体请查看互助需知
我知道了
×
提示
确定
请完成安全验证×
copy
已复制链接
快去分享给好友吧!
我知道了
右上角分享
点击右上角分享
0
联系我们:info@booksci.cn Book学术提供免费学术资源搜索服务,方便国内外学者检索中英文文献。致力于提供最便捷和优质的服务体验。 Copyright © 2023 布克学术 All rights reserved.
京ICP备2023020795号-1
ghs 京公网安备 11010802042870号
Book学术文献互助
Book学术文献互助群
群 号:604180095
Book学术官方微信